
回顾2018
2018年是资产证券化的大发展之年这一说法恐怕无人会否认。
2018年4月,中国人民银行、中国银行保险监督管理委员会、中国证券监督管理委员会、国家外汇管理局联合发布《关于规范金融机构资产管理业务的指导意见》(以下称“资管新规”),其中,第三条规定:“依据金融管理部门颁布规则开展的资产证券化业务,依据人力资源社会保障部门颁布规则发行的养老金产品,不适用本意见。”资管新规对资产证券化业务的“豁免”适用给市场吃了一颗重要的定心丸。
2018年7月1日起正式施行的《商业银行大额风险暴露管理办法》规定:“对于风险暴露小于一级资本净额0.15%的基础资产,可以不使用穿透方法,但应将资产管理产品或资产证券化产品本身作为交易对手,并视同非同业单一客户,将基础资产风险暴露计入该客户的风险暴露”。这意味着单笔基础资产较小的资产证券化产品将“能够穿透但免于穿透”,十分有利于银行理财资金投资基础资产分散的资产证券化产品。
2018年9月13日,中办、国办联合印发《关于加强国有企业资产负债约束的指导意见》,明确提出“积极支持国有企业按照真实出售、破产隔离原则,依法合规开展以企业应收账款、租赁债权等财产权利和基础设施、商业物业等不动产财产或财产权益为基础资产的资产证券化”。这为资产证券化市场带来新的发展契机,不少国有企业开始研究甚至纷纷发起资产证券化产品。
另外,由于2018年我国经济增速趋缓,部分公司盈利能力下降,现金流状况恶化,导致债券市场违约不断,不少固收行业的金融从业者改为从事资产证券化业务,也为资产证券化市场带来新鲜的专业化人才”血液“。
在制度、资金、市场参与主体和专业化人才均具备的情况下,2018年资产证券化市场取得了巨大的发展。根据专业平台CNABS的统计,截至2018年12月27日,我国资产证券化产品的总发行规模达53,712.15亿元,较2017年底累计规模新增19,926.64亿元。其中,仍在存续期的产品为1,750只,存续规模达28,281.00亿元。至此,资产证券化产品正式成为我国金融市场上一股不可小视的力量。我们预测,在2019年度,资产证券化产品将继续在金融市场上叱咤风云。
展望2019
一、应收账款类资产证券化产品将会继续成为市场主力
在全国“去杠杆”的大背景下,如何快速回笼资金,改善企业资产负债结构,提升流动比率和速动比率是每个企业都非常关心的问题。实现真实出表的应收账款类资产证券化产品能够很好地满足企业的上述需求,已经几乎成为大型企业融资“刚需”产品之一。因此,我们预计在2019年此类应收账款资产证券化产品,尤其是嵌套保理的应收账款资产证券化产品,将继续是市场上的主力资产证券化产品。
嵌套保理的应收账款资产证券化产品,系指由保理商先行受让销售合同项下应收账款,再以该等保理合同项下的保理合同债权及其附属担保权益作为基础资产开展资产证券化,又可以分为正向保理的资产证券化产品和反向保理的供应链资产证券化产品。正向保理的资产证券化产品可以有效盘活保理商自身资金,缓解流动性压力,化解保理公司融资难的难题。反向保理的供应链资产证券化产品则可以使核心企业有效平滑现金流,缓释资金压力,并且,可以使中小供应商也能突破因信用受限而融资难的瓶颈。从投资者的角度来看,嵌套保理的应收账款资产证券化产品因基础资产分散、由保理商作为专业的资产管理与资产服务机构等诸多特点,受到了投资者的青睐。由此,嵌套保理的应收账款资产证券化产品在2019年预计将会继续受到欢迎,无论是发行规模还是发行笔数,均将居于资产证券化市场前列。
二、资产证券化成为房地产企业融资重要突破口
随着房地产政策的调整,以及房地产发展阶段的变化,我国大中型城市已经进入了“存量资产”的时代。如何在“存量资产”的时代掘金是各房地产企业绕不过的话题。
同时,在“房住不炒”的指导思想下,部分热点城市对房价采取了多种行政调控措施,很多房地产企业的资金回笼和融资压力都很大。并且,“租售并举”将是未来我国房地产发展的主基调,未来五年甚至更长时间内,租赁将逐渐成为我国住房体系重要组成部分。在此过程中,租赁市场规范化、增量房源供给、租售同权等都将逐一落实。
在上述背景情况下,利用存量房地产资产进行融资的不动产资产证券化产品将成为房地产企业重要的突破口。尤其是围绕一、二线城市核心位置的经营性写字楼、商场、酒店和租赁住房的资产证券化产品,将是房地产企业重要的融资途径,有利于房地产企业优化资产结构。由此,预计与房地产相关的购房尾款资产证券化产品、物业费资产证券化产品、物业抵押型贷款CMBS产品、物业REITs产品、住房租赁REITs产品等市场未来将持续扩容。除此以外,关于公募类REITs产品的交易制度和税务规范也正在紧锣密鼓地讨论中,后续可能会有一定的突破。
三、资产证券化产品的流通和退出将得到进一步规范
虽然目前我国资产证券化产品的设立和投资部分已经有较为完整的规范体系,但是,还存在后续二级市场流通性差,产品信息披露不透明,估值定价等基础机制不完整,退出渠道狭窄等问题。
2018年4月24日,上海证券交易所发布了《上海证券交易所债券质押式三方回购交易业务指南》和《上海证券交易所中国证券登记结算有限责任公司债券质押式三方回购交易及结算暂行办法》,正式推出债券质押式三方回购。随后,深圳证券交易所及银行间债券市场相继发布《深圳证券交易所中国证券登记结算有限责任公司债券质押式三方回购交易及结算暂行办法》、《中国银行间市场债券回购交易主协议》,上述文件与担保品管理相关协议以及成交合同共同构成完整的三方回购交易规则体系与交易合同体系。上述规则中均规定,三方回购的担保品范围包括公开发行债券、非公开发行债券和资产支持证券。由于在三方回购交易中,交易双方可以指定多个质押券篮子,由中证登依据相关规则自动选择质押券。因此,理论上来说,如果三方回购交易量足够大,资产证券化产品的接受度、成交量也会水涨船高。三方回购的推出从长远来看将会提高资产证券化产品的流动性。
2018年,天元律师事务所代表专项计划一方全程参与处置了海航浦发大厦类REITs项目项下的核心资产位于陆家嘴核心商圈的上海浦发大厦约70%面积房屋产权。该笔交易的买方为新加坡大型房地产集团凯德集团与一家非关联第三方公司成立的50:50的合资公司。海航浦发大厦类REITs项目曾是上海证券交易所第一单类REITs项目,也是国内首单以单一写字楼物业为标的资产的类REITs项目。本次交易是全国首单市场化退出的资产证券化产品,对于房地产大宗交易市场和国内类REITs产品的规范发展都有十分重大的意义。
我们相信,随着资产证券化产品在市场上占据越来越大的市场,监管机构一定会加快立法步伐,通过顶层设计整体进行制度创新和实践创新,更好地完善资产证券化产品的“设、投、转、退”全流程规范,尤其是打通流通环节,扩大退出渠道,为投资者更好地参与资产证券化产品交易提供制度保障。
四、资产证券化产品风险暴露逐步增多
随着企业资产证券化产品到期高峰的到来,资产证券化产品的风险也逐步暴露。2015年大成西黄河大桥通行费收入收益权专项资产管理计划是我国企业首单资产证券化违约项目。该项目最终虽然由原始权益人履行了差额补足义务,但是,其中所暴露出的风险足以引起市场注意。之后,市场上陆续有资产证券化产品被评级机构下调评级。
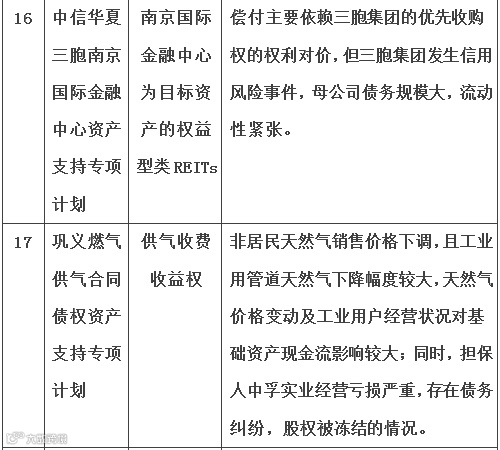
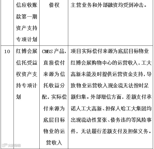
据不完全统计,截至2018年末,我国企业资产证券化产品被下调评级的有19单产品。其中,仅2018年就有14单产品被下调评级,具体产品列表如下:
从各产品所披露的信息来看,上述产品的风险主要暴露在以下三个方面:其一,基础资产的现金流回收情况不及预期或者未按时、足额归集现金流;其二,在产品设计交易结构时,更依赖于主体信用而非基础资产。在相关主体信用资质恶化的情况下,产品的风险暴露;其三,产品的资产服务机构或者中介机构未能尽职履责,出现现金流混同、担保函加盖伪造印章未发出等重大管理瑕疵。
在目前存续的资产证券化产品中,可能还有其他产品存在上述三个方面的问题,产品的风险未来也可能会暴露出来。由此,因资产证券化产品所引发的争议案件也一定会不断出现。
来源:天元律师(ID:TianYuanLawFirm)| 作者:韩如冰 黄再再
免责声明:天职资本所转载文章仅作参考和资讯传播之目的,不代表天职资本赞同其观点或证实其描述,如有侵权请联系我们删除。


