
EPC项目各阶段工作及文件的要求21项目各阶段EPC总承包工作
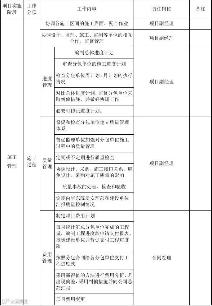
项目各阶段EPC总承包工作


续上表

续上表

续上表

续上表

EPC项目各阶段工作要求
(1)工程设计阶段要求
①设计必须要满足施工实际的需要,尽量详尽、准确;设计交底要听取发包人、监理及施工分包商的意见,完善设计,使项目尽善尽美。
②设计应对全部设计基础数据和资料进行检查和验证,并经发包人确认后使用。
③设计应建立设计协调程序,并按本承包人有关专业之间互提条件的规定,协调和控制各专业之间的接口关系。
④编制的设计文件应当满足招标文件的要求,满足材料设备采购、施工的需要。
⑤设计优化,使本设计既满足发包人的功能要求,又符合设计的合理性、经济性和可靠性要求。
⑥设计应负责提供请购文件;在采购过程中进行技术评审和质量检验;进行可施工性分析并满足其要求。
⑦设计工作应按设计计划与采购、施工等进行有序的衔接并处理好接口关系。
⑧设计应与发包人沟通建立设计变更程序,并在实施中认真履行,有效控制由于设计变更引起的费用增加。
⑨设计计划应满足合同约定的质量目标与要求、相关的质量规定和标准,同时满足本承包人的质量方针与质量管理体系以及相关管理体系的要求;应明确项目费用控制指标、限额设计指标;设计进度应符合项目总进度计划的要求、充分考虑设计工作的内部逻辑关系及资源分配、外部约束等条件,并应与工程勘察、采购、施工、验收等的进度协调;制定目标的依据确切,保证措施落实、可靠。
⑩编制施工图设计文件应当满足设备材料采购、非标准设备制作和施工以及试运行的需要;设计选用的设备材料,应在设计文件中注明其型号、规格、性能、数量等,其质量要求必须符合现行标准的有关规定;施工图设计的深度应满足施工要求,并可据此进行验收和移交发包人。
⑪确保合同约定的设计出图时间表和各阶段审批环节。
⑫拟定本工程项目设计阶段的投资、质量和进度目标;控制项目总投资,确保质量和进度。
⑬及时与图审单位沟通,完善和修改施工图,尽早通过图审,获得施工图审批机构意见并取得合格证书或审图报告。
⑭组织施工图设计的会审,纠正图纸中的错、漏、碰、缺。
⑮在施工前,应进行设计交底,说明设计意图,解释设计文件,明确设计要求。
⑯施工阶段设计人员要到现场指导、服务,发现问题及时解决,保证工程顺利进行。
(2)施工阶段工作要求
①采购工作要求
(a)设备及材料的采购计划的编制数量要准确、执行标准要明确、供货日期要符合进度的要求。
(b)对材料、设备的供应商必须进行现场考察,供应商必须满足设备、材料质量、工期的要求。
(c)签署的材料、设备采购合同要符合采购技术文件的规定,还要明确供货商的现场安装、调试、运行的指导及质量不符合应承担的责任。
(d)设备及材料的开箱验收及进场验收要严格、细致,要得到监理工程师的批准方可使用;验收记录或验收报告要及时、齐全并请监理及时签字确认。
(e)发包人(甲方)指定的材料品牌范围,由总承包方(乙方)采购、检验、实施的材料设备严格在范围内采购。
②施工过程阶段
(a)施工阶段主要工作为完成土石方工程、地基基础工程、主体结构工程、装修工程、水电安装工程、室外道路管网等市政工程、景观绿化工程等工程项目的施工,进行施工过程质量控制、进度控制、变更控制、施工费用控制、施工安全、标化工地管理,分项、阶段验收管理,按要求的工期全面完成施工任务。
(b)施工文件要与工程施工进度同步形成,经批复的分项工程的开工报告、隐蔽工程的签证验收,按合同和监理要求完成验工计价资料。
(c)按设计要求和合同约定完成所需验收的分部分项工程,具备中间验收条件时应提出中间验收申请,由建设单位及时组织总承包单位、设计单位、监理单位进行中间验收,并应按照政府有关规定通知质量监督机构对验收进行监督。中间验收通过后,验收参加人员应对其分部工程的质量作出最终评定,并对中间验收资料进行签认。
(d)施工阶段要对工程进度、工程成本进行严格的控制,加强过程和环节的控制,确保节点工期和总工期,确保工程投资控制在预算范围内。
(e)设计人员作为项目管理人员要到现场指导、服务,发现问题及时解决,保证工程顺利进行。
(3)验收交付阶段要求
①竣工验收阶段要求
竣工验收是工程建设过程的最后环节,是投资成果转入使用的标志,也是全面考核建设成果、检验设计和工程质量的重要步骤。项目竣工验收、交付使用,应满足如下要求。
(a)满足竣工验收条件
(ⅰ)完成建设工程全部设计和合同约定的各项内容,实现项目的决策目标、计划目标、控制目标、完工目标,达到合同规定的竣工要求;
(ⅱ)有完整的技术档案和施工管理资料;
(ⅲ)有工程使用的主要建筑材料、建筑构配件和设备的进场试验报告;
(ⅳ)有勘察、总承包、工程监理单位分别签署的质量合格文件;
(ⅴ)有我方签署的工程保修书。
(b)竣工验收的准备工作的要求:
(ⅰ)整理技术资料:工程竣工资料的来源、类别、保存要按照《建设工程文件归档规范》(GBT 50328-2014)、《建筑工程资料管理规程》(JGJ/T 185-2009)的要求编制。
(ⅱ)编制竣工报告:我方按国家有关技术标准自评质量等级、编制竣工报告
(ⅲ)编制竣工验收报告:编制竣工验收报告,总承包单位(包括各专业分包单位)、监理单位协助配合编写。
(c)竣工验收的程序和组织工作要求
(ⅰ)工程项目按合同范围全部建设完成,经过各单位工程的验收,符合设计要求、并准备竣工图、竣工结算、工程总结等必要文件资料,由发包人向负责验收的单位提出竣工验收申请报告。
(ⅱ)自验收工作:总承包单位完成设计图纸和合同约定的全部内容后,自行组织验收好工程竣工自验收记录报告,并编制竣工报告。
(ⅲ)申请验收:监理单位核查竣工报告,对工程质量等级作出评价。由总承包项目部书面报告建设单位申请验收,填写单位(子单位)工程竣工预验收报验表。
(ⅳ)专项工程验收:建设单位提请规划、消防、环保、水保、质量技术监督、城建档案、电力、自来水、市政、交通、通讯、燃气、园林、白蚁等有关部门进行专项验收,并按专项验收部门提出的意见整改完毕,取得合格证明文件或准许使用文件。
(ⅴ)项目初验收:建设单位审查竣工报告,并组织勘察、设计、总承包和监理等单位制定验收方案;听取各单位的工作报告和质量监督部门对工程质量的评价意见;检查工作是否按批准的规模进行建设,及工程建设各个环节执行法律、法规和工程建设强制性标准的情况;检查工程外观质量和有关资料,鉴定工程质量是否符合设计要求的质量标准;检查历次验收中的遗留问题和已投入使用的单位工程在运行中所发现问题的处理情况;确定尾工清单及其完工期限和责任单位等;对重大技术问题做出评价;检查和审阅工程档案资料;提出竣工验收的建议日期;并对验收检查记录签字;
(ⅵ)验收监督:建设单位组织工程竣工验收前,应提前通知工程质量监督机构,并提交有关质量文件和质保资料,工程质量监督机构应派员对验收工作进行监督;工程质量监督机构对验收工作中的组织形式、程序、验评标准的执行情况及评定结果等进行监督。验收不通过,工程不得投入使用。
(ⅶ)竣工验收:由建设单位主持,包括政府工程质量监督部门参与,对工程勘察、设计、施工、设备安装质量和各管理环节等方面作出全面评价,形成经验收组人员签署的工程竣工验收意见。
(ⅷ)工程竣工合格后,建设单位确定竣工日,并提出工程竣工验收证明文件。
②工程交付阶段要求
(a)竣工验收合格后,由发包人向我方签发单位(子单位)工程验收证书。已签发单位工程(子单位)接收证书的由发包人负责照管。已完工程的验收成果和结论作为全部工程竣工验收申请报告的附件。
(b)移交档案资料:工程竣工验收合格后,必须在规定时间内向主管城建档案管理部门移交一套完整的建设工程档案。同时根据合同约定向本项目所在区域主管单位、发包人提交相应的工程档案资料。
(c)发包人经过验收后同意接收工程的,应在收到竣工验收申请报告后的约定期限内,由发包人向我方签发工程接收证书。发包人验收后同意接收工程但提出整修和完善要求的,限期修好,并缓发工程接收证书。整修和完善工作完成后,经监理人复查达到要求的,经发包人同意后,再向我方出具工程接收证明。
(d)发包人验收后不同意接收工程的,监理人应按发包人的验收意见发出指示,我方组织对不合格工程认真返工或进行补救处理,并承担由此产生的费用。我方在完成不合格工程的返工或补救工作后,应重新提交竣工验收申请报告,重新进行竣工验收程序。
(e)经验收合格工程的实际竣工日期,以竣工验收合格的日期为准,并在工程接收证书中写明。
(4)质量保修阶段要求
①发包人接收证书写明的接受日期是承包人报修责任开始的日期,也是缺陷责任期的开始日期。
②保修内容和期限根据总承包合同的约定和《工程质量保修书》中的承诺。保修期间,我方单位应履行合同约定承诺。
③制定项目回访和保修制度并纳入质量管理体系。
④保修期满验收由发包人(或发包人单位)组织,总承包单位、施工分包商、监理单位、发包人(物业)参加。发包人(或发包人单位)签发工程项目质量保修期满验收证明文件。
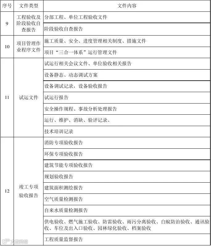
EPC项目主要文件
项目主要文件见下表:

续上表

续上表



