

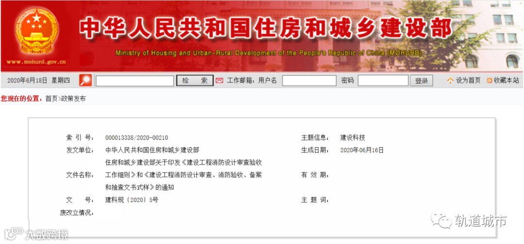
住房和城乡建设部关于印发《建设工程消防设计审查验收工作细则》和《建设工程消防设计审查、消防验收、备案和抽查文书式样》的通知
各省、自治区住房和城乡建设厅,直辖市住房和城乡建设(管)委、北京市规划和自然资源委,新疆生产建设兵团住房和城乡建设局:
为贯彻落实《建设工程消防设计审查验收管理暂行规定》(住房和城乡建设部令第51号),做好建设工程消防设计审查验收工作,我部制定了《建设工程消防设计审查验收工作细则》和《建设工程消防设计审查、消防验收、备案和抽查文书式样》。现印发你们,请认真贯彻执行。
中华人民共和国住房和城乡建设部
2020年6月16日
(此件主动公开)
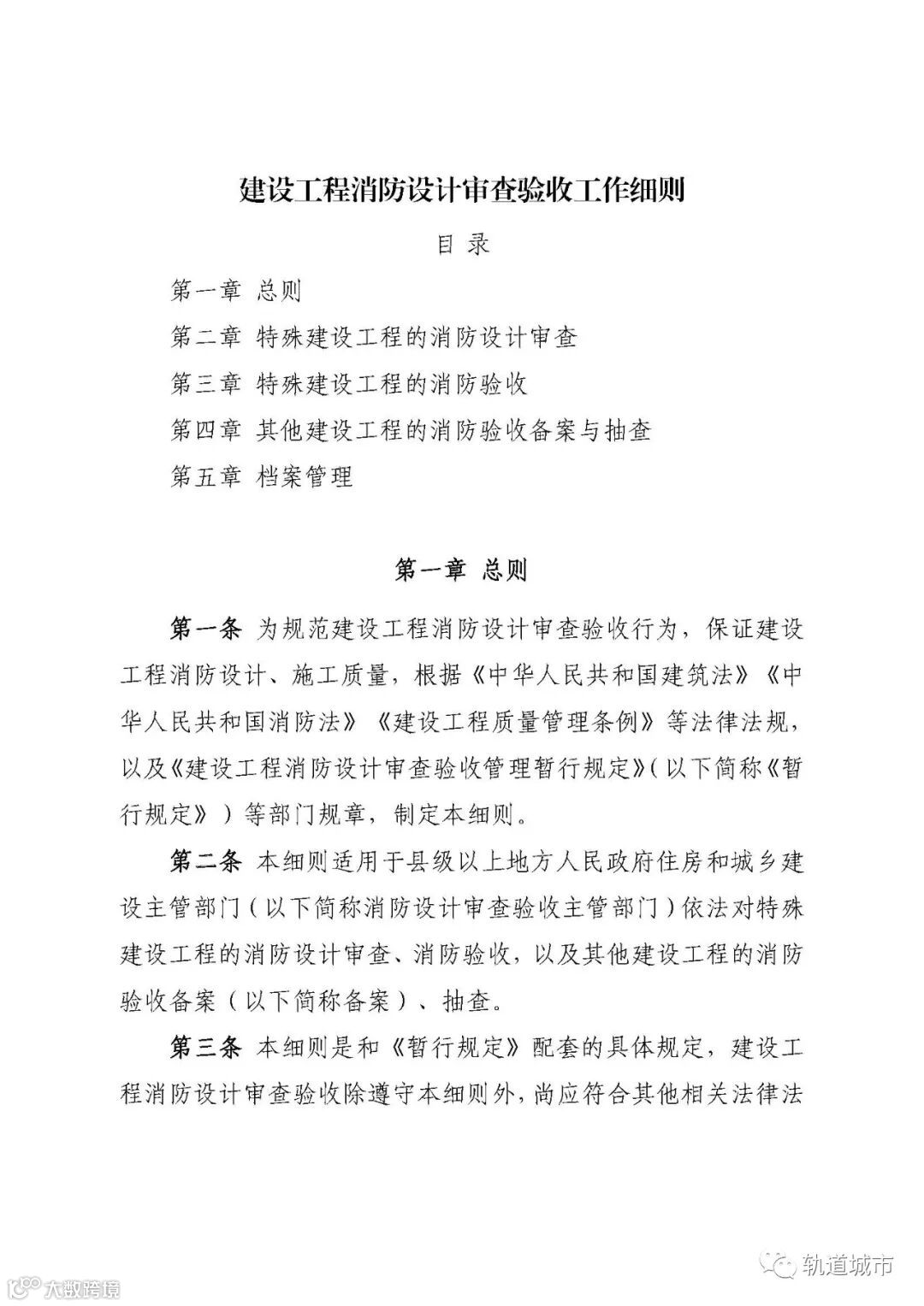
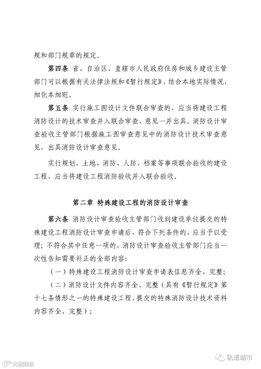
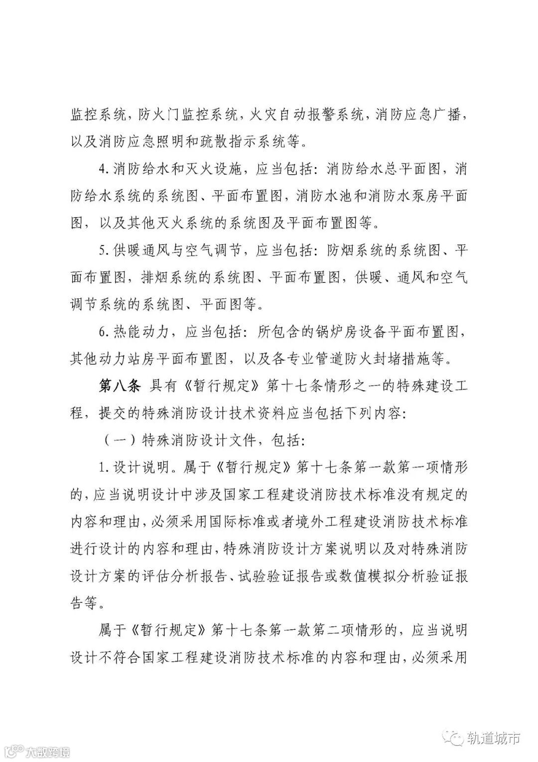
附件下载: 1、建设工程消防设计审查验收工作细则
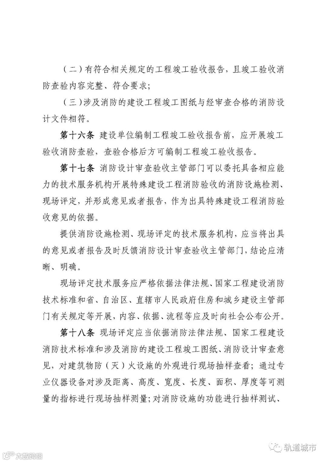
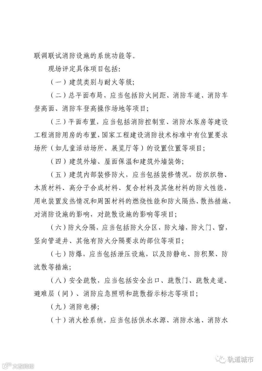
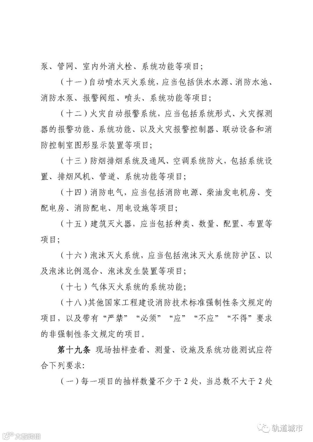
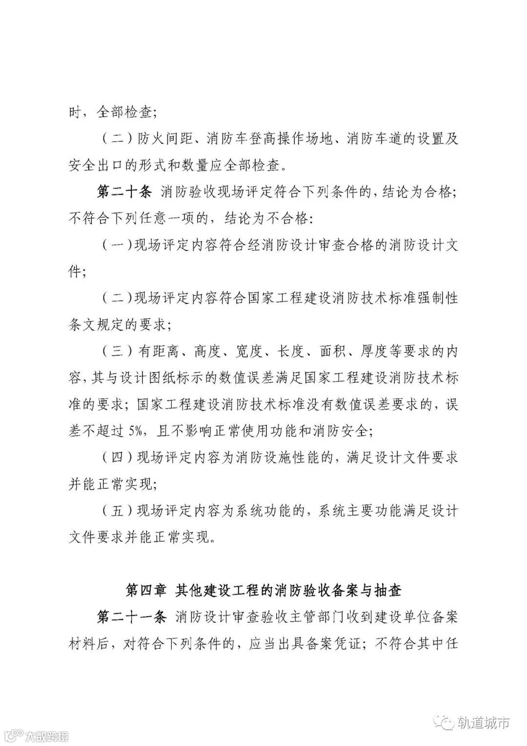
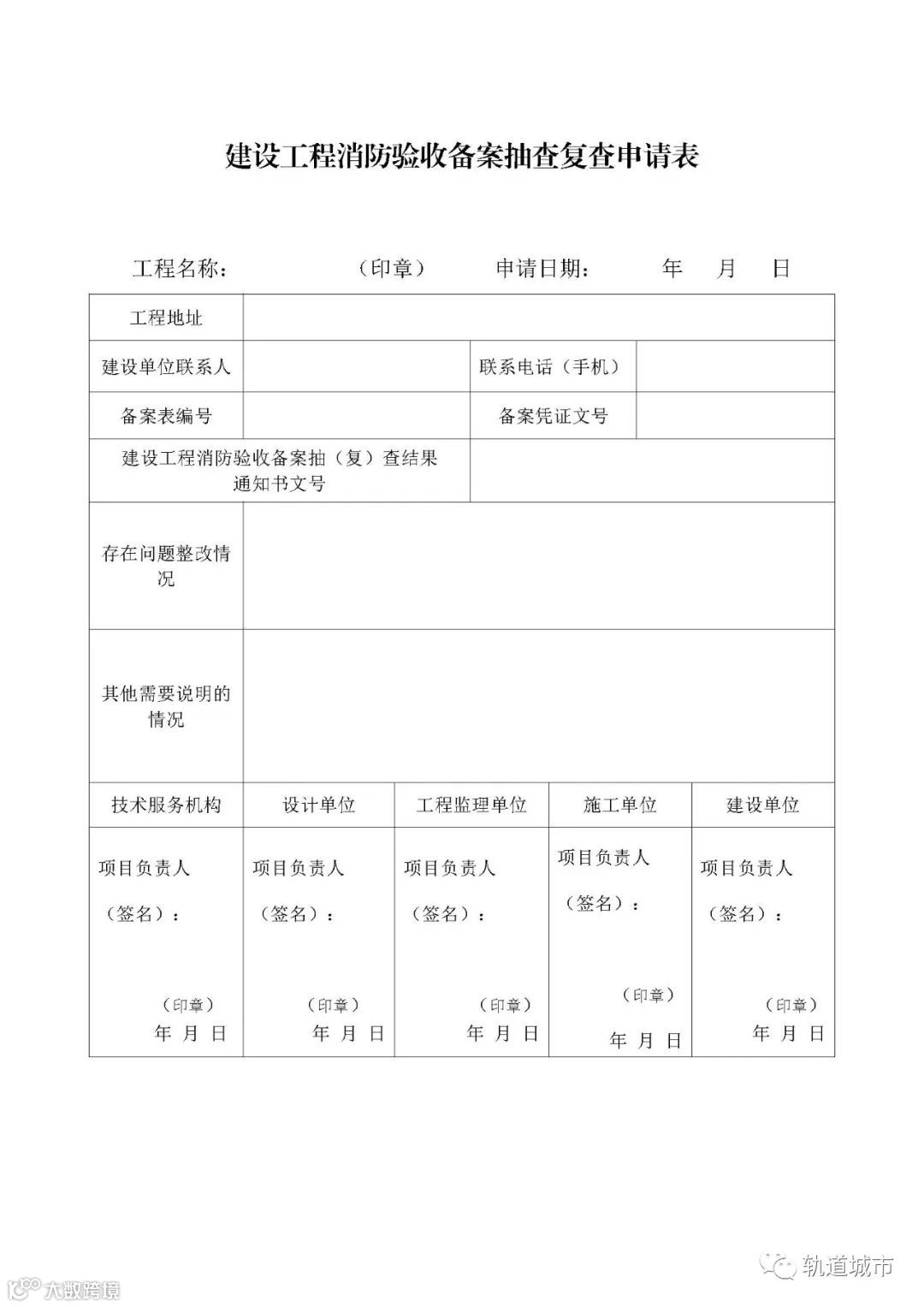
2、建设工程消防设计审查、消防验收、备案和抽查文书式样(公众号后台发送消息“jsxf”下载)



































