
摘要:4月20日的国家发改委新闻发布会上,官方首次明确了“新基建”的范围,这包括信息基础设施、融合基础设施、创新基础设施三个方面。发改委指出,新型基础设施的内涵、外延并非一成不变,未来将加强顶层设计。研究出台推动新型基础设施发展的有关指导意见,同时加快5G网络等建设,超前部署创新基础设施。
国家发改委20日首次明确新型基础设施的范围,国家发改委相关负责人表示,初步研究认为,新型基础设施是以新发展理念为引领,以技术创新为驱动,以信息网络为基础,面向高质量发展需要,提供数字转型、智能升级、融合创新等服务的基础设施体系。
目前来看,新型基础设施主要包括3个方面内容:
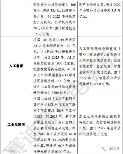
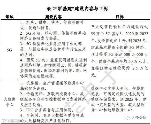
一是信息基础设施。主要是指基于新一代信息技术演化生成的基础设施,比如,以5G、物联网、工业互联网、卫星互联网为代表的通信网络基础设施,以人工智能、云计算、区块链等为代表的新技术基础设施,以数据中心、智能计算中心为代表的算力基础设施等。
二是融合基础设施。主要是指深度应用互联网、大数据、人工智能等技术,支撑传统基础设施转型升级,进而形成的融合基础设施,比如,智能交通基础设施、智慧能源基础设施等。
三是创新基础设施。主要是指支撑科学研究、技术开发、产品研制的具有公益属性的基础设施,比如,重大科技基础设施、科教基础设施、产业技术创新基础设施等。
当然,伴随着技术革命和产业变革,新型基础设施的内涵、外延也不是一成不变的,将持续跟踪研究。
下一步,国家发展改革委将联合相关部门,深化研究、强化统筹、完善制度,重点做好四方面工作。
一是加强顶层设计。研究出台推动新型基础设施发展的有关指导意见。
二是优化政策环境。以提高新型基础设施的长期供给质量和效率为重点,修订完善有利于新兴行业持续健康发展的准入规则。
三是抓好项目建设。加快推动5G网络部署,促进光纤宽带网络的优化升级,加快全国一体化大数据中心建设。稳步推进传统基础设施的“数字+”“智能+”升级。同时,超前部署创新基础设施。
四是做好统筹协调。强化部门协同,通过试点示范、合规指引等方式,加快产业成熟和设施完善。推进政企协同,激发各类主体的投资积极性,推动技术创新、部署建设和融合应用的互促互进。
部分内容引自21世纪经济报道、赛迪研究院。
声明:本文系转载,若有侵权请联系删除。谢谢!


