为支持我县战略性新兴产业骨干企业和中小微企业持续健康发展,进一步引导和鼓励高校毕业生到基层和企业就业,根据《关于印发2019年支持未就业高校毕业生到企业就业项目实施细则的通知》(甘人社通〔2019〕238号)文件精神,决定举办2019年漳县普通高校毕业生到县属企业服务双向对接暨人力资源现场招聘会。现将有关事项公告如下:
一、双选会时间及地点
1.时间:2019年8月23日,上午9:00开始至下午5:00结束(中午12点至14:30休息);
2.地点:漳县人力资源和社会保障局五楼会议室(东二路与滨河路交汇处向西50米)。
二、参会人员范围
1.招聘单位:经县人社局复核确认资格的服务企业。
2.应聘人员:漳县生源,未就业的应往届普通高校毕业生持本人毕业证、学位证、《择业通知书》或《就业报到证》、身份证(户口簿或户口迁移证)到现场与企业双向对接洽谈。属城乡低保家庭和就业困难的普通高校毕业生,同时携带城乡低保家庭低保证及相关证明材料。
3.相关待遇:经服务企业聘用后,毕业生到企业服务期限3年,服务期间毕业生与用人企业签订劳动合同,由企业支付工资报酬(不低于当地最低工资标准),并按规定为毕业生办理社会保险。省财政给予每人每月1500元的生活补贴。服务期间毕业生人事档案可由当地人社部门免费代理,服务期限计算工龄。服务期内,毕业生可参加公务员、事业单位、基层项目和其它用人单位的招考。服务期满后经考核合格的毕业生,参加公务员或事业单位招考,享受高校毕业生基层服务项目的相关优惠政策。
三、其它事项
1.本次招聘会由漳县人力资源和社会保障局主办,请县属服务企业派专人携带企业招聘信息和相关宣传资料于8月22日下午3点前到漳县人力资源和社会保障局401办公室报到,提交参会资料,布置展位;
2.县属未确定为服务企业的其它企业和单位有愿意参加招聘活动的,请于8月22日下午3点前到漳县人力资源和社会保障局401办公室报名,审核企业确定参会。
四、联系方式
1.联系单位:漳县人社局人力资源交流开发服务中心
2.联系电话:0932-4868759
漳县人力资源和社会保障局
2019年8月20日
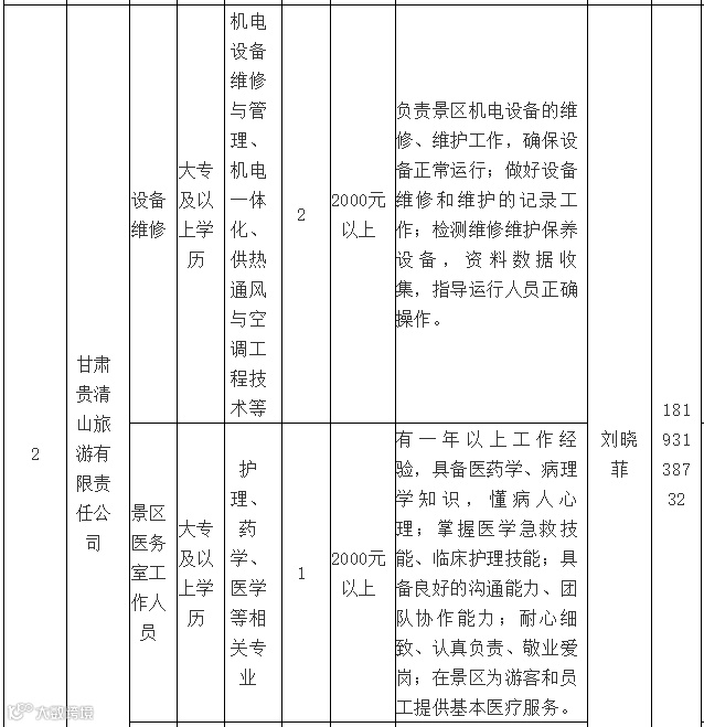
2019年漳县引导普通高校毕业生到企业服务双向对接暨人力资源现场招聘会岗位信息
来源:县人社局
编辑:汪丽娜
审核:闫宝明
绚丽漳县
定西市漳县唯一官方新闻微信发布平台,定期发布漳县新闻,漳县文化,漳县人物,图说漳县,精彩美文等优质内容,打造最受欢迎的新媒体平台!
欢迎关注绚丽漳县哦!

