搜索
首页
大数快讯
大数活动
服务超市
文章专题
出海平台
流量密码
出海蓝图
产业赛道
物流仓储
跨境支付
选品策略
实操手册
报告
跨企查
百科
导航
知识体系
工具箱
更多
找货源
跨境招聘
DeepSeek
首页
>
中国邮政公布“2023邮票发行监管报告”
>
0
0
中国邮政公布“2023邮票发行监管报告”
赵涌在线
2024-04-13
3
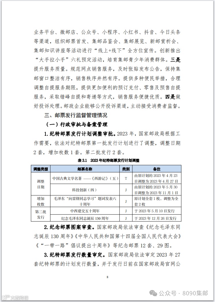
导读:在公布“2023年本票型年册”之后,中国邮政近期公布了“2023邮票发行监管报告”。
在公布“2023年本票型年册”之后,中国邮政近期公布了“2023邮票发行监管
报告
”:
往期推荐
赵涌在线2024年3月金银币精品成交回顾
赵涌在线2024年3月纸钞精品成交回顾
赵涌在线广州服务部今天好热闹!新址开业庆典,他们都来了!
免责声明:图文来源网络,内容仅供参考
本文重在分享,如涉及
版权
问题请作者联系我们作删除处理
▼
更多精彩推荐,请扫描二维码进入赵涌微购
▼
随时随地
快乐购
点"阅读原文"领取赵涌在线委托出售"
最强攻略"
【声明】内容源于网络
0
0
赵涌在线
全球知名艺术收藏品网络交易平台
内容
7433
粉丝
0
关注
在线咨询
赵涌在线
全球知名艺术收藏品网络交易平台
总阅读
2.7k
粉丝
0
内容
7.4k
在线咨询
关注