大数跨境
0
0

【赵涌在线39周年庆·征文选登(十)】我的集邮故事

【赵涌在线39周年庆·征文选登(十)】我的集邮故事 赵涌在线
2024-09-20
1
导读:作者宋福宝详细地描述了自己从接触邮票再到收集邮票,并成为一个懂得邮票的藏家的故事。

编者的话


“赵涌在线39周年庆|我在赵涌在线收藏这些年”征文比赛获奖名单已公布,我们陆续刊出获奖作品,以飨藏友。
作者详细地描述了自己从接触邮票再到收集邮票,并成为一个懂得邮票的藏家的故事。按照时间的流动娓娓道来自己几十年集邮的心路,表达出一个集邮人对邮票的热爱。笔者着重描写了自己参加邮展的经历,从《书法》专题邮集再到《通信》专题邮集,再到《义务兵专用邮票》等等,作者开头坦言没接触时不懂集邮有什么意义,但后来作者的身体力行无声透露出集邮对作者生活的意义,看似平淡却奥妙无穷。


作者  宋福宝


我是在八十年代初才开始集邮的。

有一次,到乌鲁木齐市红山邮局去寄信。远远望去,在邮局前面的一块空地上,密密麻麻的人像蚂蚁一样凑在一起交头接耳。
再走近些,看到了许多人蹲在地上,手里拿着东西,在说些什么。
我十分好奇,到跟前才知道原来是在交换邮票,也有专门卖买交易邮票的。熙熙攘攘,甚是热闹。
我并不明白这有什么意义。


乌鲁木齐市红山邮局

八十年代初,改革开放的春风吹遍大江南北,人们除了工作之余,开始寻找工作以外的精神层面的娱乐活动,而集邮门槛相对比较低,成了当时许多百姓的选择,集邮的热潮开始涌动。

那个年代集邮的人,大多都有从信封上剪邮票的经历。当时认为,邮票上盖了邮戳才是真正的集邮,因这样集齐一套票难度大,由此才能体现出有意义的“集”邮。

集邮也作为一种“有文化”的象征,开始在社会上蔓延,当时要是跟别人说喜欢邮票、收藏邮票,别人就会对你刮目相看,觉得你是“文化人”。在集邮圈里觉的集邮的人很多,但跳出来看则寥寥无几。

(盖邮戳的信销票)
此间,我也加入了集邮大军的行列。与这些人一样,蹲在地上,不知疲倦,带着些盲目,夹杂着投机,在邮票市场的百花园中寻觅着自己喜爱的邮票。

(未盖邮戳的新邮票)
集邮热的兴起,让一部分人嗅到了商机,最初的票--票交换发展成了票--钱交易。所谓的“邮票贩子”应运而生,开始介入邮票交易,从另一个侧面带动了集邮热潮。

(自由交易的集邮市场)
在邮票市场上,那些追逐利润的商贩们,把买来的邮票加价几分甚至一毛多再卖掉,以量取胜,每天的销售利润相当可观,对于当时工资还很低的人们来说,几分、几毛已经是相当刺激了。买卖邮票的可观收益使得一部分集邮爱好者动了“下海”的念头,不开门店不设铺,不开发票不纳税。空手套白狼,何乐而不为。
到了九十年代中后期,邮票的炒作愈炒愈烈。记得九七年在黄河路集邮市场,邮票的价格一个小时一个价儿,不管老票、新票一个劲的住上窜。特别是试行一年多又停发的义务兵专用邮票(因画面是红色的,简称红军邮),从前期的一版红军邮5千元,一个小时便炒到1万元,成为红军邮价格之最。究其原因,是由一些邮票大户操纵起来的。他们那时牛逼的很,坐着飞机,手提密码箱,放着大量现金或整版整盒的邮票,到炒作地瞄准一两种邮票,大量收购,使价格逐渐上涨,人们的心理往往是买涨不买落,越涨越要买,越买越激动。当炒作价格到了一定程度,这些人把吃进的邮票又全部卖出,挣了满满的现钞提着密码箱走人了。

(集邮市场)

于是,在邮政门市部的门口和街道旁自发形成了一些早期的邮市,比如在红山邮局门口前面空地是比较早的集邮市场,每天下午六、七点钟开始,人就慢慢多起来,最多的时候能到上百人。后来由于场地限制,邮市人数不断增多,迁移到了人民公园后门右侧空地,又不断延伸到青少年宫和立交桥下端的人行道上。在97年又迁移到了黄河路集邮门市部旁边的空地。人们称之为马路邮市!

没有人组织,但比组织还自觉;没有时间规定,但比上班族还准时。冒着严寒不怕冷,顶着酷暑耐着热。

都是缘于对邮票的执着热爱!

(邮政集邮门市凭集邮卡购买邮票)

直到后来经官方批准,在华凌市场的“邮票交换市场”正式挂牌,成为乌鲁木齐市第一个邮票收藏品市场。



但更多的一批人还是只把自己多余的邮票卖出,用获得的收益再去买自己喜欢或者缺少的邮票,这就是所谓的“以邮养邮”。

我开始集邮时,只是喜欢花花绿绿的邮票,呈现着形形色色的图案;只是知道邮票具有一定的有价证券,同时在不同时期内还具有升值功能。

最早的集邮是买或者交换信销票和盖销票,慢慢的懂得了只买不盖戳记的新邮票。

那时工资很低,看到心仪的邮票,要与出售者讨价还价,有时争执的面红耳赤。

就这样从当年集起,一张张、一套套先买齐了。然后再往前一年、再往上一年集全……

后来领悟了“以邮养邮”的道理,在不舍得吃 、不舍得喝的情况下,拿出所有积蓄来购置邮票。凡买邮票至少二套以上,或者买一版、多版的;买小型张最好买一盒(100)或几盒的。这样,大量囤积,多多为善。等这些票涨价后,再卖出去一部分,其利润部分以弥补购买补缺邮票之费用,相当于没掏钱集邮了。

就这样,在邮市滚爬了若干年,雪球越滚越大,邮票越玩越多,后来开始购买一些珍贵邮票。如英国人罗兰.希尔发明的世界第一枚邮票黑便士;我国第一套大龙邮票、小龙邮票;文革未发行的祖国山河一片红邮票;蔡伦错票;80年首枚生肖猴票等等。

(1840年“黑便士”邮票实寄封)

(1878年中国发行第一套《大龙邮票》)

(第一枚生肖邮票《猴》)

(未发行邮票《全国山河一片红》)

(蔡伦错票)
集邮时间长了,邮票的精品意识随之增强。原来看到只要是新票就收购,岂不知邮票天地也有陷阱。比如邮票的折痕、缺齿弱齿票,南方票容易发霉泛黄,背胶粘连,一些商贩会下水将胶洗掉,或者刷二胶。还有人将票进行切割,接花移木,将品相不好的部分去掉,换上另外好的品相部分粘接一起,用肉眼不易发现,只能用高倍放大镜才能发现。
有了被骗的开始,才有识别的能力。以致于后来追求全品相的意识不断增强。在2001年,听说上海赵涌邮票公司卖出的邮品品相非常好,信誉度较高,利用出差机会专程前去购置,我的许多老纪特邮票都是在这里集全的。
以后集邮时间长了,与一些老集邮家来往多了,才真正明白了集邮意义,自觉的灌输了许多集邮文化,才知道集邮的最高形式是组编邮集,参加邮展。
于是,在集邮家的指导下,开始迈向集邮的最高殿堂……
我首先组编了《书法》专题邮集,从文字的产生,从甲骨文开始,述说着真、草、隶、篆的形成与发展历史;
后来我根据自己的专业是通信出身,又组编了《通信》专题邮集,从烽火台昼间燃烟、夜间举火的通信雏型,叙述了邮驿制度、邮政通信、无线电发明、电话发展直到现代通信技术的发展历程;

(《通信》邮集)

2000年的八一,新疆军区首次进行邮展,我的《通信》邮集获得一等奖。


(《通信》邮集在新疆邮展中获得镀金奖)

2002年,在乌鲁木齐大型集邮综合展览中,我的《义务兵专用邮票试用始末》获得一等奖。


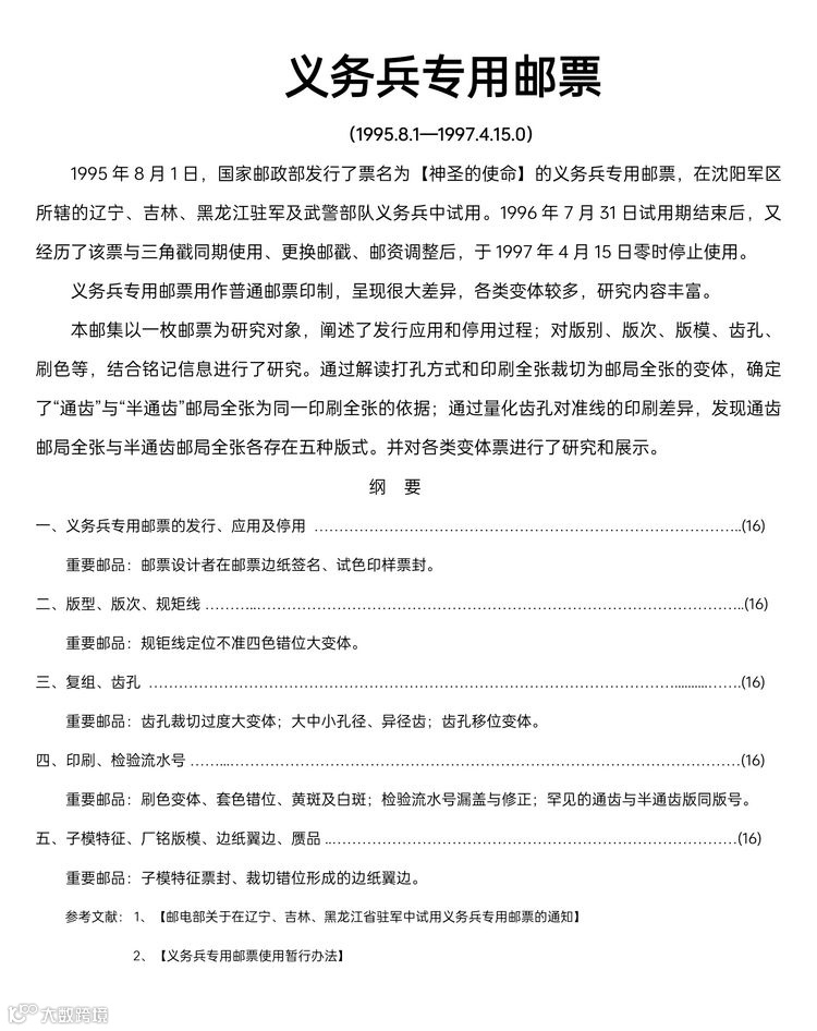
之后,我又组编了《义务兵专用邮票》传统邮集,由一枚红军邮而编排了五框80个贴片标准邮集,阐述了邮票的发行、印刷、版式及邮政应用情况,在新疆自治区邮展获得了大镀金奖,在全国邮展中获得了大银奖。

(《义务兵专用邮票》邮集)

(邮展参展前请专家提出修改意见)

(参加邮展)

收集邮票要与封、片、戳结合起来。一部好的邮集不与封片结合会令人索然无味。封片在邮集中至少应有1/3。因为这些封片可以印证当时的邮路及历史背景。特别是收集那些自然实寄的封片更能反映真实的情况。对于自己设计制作的封片也是非常好的素材,说不定若干年后,这些自制封就很珍贵。我九十年代为了搞《书法》邮集,特地自制了一些宣纸封,贴书法邮票,请了部分知名书法家和红学家冯其庸、音乐家王洛宾等书写的实寄封,现在看来己弥足珍贵。


(由原新疆书协主席邱零书写的实寄封)

(由著名红学家冯其庸书写的实寄封)

(由著名的西部歌王王洛宾书写的实寄封)

我还在蕴酿新的课题,组编更有意义、难度更大的邮集……

我现在深深懂得:集邮是一种高雅的收藏活动,也是一种获取知识的好方法。集邮看似平淡,而实际却奥妙无穷。

集邮具有广泛的群众基础,不受性别、年龄、国籍的限制,是其他文化艺术品的收藏所望尘莫及的。

邮票是“国家名片”的美称。因为每个国家发行邮票,都会经过精心选择优秀题材,并且经过匠心独运的设计,使邮票很有欣赏价值,为生活增添情趣。邮票还包含了政治、经济、文化、军事等等方面的知识,使得这小小的邮票包罗万象,让集邮成为了一门综合的学问。一枚珍贵的邮票体现的是人类的智慧,同时集邮可以成为一项经济活动并且回报丰厚。
所以邮票既有它的欣赏收藏价值,又有自然升值价值,还有十分重要的知识研究价值。


(注:本文系赵涌在线用户原创文章,版权归赵涌在线所有(包含文字、图片等),未经许可不得转载;如需转载,请与赵涌在线联系。


赵小妹


各位邮友,喜欢本文就“分享、点赞、在看”一键三连哦!


点分享

点点赞

点在看


点击“阅读原文”进入赵涌微购,海量藏品任您选☺


【声明】内容源于网络
0
0
赵涌在线
全球知名艺术收藏品网络交易平台
内容 7433
粉丝 0
赵涌在线 全球知名艺术收藏品网络交易平台
总阅读1.4k
粉丝0
内容7.4k