搜索
首页
大数快讯
大数活动
服务超市
文章专题
出海平台
流量密码
出海蓝图
产业赛道
物流仓储
跨境支付
选品策略
实操手册
报告
跨企查
百科
导航
知识体系
工具箱
更多
找货源
跨境招聘
DeepSeek
首页
>
祝贺北京中合天华代理第33类的第40949982号“海天北高峰”商标异议答辩胜诉
>
0
0
祝贺北京中合天华代理第33类的第40949982号“海天北高峰”商标异议答辩胜诉
中合天华
2021-11-12
3
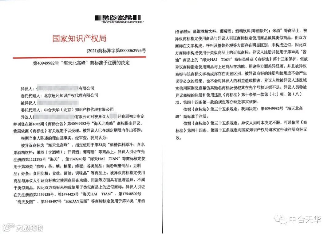
导读:案件回顾中合天华(北京)知识产权代理有限公司受答辩人委托,根据《商标法》和《商标法实施条例》的相关规定,就贵
案件回顾
中合天华(
北京
)知识产权代理有限公司受答辩人委托,根据《
商标
法》和《商标法实施条例》的相关规定,就贵局于2020年09月23日下发的发文编号为2020异0000043749YYDB的关于第40949982号“
海天北高峰
”商标(以下简称为“被异议商标”)《异议答辩通知书》和异议人的《商标异议书》副本,根据异议人的陈述,答辩人进行如下答辩:
我司
律师
理由
一、被异议商标与异议人引证商标根本不构成类似商品,谈何构成类似商品上的近似商标,被异议商标并未违反《商标法》第三十条的规定,应当予以核准注册。
二、被异议商标与异议人引证商标在构成、含义、呼叫、整体外观上完全不同,不构成近似商标,被异议商标并未违反《商标法》第三十条的规定,应当予以核准注册。
三、异议人提供的相关证据材料不足以证明在被异议商标申请注册前,异议人的“海天”商标已达到驰名商标的程度,其证明力值得商榷,不应予以采纳。更何况,答辩人认为中国《商标法》对驰名商标的保护不是无限制的跨类跨行业的保护,被异议商标根本不违反《商标法》第十三条的有关规定,应当予以核准注册。
四、“海天”在中国消费市场上影响力有限,远远没有达到一定的知名度,且异议人企业字号与被异议商标完全不同,异议人主张答辩人侵犯其在先商号的观点不成立,答辩人对此不予认可,被异议商标的注册并未违反《商标法》第三十二条的规定,应当予以核准注册。
五、异议人并没有证据证明答辩人具有主观恶意,被异议商标的申请未构成不正当竞争,没有违反《商标法》第七条“诚实信用原则”、第四十四条第一款的相关规定,应当予以核准注册。
六、答辩人公司正当合法经营,其申请被异议商标完全是品牌战略的需要,是出于企业进一步发展的善意目的,根本没有违反异议人所称“易使消费者对商品的产地等特点产生误认”,根本没有违反《商标法》第十条第一款第(七)项相关规定,被异议商标应当予以核准注册。
七、异议人依据《商标法》第十条第一款第八项规定指出被异议商标不应核准注册的理由,完全是对商标法的不规范使用,扭曲该法条的立法本意,此观点不应予以支持。
最终,商标局决定第40949982号“海天北高峰”予以核准注册。
裁定结果
在市场竞争日益激烈的今天,一个企业需要重视知识产权的保护,同时要对自身商标有着良好的管理,商标已成为产品的“名片”和进入市场的“通行证”。
企业需要更加明白“商标”可以代表企业的形象与信誉。
中合天华(北京)知识产权代理有限公司,专注为企业提供知识产权保护及品牌升值
服务
。为您的商标、
版权
、
专利
及相关业务提供一站式服务,伴随您的企业铸就百年品牌。
【声明】内容源于网络
0
0
中合天华
专业知识产权维权机构,全国领先的大型代理机构之一。为全国各地的组织机构、企业、个体提供商标查询、商标注册、商标维权、专利申请、版权、软件著作、国际商标注册、国际专利等专业服务。法律热线400-005-6200
内容
617
粉丝
0
关注
在线咨询
中合天华
专业知识产权维权机构,全国领先的大型代理机构之一。为全国各地的组织机构、企业、个体提供商标查询、商标注册、商标维权、专利申请、版权、软件著作、国际商标注册、国际专利等专业服务。法律热线400-005-6200
总阅读
622
粉丝
0
内容
617
在线咨询
关注