这样的场景对你我并不陌生。我们好像追求着什么,试图在茫茫商品中寻找需求的最优解。我们好像付出了辛劳,时间和精力在指尖划过屏幕时悄悄流逝。我们好像获得了回报,结束了种草拔草和掏空钱包的零和博弈。
为什么会有这样的感受呢?为什么明明在消费,却有种在劳动的感觉。消费从什么时候开始变得如此繁琐?为什么很多时候消费并没有愉悦感?如果我不是在消费,而是在劳动,那为什么没有报酬?
带着这些问题,我们开始了本次研究,尝试理解消费与劳动的关系。在研究过程中,看到了触目惊心的商品过剩,体会到了我们从生产型社会向消费型社会转变的强大扭矩。
在新的时代里,在推动社会进步的大的商业闭环中,消费俨然成为了一种劳动,而且是关键的劳动。
此篇报告中,我们采取了以下框架:劳动的定义;在定义下消费如何成为劳动;商品过剩时代和消费社会,以及畅想。
此报告一万余字,开头与结尾基本呈现了关键内容与核心观点,中间正文是展开部分。请各位读者斟读。

劳动是如何定义的
现代汉语词典中,劳动是“人类创造物质和精神财富的活动”,一般分为体力劳动和脑力劳动。
究竟什么是劳动?不仅是一个经济学问题、社会学问题,而且是一个复杂而深刻的哲学问题。
在资产阶级诞生之前,劳动一直处于被贬低的地位,劳动的定义也非常模糊。古代的思想家并没有从理论层面深入研究劳动的社会价值。在此期间,劳动被视为个人为了谋生而被迫进行的活动,意味着较低的社会地位,日常的辛劳和人身依附。
在古希腊,劳动是辛苦的劳作,包含两种活动,即奴隶的劳动和工匠的制作(工作)。亚里士多德认为,劳动服务于必须的东西,工作生产有用的东西,它们都不能独立于人的需求。而受“有用”和“必需”支配的人无法成为真正意义的自由人。
在中世纪,劳动在基督教思想中成为了一个宗教概念。但劳动并没有因此而变得神圣起来,相反劳动与人的“原罪”联系在一起。在《圣经·创世纪》中,人类的祖先亚当和夏娃因偷吃智慧之树结出的果子而被逐出“伊甸园”,从此人类必须日夜劳作来清赎祖先的罪愆。
中世纪后期,资产阶级逐渐兴起,劳动的地位提高,新教伦理、经济学家和哲学家重新定义了劳动,有报酬的劳动成为在经济社会转型发展中个人自由的象征。
新教伦理中,劳动象征着“入世禁欲主义能力”。劳动成为天职,是神对人的恩典和祝福。积极从事世俗活动,争取职业上的成功是获得救赎的唯一途径。
英国哲学家洛克从财产和索赔的角度出发,提出劳动在转化过程中向物品添加了一些东西,创造了附加价值。因此劳动的成果可以归劳动者合法所有。
德国哲学家黑格尔认为劳动是人类通过自身活动将自然界的客观物质转化为符合自己需要的形式的过程。这一过程不仅改变了外部世界,同时也改变了劳动者自身。
古典经济学家亚当斯密一开始对劳动做出了两种定义,一方面他试图把满足人的主观快乐的活动归类于劳动,因为它们提供了人们所需的“效用”;另一方面他又将劳动限制在对社会福利作出生产性贡献的活动,因为它们在转化过程增加了经济价值。最终亚当斯密选择了第二种定义,只将创造出商品的活动视为劳动。
马克思继承和发展了前人的观点,进一步将劳动与商品生产相联系。马克思认为劳动是人类在生产过程中,通过自身的体力和脑力活动改造自然界,以满足自身需要的过程。劳动不仅是生产物质财富的手段,也是人类存在和发展的基础。
这一时期,人们对劳动的概念逐渐达成共识,劳动普遍被赋予改造客体的特征,并与生产和制造相联系。
伴随着社会经济发展,人们逐渐认识到很多非生产性活动同样对维持社会经济运行有重要意义,劳动的概念有必要扩展,以便将那些除生产之外的其他社会活动纳入进来。
韦伯将以合同约定的具有工资的行政服务纳入到劳动的概念中。在此之前,劳动始终是人与物的关系,是主体与客体的关系,韦伯看到了人在组织中的劳动。
20世纪初,女性劳动逐渐被社会认可。20世纪之前,一般认为女性从事的工作是辅助性的。由于战争中护理后勤工作显示出重大社会意义,加之女权运动要求承认家务劳动的社会和经济价值,女性劳动逐渐得到认可。
后来,现代社会学诞生了情绪劳动的概念。情绪劳动最早诞生于空乘人员的研究中,在服务中被动的情绪管理应当被视为情绪劳动。
进入到数字时代和智能化时代,那些无偿的、非物质的、创造价值的互联网用户活动被称为数字劳动。
这一时期,服务劳动、女性劳动等先后被纳入劳动范畴,劳动的边界在不断拓宽,更多具有社会价值的活动被认可为劳动。
劳动从诞生起就是一个社会性概念,是特定社会依据其经济条件和价值观念所认可的对公共福利有贡献的活动。但纯粹的个人追求和具有社会价值之间的界限是模糊的。在今天被视为纯粹消遣的个人活动,在明天也有可能被认为是具有社会价值的普遍活动,社会分工和文化多元发展让劳动的边界更加难以确定。
尽管不同时代甚至不同学科对于劳动的定义有显著差别,甚至于劳动的边界在不断拓展中依然是相对模糊的。我们仍然尽力抽象出劳动最基本的定义:
简言之,劳动是以人为主体的社会活动,有目的、有耗费、有产出、有标准。
消费何以成为劳动
人显然是消费的主体,接下来我们将从劳动的四要素出发,论证有目的、有耗费、有产出和有标准的消费已然是一种劳动。
在非货币经济时代,人们通过采集和狩猎等劳动形式直接获取生存资料,维系基本的生理和安全需求。
进入到货币经济时代,传统的生产劳动获得货币报酬,人们通过将货币用于消费来满足生存和发展需求。消费不仅可以满足人的衣食住行等物质需求,还可以为人提供情绪价值和精神愉悦,满足更高层次的社交需求、尊重需求和自我实现需求。
总之,现代社会,人们满足生存和发展需要已离不开消费活动。
消费常以消磨时间、休闲娱乐的面貌示人,谈起消费大家觉得轻松愉快,而谈起劳动却总是面露难色。隐藏在消费过程中的种种劳心劳力的行为容易被“愉悦消费”的观念所掩盖,但其实,消费何尝不是耗时耗力的呢。
一直以来我们习惯把消费当成消遣,割裂消费与劳动的关系实则是高估了消费的享受性。在移动互联网普及的今天,消费行为无孔不入,渗透在每个人的日常生活中。由于当前信息不对称和供给相对过剩的消费环境,消费者从明确个人的真实需求、选品、选平台,比价、下单到售后等每一个环节都需要耗费大量精力。
据中国物品编码中心统计,2023年登记使用商品条码的消费品新增1964.0万种,同比增长19.2%,消费品总量达19173.7万种,已有超过58万家商品条码企业用户。
商品数量攀升和上新加速意味着消费者需要在更多的商品中进行决策。品类细化则倒逼消费者成为更精准的需求识别者,更专业的产品鉴定官。不断膨胀的商品世界并没有给消费者太多喘息机会,而是向消费者索取了更多的时间和精力,提出了更高的要求。
互联网诞生后,不仅深刻改变了人们的消费方式,而且改变了企业的营销方式。流量成为商家必争之地,渠道核心所在,投放广告抢占用户心智成为市场共识。数据显示,中国互联网广告投放的市场规模已突破万亿关卡,且仍在持续增长。兴趣电商时代,相比于直接将推广产品呈现到消费者面前的硬广,软广和暗广更能让用户自愿接收信息,手段更加隐蔽。海量信息让消费者去伪存真找到有效信息难,社交媒体上无处不在的软广让消费者找到真实体验更难。
线上线下多平台和渠道让消费者劳心劳力。消费者在线上可选择品牌自营店、电商平台、短视频平台和私域等渠道进行下单购买,在线下消费者可以到实体店、批发市场或二手交易市场等进行消费。近年来主流社交平台也在积极布局电商板块。由于渠道成本的差异,不同渠道的产品品类和价格也有所不同,增加了消费者的选择成本。
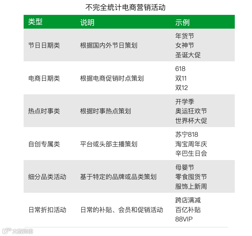
购物节和电商营销新玩法让消费者措手不及。形形色色的电商购物节填满了日历,五花八门的优惠券暗藏在各个平台的幽暗深处,做一名精明的消费者成为了一门功课。购物节变成了一道消费者拿不了满分的数学题,社交媒体上的花式攻略无形之中增加了消费者的焦虑,错失恐惧症(FOMO,Fear of Missing Out)让消费者因为总是担心错过什么而更加频繁地关注网络信息。
诸多选择中的购物微决策让消费者感到疲劳。数据表明,成年人平均每天需要做出至少35000个决定,仅一次消费行为就会涉及上百次微决策。理性的消费者穿梭于购物平台进行比较,流连于社交平台进行测评。调研数据显示,超过半数的消费者买东西会货比三家和去平台查看优惠信息,有将近4成的消费者会选择在非购物平台搜索产品信息及评价,其中有超过90%的人会选择在两个或两个以上非购物平台搜索。
消费者要研究产品的原材料和成分,学习专业名词,防备潜在的坑,也担心因为错过活动被割了韭菜,要持续关注各个平台的活动周期,查阅不同平台有没有平价同款,呕心沥血程度堪比价值投资要找到合适价格的好公司。
消费常常与“耗费”、“浪费”相联系,而劳动却与“生产”、“创造”挂钩,传统认知里消费与劳动之间有难以跨越的鸿沟,人们往往重视经济价值而忽视社会价值,重视生产的力量而忽视消费的力量。伴随着生产力的快速发展和物质生产的极大丰富,生产活动中人的参与度越来越低,消费的价值理应被看到。
从经济循环看,消费既是起点也是终点。消费是生产的目的和动力,分配和交换是连接生产和消费的桥梁。由于市场需求的存在,生产者才愿意购买原材料并投入资源进行加工生产。而只有商品成功卖出,才能获得生产的报酬和再生产的资本,生产才得以无限期持续下去。消费一旦中断,整个经济循环都将陷入停滞。
从经济发展阶段看,我们已经进入了投资的边际收益下降,消费对经济的正向作用更明显的时期。不同时期,人们对消费的认知不同。古典经济学家强调勤俭节约的重要性,赞同储蓄是美德。这与当时的经济阶段相符,经济发展早期过多的消费会挤占投资,不利于生产扩大和经济增长。大萧条造就了凯恩斯主义,他提出经济危机的原因是有效需求不足,反对节俭,强调采用扩张性的财政政策刺激消费与投资。
早期我国从计划经济转向市场经济,商品供给短缺,经济增长主要由投资驱动;随着经济快速增长,商品供不应求的局面转变,投资边际回报率下降,消费的重要性逐渐显现。研究表明,消费同时可以促进投资,提高投资的全要素生产率,这一促进作用在消费达到一定门槛时更加显著。当前我国消费占比远远没有达到最优,扩大消费的经济意义明显。
| 消费创造数据价值
数据是数字经济的核心要素。“数据”作为数字化时代的“新石油”,既是一种生产要素,也是一种商品。截至2023年,我国网络支付用户规模达9.54亿人,占网民整体的87.3%。网购用户规模达9.15亿人,占网民整体的83.8%。网购和线上支付会产生大量数据。据统计仅一杯奶茶订单就可生成87条数据,一家奶茶店就可以拥有百亿条数据。
具体来看,消费过程中产生的数据可以分为以下几类。一是客户数据,平台或企业掌握了大量消费者画像数据,包括性别、年龄和消费能力等。二是交易数据,包括消费者购物平台、频率、金额和支付方式等。三是行为数据,包括消费者购买前的浏览、搜索和购物车数据,消费后的反馈数据、社交媒体的互动和用户生成内容等相关数据。
形形色色的数据看似不起眼,但汇集到一起却可以编织成一张数据网,从不同维度进行分析运用。对于企业来说,一是消费数据可以用于识别市场趋势、了解消费者行为和偏好变化,进行市场需求预测,及时调整生产规划和进行库存管理。二是企业可以针对目标用户的消费行为进行精准广告投放和个性化营销。三是可以根据消费者反馈进行产品和服务优化。对于消费者而言,大数据让消费者能接收到更多个性化和定制化的推荐,节省购物时间和提升购物体验。对于学术和研究机构,消费者数据为他们进行消费心理研究和消费行业分析等提供了丰富的素材。
一般意义的劳动都会有社会普遍认可的价值规范和标准,正如家务劳动要追求舒适整洁,体力劳动要追求高效,技术劳动需要专业,服务劳动需要细致和热情。消费如果作为一种劳动,也应该有社会普遍认可的标准。当我们称赞一个人会买东西时,我们在以什么为标准?这杆秤其实一直在每个人的心里。
从经济学视角看,消费者也是理性经济人,在消费活动中追求个人效用最大化。消费者面临众多条无差异曲线,代表不同商品组合带来的效用相同。同时,消费者也面临预算约束,代表消费者可用于购买商品的资金。理想状态下,消费者会选择预算约束线与无差异曲线的切点,在这一点消费者用自己的预算实现了效用最大化。
从现实消费的世界看,在消费降级时,人们更认同追求具有性价比的产品,即在满足基本需求的情况下追求成本最优;在消费升级时,人们更认同追求具有质价比或品价比的产品,即追求在既定价格下品质最佳,要求产品的性能、品牌和质量等价值与价格匹配甚至超过价格。通俗来讲,就是物美价廉或贵有所值。
根据艾瑞咨询的消费者调研数据,有超过半数的消费者认可要把钱花在刀刃上,最大化提高自己的生活质量,也有超过半数的消费者会主动学习产品知识,按需购买。
过剩时代与消费社会
从抽象定义上,消费有目的、有产出、有耗费、有标准,已经可以被证明是一种劳动。消费劳动从被社会忽视到应该被社会认可,究其原因,是我们已经来到了大规模商品过剩的消费社会。
高度发展的生产正在成倍地放大商品世界,而人工智能带来新的生产力革命让这一趋势不可逆转。需求侧充斥着大量的过剩商品,而供给侧的人类又逐渐被生产遗忘,消费无疑成为了个人价值实现、经济增长和社会进步的主要动力。
技术的发展进步存在加速度,在时间尺度上是呈指数型的,15000年前我们还没有农业,1500年前我们还没有工业机器,150年前我们还没有家用电,15年前我们还没有智能手机。技术进步将加快提高生产率和降低产品成本。以半导体和摩尔定律为例:几十年来,芯片的性能大约每两年就会以相同的价格增加一倍。摩尔定律并非是数学和物理定律,更像是对发展趋势的一种分析预测。也就是说,指数级的技术进步会让生产率成倍提高,社会财富快速增长。
迄今为止,人类已经先后经历了三次生产变革,以蒸汽机为代表的机器变革让手工生产转向机械化生产;以电力为代表的电器变革进一步推动了大规模的现代化生产;以计算机为代表的信息革命让技术与生产深度结合。现在,我们正身处第四次生产变革,以人工智能为代表的新一代技术变革正在重构生产,将人类社会带向我们无法想象的远方。
生产自动化和机器人的大规模应用将逐步取代人类在生产制造环节的角色,带来更大规模的商品过剩。2022年全球工业机器人安装量超过55万台,接近十年前安装量的3倍。全球制造业工业机器人密度达到151,也在近十年实现翻倍。技术进步正在改变制造业=劳动密集的传统观念,制造业的生产效率得到了极大提高。
人工智能的深度发展会渗透进入各行各业,职能性的工作也将逐渐被取代。麦肯锡预测生成式AI可能会让员工60%—70%的工作实现自动化。在2030年至2060年间(中点为 2045 年)50%的职业将逐步被AI取代,相较此前研究大幅提前了10年。
从行业来看,2023年人工智能在科技、媒体和电信行业的使用率更高;从职业类别看,人工智能在产品开发、市场营销和服务运营等方面的渗透率更高,平均超过20%。根据调研数据,人工智能在生产制造、服务运营、风险和市场营销方面显著降低了成本。人工智能可以用于改善客户体验并提升客服生产力、提高个性化定制和销售效率、改进产品模拟和测试等环节,未来更多场景的应用会使得成本进一步降低。
从公众认知看,大部分人已经了解人工智能并且认为其会改变自己的工作方式。全球范围内有大约63%的人知道ChatGPT。而全球范围内熟悉ChatGPT的人中有17% 的用户每天使用它,36% 每周使用它,16% 每月使用它。调研数据显示,有超过一半的人认为未来5年人工智能会深刻改变他们的工作方式,有36%的人认为未来五年人工智能会取代他们目前的工作。
人工智能的持续发展会大幅提高生产率,推动社会财富快速增长。高盛发布的报告显示,人工智能可能会在 10 年内导致全球生产率增长 1.0% 至 1.5%。麦肯锡则预言生成式AI应用于各行各业将为全球经济每年带来2.6万亿至4.4万亿美元的增长。2023年英国GDP3.34万亿美元,也就是说生成式AI将为全球经济贡献“一个英国的GDP”。
科技进步带来生产方式的持续变革,可以弥补就业人口和资源短缺等对生产发展的阻碍,一方面,生产将变得更加高效和低成本,大规模的商品过剩将变得不可逆转。另一方面,人的生产角色将逐步被取代,传统的劳动空间持续被挤占,劳动的定义也将再次被刷新。
一边是指数级的技术进步与生产发展,一边是全球逐渐放缓的人口增速和消费需求,生产与消费的天平早已严重失衡。我们已经生活在一个大量生产、大量消费和大量废弃的社会,世界的各个角落充斥着未被消费的商品,任何新出现的需求都会在第一时间被满足,你是否也会有“什么都太多了”的感觉?
生产发展和技术进步带来产品质量和数量的同时提升,更耐用的产品和过剩商品的矛盾愈演愈烈,生产商在有序制造不满,为消费者植入淘汰理念,提倡大家到期更换和随时更新产品,商品的计划报废和人为淘汰成为了过剩时代的常态。
而在拥有洗脸巾、洁面巾、干发帽和浴巾等替代产品后,你日常还需要几条毛巾?
而在拥有智能手机、平板电脑和笔记本电脑后,你有多久没有打开家里的电视?
源源不断的商品在被替代品分化需求后也成为了过剩商品。
生产的速度已经远远超过人们耗费的速度,任何小的需求都在被大量满足,任何小的赛道都有蜂拥而入的生产者。从稀松平常的消耗品到转瞬即逝的新玩意,源源不断的商品走下流水线成为了仓库和货架上渴望却难以触达消费者的过剩商品。
持续发展的生产能力和相对有限的消费需求造就了大规模的过剩商品,也将人类推入了消费社会。生产端的发展将受限于需求不足,不断打造新的消费场景和创造新的消费需求成为了增长的主要逻辑。如果说生产社会持续制造商品,那么消费社会就应该持续创造需求。换言之,生产社会中有能力的生产者是社会发展的稀缺资源,而进入消费社会,有需求的消费者成为了稀缺资源,社会增长已从生产逻辑转变为消费逻辑。
从生产语境转变到消费语境,社会文化也会相应发生变化。在生产社会,人们主要以生产者的身份参与其中,社会文化受工作伦理驱动;在消费社会,人们转而以消费者的身份参与其中,社会文化受消费美学支配。
从工作伦理转变为消费美学,社会定位正在悄然改变。在受工作伦理支配的社会,工作是承接社会定位的首要工具,一旦确定了工作类型和职业规划,其他安排就水到渠成,社会地位和社会关系也自然形成。而在受消费美学支配的社会,消费成为了社会定位的重要工具,一个人消费的选择自由度越高,离“美好生活”的愿景越近,相应的社会尊重和认可度就更高。
从崇尚效率和秩序到追求个性与自由,价值导向正在悄然改变。生产活动是集体性的事业,需要沟通、分工和合作,追求在这一过程中的的效率和秩序,井然有序和步调一致的生产者更符合社会期待。生产是热闹的,但消费却是孤独的,消费活动是具有私密性的,需要不断唤醒、激发和满足新欲望,追求在这一过程中的自由和差异,个性张扬和追求自我的消费者更容易被青睐。
从固态社会转向液态社会,社会紧密性也在发生改变。生产社会中稳定的职业发展和社会关系都将被动摇。被赋予社会期待的消费者应该有不断被激发的新需求和快速消解掉的满足感。一切发生得快,也消弭得快。对「快速」和「瞬时」的追求,对「确定性」的质疑,取代了对连续恒久的期待。社会的基底从稳定固态变为流沙质,无处不在的流动性让结构性的失业,疏离的社会关系和习以为常的孤独成为常态。
畅想
时代的列车从未停止轰鸣,变化总是悄然而至,消费社会中的个人和组织又应该如何适应和改变?
宏观来讲,要从短缺时代的生产和投资视角转变到过剩时代的消费视角,重视消费的力量和价值,引导高质量消费来推动高质量发展。
我国制造业增加值占全球比重约30%,连续14年位居全球首位,是当之无愧的世界工厂。超大规模市场的需求优势、产业体系配套完整的供应链优势和大量高素质劳动力的供给优势让中国能为世界源源不断地输送大量商品,改善全球人民生活福祉。
但我们也应该认识到,相对制造业占比30%,中国GDP仅占比18%,长久以来出口抵消了这一不平衡。伴随着全球大规模商品过剩、地缘政治紧张和贸易保护主义抬头,指责中国产能过剩的声音只会更加嘈杂。
作为世界工厂,中国更应该有全球视野和世界担当。一方面,中国应以身作则推动全球产业链和供应链升级,淘汰落后产能,发展先进产能,提供优质商品,引导消费升级。另一方面,应正视国内消费不足的问题,做制造强国,更要成为消费强国。
数据显示,英美等西方发达国家最终消费支出占比超过80%,日韩均在70%以上,中国近年来在50%左右,最终消费率相对较低。更进一步分析,消费支出包含居民消费支出和政府部门消费支出,中国居民消费支出占GDP的比重显著低于其他国家,我国居民消费的提升空间仍然很大,未来中国应以消费增长为世界经济提供新引擎。
去除消费羞耻心成为当下中国社会的当务之急。我国从改革开放以来短短几十年创造了前所未有的经济发展奇迹。仅用一代人的奋斗我们就从贫穷线走到了小康生活,从票证时代的计划供应到今天物质极大丰裕和商品大量过剩。但社会主流思想追不上经济发展的步伐,主流消费观念仍然很大程度停留在消费等同于浪费的年代,消费羞耻感仍然存在在很大一部分人的记忆中。
消费是自由,消费不应该被指指点点,应该成为普遍共识。
高质量消费应该成为当下新追求。消费者要将消费视为一种劳动,把消费质量视为追求的目标,高质量的消费是消费社会中人与人差别的重要指标,消费自由度和消费质量会成为个人价值的重要组成部分。大规模的商品过剩下,更多的消费从必选项成为了可选项,选择变得尤为重要。高质量消费要求消费者主动拒绝低劣产品,为高品质的商品和服务付费,把钱花给认真做产品、认真做品牌的企业,让粗制滥造的产品在市场上没有存活空间。拥有话语权的消费者应该承担社会更高的期待。
消费是责任,消费不应该是随随便便,应该有更高的追求。
高质量消费会带来经济社会高质量发展。生产和消费的天平已经倾斜,买方市场让消费拥有了更多的主动权,高质量消费可以推动高质量产出,成为经济高质量发展的新动能。下游消费者的高质量消费,会在中上游市场上形成良币驱逐劣币的良性循环。上游生产和研发会更加重视产品质量、设计和审美,低质低效的产能会被逐步淘汰。中游的平台和渠道商会更加注重产品的高质量流转,鱼龙混杂的渠道会失去消费者的信任。最终高质量消费会让每一次市场出清都筛选出最优质的供给,推动经济社会走向高质量循环的快车道。
消费是引擎,消费不应该是被动的,应该是经济高质量循环的关键。
消费社会中的你我早已被大规模商品包围。选择太多,决策就会变得沉重;信息太多,环境就会变得嘈杂。
当你感觉到购物费时间,挑选很纠结,攻略很心累,折扣很麻烦。当你开始厌倦无尽的比较,变化的价格,花式的套路。当你发现自己的购物热情在出走,而消费的疲惫感在袭来。不要怀疑自己,因为你也在劳动。
参考资料:
wind数据库
国家统计局数据
地方政府披露数据
statista数据库
央视新闻报道
《消费社会》,鲍德里亚
《工作,消费主义和新穷人》,齐格蒙特·鲍曼
《大量废弃社会》,仲村和代 藤田皋月
《劳动之成为实践:历史嬗变及其意义》丁立群
《霍耐特的新文:劳动的现代社会学概念史》
《消费也是另一种投资:兼论消费与投资的相互促进与良性循环》盛松成
《全国数据资源调查报告(2023年)》
《生成式人工智能的经济潜力:下一波生产力浪潮》,麦肯锡
《IDC:2025年中国将拥有全球最大的数据圈》,IDC
《蒸发的数十亿:供应链浪费的真实成本》,艾利丹尼森
《2023年中国消费者洞察白皮书》艾瑞咨询
《华泰证券必选消费中期策略:内外兼修,拥抱“品价比”消费时代》,华泰证券
《现在商品这么多,为什么买东西越来越难》少数派
《双十一为什么越来越累》人物
《万字解析新“索索”,内容与货架电商的新命脉》,36氪
《中国正成为全球消费品创新的策源地——在中国市场“上新”提速》,人民日报海外版
《2023-2024年互联网广告市场规模及投放趋势洞察报告》,研精毕智信息咨询
《购物的决策疲劳,正在消耗你,爱网购的你要小心了!》,前程无忧51job
《2024年美国购物中心行业发展现状分析》,前瞻产业研究院
《2024,赚钱的逻辑变了!》,销售与市场
Honneth, Axel. 2022. ‘“Labour”, A Brief History of a Modern Concept’.Philosophy 97(2):149–67.
Nestor Maslej, Loredana Fattorini, Raymond Perrault, Vanessa Parli, Anka Reuel, Erik Brynjolfsson, John Etchemendy, Katrina Ligett, Terah Lyons, James Manyika, Juan Carlos Niebles, Yoav Shoham, Russell Wald, and Jack Clark,“The AI Index 2024 Annual Report,”AI Index Steering Committee, Institute for Human-Centered AI, Stanford University, Stanford, CA, April 2024.
《Beyond an age of waste》,UN environment programme
《The Future of Growth Report 2024》,World Economic Forum
《World Robotics Report 》,International Federation of Robotics (IFR)
《World Economic Situation and Prospects 2024》,United Nations,Department of Economic and Social Affairs


入驻媒体平台:36氪\界面\钛媒体\今日头条\腾讯
文章转载|合作请添加微信:foodatalink123
联系邮箱:fooddatalink@beautydata.ai
