关于2021年甘肃省“园丁奖”
拟表彰对象的公示
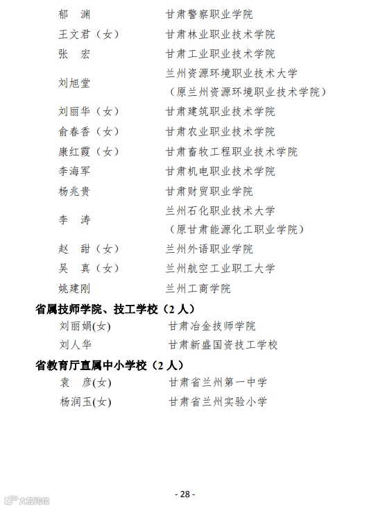
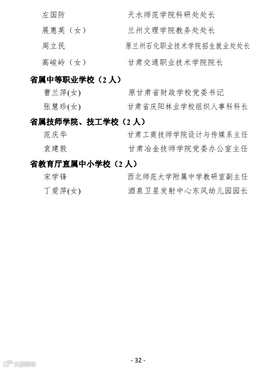
根据2021年甘肃省“园丁奖”评选表彰工作部署,经各级人力资源社会保障部门、教育部门自下而上逐级审核推荐,专家评审,甘肃省“园丁奖”评选表彰工作领导小组及办公室综合评审、统筹考虑,确定丁小彬等417名教师为甘肃省优秀教师、王沁等91名教师为甘肃省优秀班主任(辅导员)、谢登科等60名同志为甘肃省优秀教育工作者、兰州第五中学等53个学校(单位)为甘肃省教育系统先进集体。
为充分发扬民主、广泛听取意见、接受社会监督,现就拟表彰对象进行全省公示,公示期为2021年8月24日至30日。对拟表彰对象有异议的,请于公示期内向甘肃省“园丁奖”评选表彰工作领导小组办公室反映。反映形式为电话、信函、电子邮件,信函以到达日邮戳为准。以单位名义反映情况的材料需加盖单位公章,以个人名义反映情况的材料应署实名,并提供联系电话。
一、公示对象(见附件)
二、联系方式
(一)省教育厅教师工作处
联系电话:0931—8820648(传真)
联系人:陈婧
电子邮箱:gsjytsfc@126.com
通讯地址:兰州市城关区南滨河东路571号甘肃省教育厅教师工作处
邮政编码:730030
(二)省人社厅表彰奖励办公室
联系电话:0931—8960608(传真)、4894106
联系人:魏萍 张志文
电子邮箱:gsspzbgs@163.com
通讯地址:兰州市城关区广场南路51号省人社厅表彰奖励办公室
邮政编码:730030
甘肃省“园丁奖”评选表彰工作
领导小组办公室
2021年8月24日
来源:甘肃发布
编辑:李文娟
责编:李淑娟
审核:杜国亮

