大数跨境
0
0

《2024年度消费新潜力白皮书》| 食品饮料赛道年度复盘总结

《2024年度消费新潜力白皮书》| 食品饮料赛道年度复盘总结 FDL数食主张
2025-04-02
1
导读:点击扫码获取完整版报告!
面对充满挑战的消费市场,魔镜洞察《2024年度消费新潜力白皮书》如约到来。以下内容基于魔镜洞察《2024年年度消费新潜力白皮书》报告部分内容整理所得,完整版报告请扫描下图二维码或至文末免费领取。
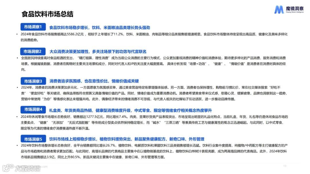
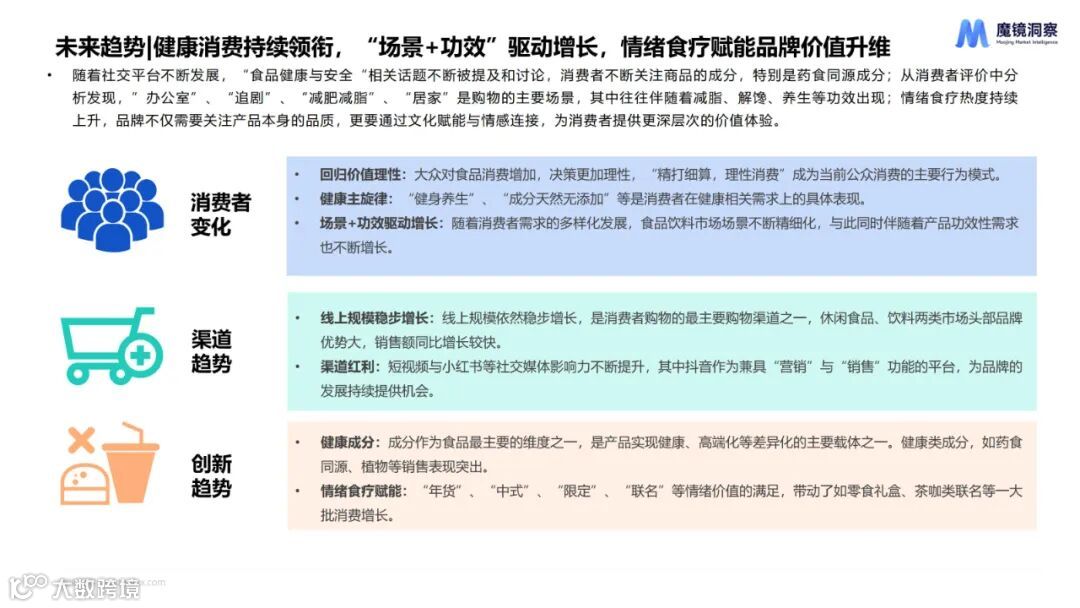
  • 食品饮料市场稳步增长,饮料、米面粮油品类增长势头强劲

2024年食品饮料市场销售额高达5586.2亿元 ,相较于上年增长了11.2%,饮料、米面粮油、肉制品等细分品类销售额增速明显。食品饮料市场整体持续呈现出高品质、健康化及美味多样化的消费趋势。
  • 大众消费决策更加理性,多关注场景下的功效与代言联名
全国居民持续提高对食品烟酒的支出,“精打细算,理性消费”成为当前公众消费的主要行为模式,公众更加重视消费的精神价值和消费体验,期待更多样化的产品消费、服务消费和消费场景。
  • 消费者追求氛围感,也在意性价比,情绪价值成关键
2024年,消费者的消费决策更加多元化,一方面愿意为氛围感买单,通过美食营造特定场景增强体验感。另一方面,消费者也保持理性,购物前习惯比价,常在社交媒体搜索“好吃不贵”“便宜好吃”等关键词,确保选择既符合预算又具备情绪价值的产品。同时,情绪价值成为重要消费动机。
  • 礼盒类、年货类商品热销,健康型消费维度升级,中式零食、限定等情绪食疗相关概念热度攀升
2024年休闲零食市场增长态势良好,销售额达1277.5亿元,同比增长7.4%。肉类、坚果炒货类产品表现突出,市场呈现出明显的礼品化特点,当前礼盒、年货、礼包等仍是休闲食品市场的主要卖点,“健康”“无添加”“无反式脂肪酸”等传统成分型卖点依然保持稳定增长,而“碱水”“三蒸三晒”等兼具传统工艺与健康属性的概念正迅速崛起。与此同时,以中式零食、限定等为代表的情绪食疗消费赛道热度不断升温。
  • 饮料市场线上规模稳步增长,植物饮料增势突出,新品聚焦健康配方、新奇口味、外形管理
2024年饮料市场整体增长态势良好,全平台销售额同比增长26.7%,植物饮料、电解质饮料和果醋饮料三品类销售额增长迅猛。饮料行业集中度提高,纯植物/中药配方等主打健康配方的产品与市场趋势和消费者需求更加匹配。与此同时,高增长品牌的代表商品主要集中在以植物做基底的饮料上,植物饮料白桦树汁表现亮眼,成为两高增品牌的代表商品。此外,2024年饮料市场新品销售额达3.9亿,同比上升80.5%,新品关键词主要集中在健康、新奇口味、外形管理等方面。

扫描下方二维码,即可免费领取pdf报告原文,查看完整版研究洞察内容




图片

精选推荐
图片

图片

图片

图片

 数食主张 Food Data Link 
入驻媒体平台:36氪\界面\钛媒体\今日头条\腾讯
百家号\新浪微博\搜狐\网易\一点资讯\知乎等
文章转载|合作请添加微信:foodatalink123
联系邮箱fooddatalink@beautydata.ai
更多精彩内容 点击下方关注
图片
图片
图片

【声明】内容源于网络
0
0
FDL数食主张
Food Data Link数食主张,是垂直于食品行业的领先数据服务平台,用原创图文、数据分析、行业报告等深度内容聚集关心食品圈的优质人群,致力于从原料、产品、渠道等多维度洞察全球食品市场发展趋势、赋能品牌价值,推动产业升级,共创行业未来。
内容 1019
粉丝 0
FDL数食主张 Food Data Link数食主张,是垂直于食品行业的领先数据服务平台,用原创图文、数据分析、行业报告等深度内容聚集关心食品圈的优质人群,致力于从原料、产品、渠道等多维度洞察全球食品市场发展趋势、赋能品牌价值,推动产业升级,共创行业未来。
总阅读13
粉丝0
内容1.0k