这份投资清单共包括10326个项目,其中8个省份公布了计划总投资额,共计33.83万亿元;另有8个省份公布了年度投资额,合计约2.79万亿元。
此外,尚未公布项目投资计划地区,正在加快谋划储备一批重大工程项目。如安徽要求各地抓紧申报2020年省重点项目投资计划,贵州要求各地于2月14日前报送第一批储备项目。

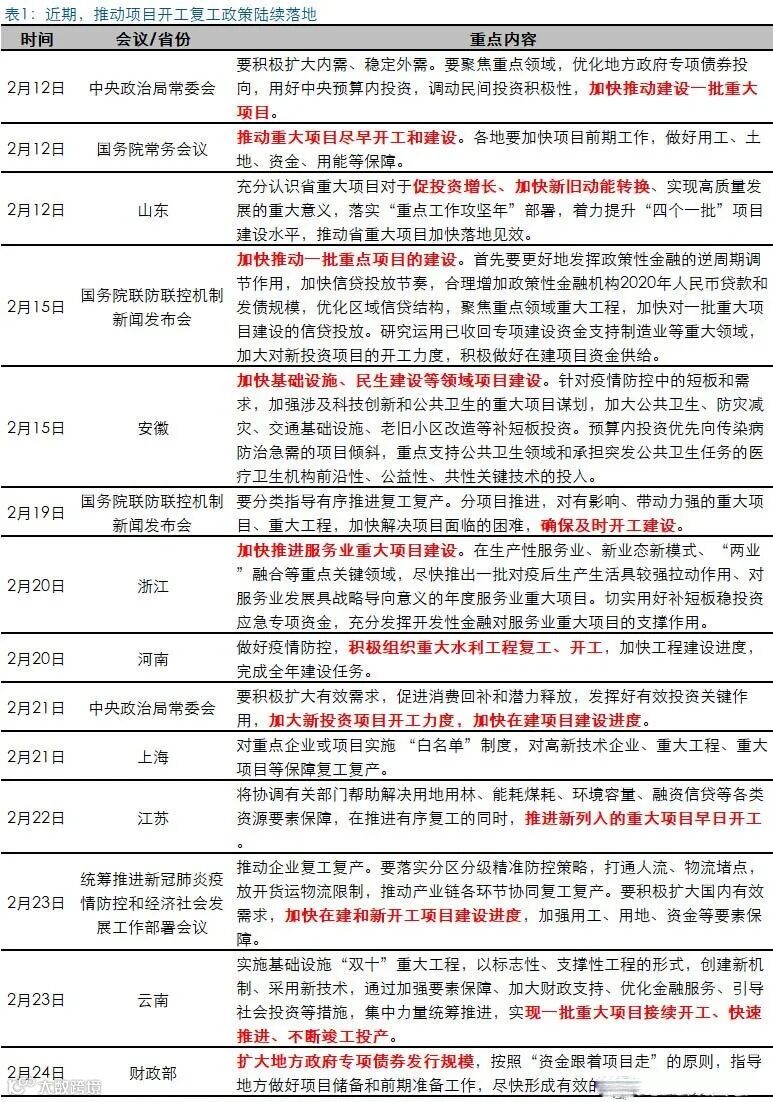
通知显示:
除疫情防控重点地区和天气寒冷地区外,高速公路和重点水运工程建设项目要加大复工力度,加快施工进度;普通国省干线公路和其他水运工程建设项目要因地制宜加快推进,未复工项目力争3月15日前复工;跨年度的农村公路项目,具备条件的可有序组织复工。贯彻落实国家重大区域发展战略,助力打赢脱贫攻坚战,全力以赴保障重大项目和脱贫攻坚兜底性项目,注重发挥跨江跨海通道、山区高速公路、航电枢纽、干线高等级航道等重大工程示范带动作用。
充分发挥交通基础设施建设基础性、先导性作用,以有效投资拉动有效需求,带动相关产业尽快复工复产。鼓励在保证质量的前提下,提前备工备料。指导建设单位、施工单位积极对接水泥、沥青、钢材、油料、砂石料、机电设施、工程机械等材料设备供应单位,衔接生产供应计划,及时主动发布招标计划和相关需求,有序恢复生产供应。
如有疑问请联系:
行情资讯中心:15738302672(微信同号)
采购部经理:18703620087
调价速递!2020年3月4日全国钢材价格表
全都在疯涨!复工潮没有等来,“涨价潮”却提前到来!
“停工令”还没消除,两个新要求又来,建筑工程行业要注意了!
3.84万亿!福建省2020年重点项目来啦
货运复工率不足30%,运费涨3倍都无法保证运量,如何应对?



