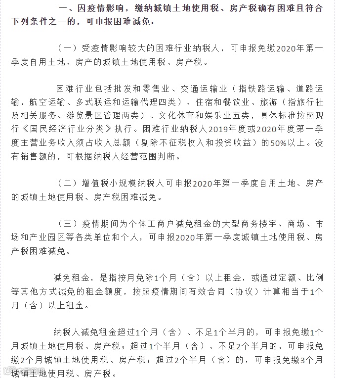
最近各种减征减负,刚刚税总局又下一通知!在免征中小微企业5个月的社保之上,这些地区纷纷明确房产税和城镇土地使用税也可以申请免征啦!快看看你们地区也有这个政策吗?
免征房产税、城镇土地使用税
四川通知

河南通知


浙江通知


重庆通知


黑龙江通知


内蒙古通知




原文如下:因受疫情影响遭受重大损失或发生严重亏损,纳税人确有困难的企业,对于房产税、城镇土地使用税有什么减免政策?怎么申请?
答:房产税暂行条例规定,纳税人纳税确有困难的,可由省、自治区、直辖市人民政府确定,定期减征或者免征房产税。城镇土地使用税暂行条例规定,纳税人缴纳土地使用税确有困难需要定期减免的,由县以上税务机关批准。纳税人受疫情影响发生重大亏损导致纳税确有困难的,可按当地有关规定申请房土两税困难减免,具体办理建议咨询当地主管税务机关。
城镇土地使用税和房产税申报表合并了
只要报一次就好!

1.进入【其他申报】操作界面后,点击【城镇土地使用税 房产税税源信息采集】进行土地、房产两税税源信息采集。


(3)城镇土地使用税、房产税纳税申报
1.进入【其他申报】操作界面后,点击【城镇土地使用税 房产税纳税申报】,进入申报界面。
如果当期没有应申报信息,系统会弹出提醒,需回采集模块重新确认采集信息;如存在往期未申报信息,系统会弹出对应提醒,或通过往期未申报信息按钮查看。









