点击蓝字关注我们
集成电路产业是国家战略性、基础性和先导性产业,是国家安全的重要保障,也是经济转型和产业升级的重要着力点,其发展水平已成为衡量一个国家综合实力的重要标志。当前,集成电路产业人才供需矛盾仍十分突出,急需创新人才培养理念、人才培养模式。
为贯彻落实《国家职业教育改革实施方案》,朗迅科技本着对接产业、深化教学、持续赋能的使命与愿景,致力深化产教融合,促进教育链、人才链与产业链、创新链有机衔接,特举办2021第四届全国职业院校集成电路开发及应用高级师资研修班。此次研修班以集成电路制造工艺、芯片测试及典型应用为基础,以集成电路测试平台为载体,旨在提升院校开展试点工作的整体师资水平,打造能够满足教学与培训需求的教学创新团队,推动集成电路规范化教学,开展标准化考试,全面提高证书的教育培训质量,培养集成电路产业所需的技术技能型人才,支持集成电路产业可持续、高质量发展。
组织机构
指导单位:中国职业技术教育学会高职分会
指导单位:中国半导体行业协会集成电路分会
主办单位:中国职业教育微电子产教联盟
主办单位:浙江省半导体行业协会
主办单位:杭州朗迅科技集团有限公司
承办单位:朗迅微电子教育研究院
承办单位:杭州博朗通教育科技有限公司
培训形式
由行业、企业及专家进行培训授课,加强教师的专业教学、项目实践等综合能力。培训形式主要包括网络授课、录播课程等。
研修对象
本次培训针对全国职业院校集成电路相关专业的老师、企业在职教师、企业技术人员(院校校外师资)。
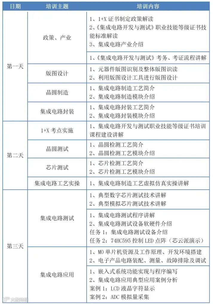
培训内容
培训时间及地点
报名时间:2021年1月29日截止
培训时间:2021年1月30日—2月1日
培训地点:腾讯会议(线上)
培训方式:下载腾讯会议APP,在APP内输入腾讯会议ID及密码进入会议
腾讯会议ID:310 9834 1716
培训费用
本次培训不收取任何费用。
证书颁发
学员完成培训后,由主办单位颁发集成电路开发及应用高级师资研修班结业证书,本次高级研修班包含1+X集成电路开发与测试职业技能等级证书考务员认证证书。
注意事项
扫码填写“信息登记表”,报名截止时间为2021年1月29日。
如有任何疑问,可联系研修班教务组。
联系人:
郑 宁 18896603907 zn@luntek.cn
黄玉蓉 18910950451 hyr@luntek.cn

