


1)流动性方面,国内战略资金在春节前后通过多种渠道主动买入,并开始扩大范围;美联储降息预期对医药行业形成支持。
2)政策方面,24年2月6日,医保局关于化学药品新药首发价格新规在挂网阶段给予支持,对创新药价值由定性向定量转变,对不同价值的创新进行科学定价,非常明确鼓励创新的态度。
3)盈利方面,医药行业收入及利润增速整体相比23年有较好的环比向上趋势,在新冠、反腐影响后,行业基数得到消化、需求端确定性及政策预期稳定的情况下,预计2024 年行业有望实现温和增长。
4) 展望24年及后续,环比向上改善趋势;优先考虑确定性高、长期竞争力强的企业,这部分企业重点是走出国内竞争、产品出海、打开新的收入和市值增长空间。我们认为包括创新药(ADC药物、自免药物、阿尔茨海默药物、GLP-1减肥药物等)、创新医疗器械、大单品相关驱动(治疗乙肝、痛风/高尿酸)等在内的方向比较有机会。
5)这里我们也特别提示下,持续看好上述机会,但尽量避免买入在人声鼎沸处。



数据来源:汇正研究所

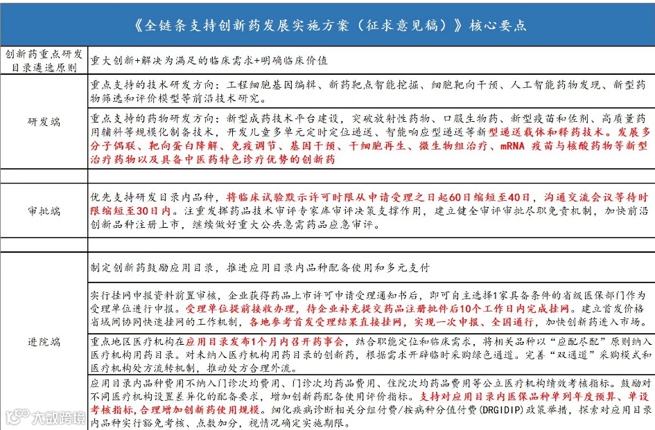
审批端加速:
1)审批备案信息一网通办,加强国际多中心临床结果互认,缩短审评流程;
2)将临床试验默示许可从60日缩短至40日,沟通交流会议等待时限缩短至30日内;
医院端鼓励:
1)加快挂网,重点地区医疗机构在应用目录发布1个月内召开药事会,不像之前那么拖;
2)目录内品种不纳入费用考核指标,合理增加创新药使用规模,相当于创新药的“基药目录”;
支付端实质利好:
1)允许创新药参照国际同类药品定价;
2)多元支付,支持商保,增加买单方;
鼓励融资:丰富融资渠道,支持创新药企上市融资,上市口子没封,国内投融资会起来,利好CXO;
目标:2027年,First In Class>10个,出海创新药>10个,创新药成为增长引擎。
数据来源:汇正研究所



