甘肃省人民政府办公厅关于
扩大政务服务“跨省通办”范围
进一步提升服务效能的通知
甘政办发〔2022〕125号
各市、自治州人民政府,甘肃矿区办事处,兰州新区管委会,省直有关部门,中央在甘有关单位:
为认真贯彻落实《国务院办公厅关于扩大政务服务“跨省通办”范围进一步提升服务效能的意见》(国办发〔2022〕34号,以下简称“国办发34号文件”),积极推进更多高频政务服务事项“跨省通办”,进一步提升服务效能,增强企业群众异地办事便捷度,有力支撑经济社会高质量发展,现将有关事项通知如下。
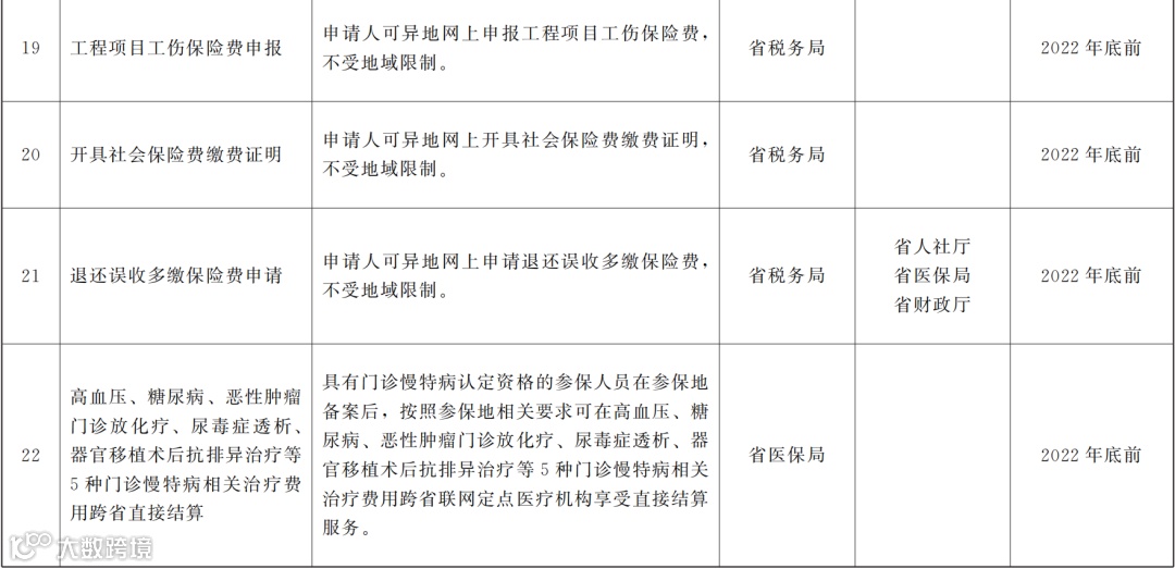
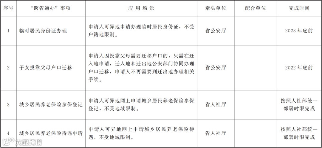
一、高标准推进实施新增“跨省通办”事项。各地各有关部门要在继续深入落实《国务院办公厅关于加快推进政务服务“跨省通办”的指导意见》(国办发〔2020〕35号)的基础上,按照国办发34号文件部署要求,以利企便民为导向,细化具体推进落实举措,不断扩大“跨省通办”事项范围。省直有关部门和中央在甘有关单位要认真对照政务服务“跨省通办”新增任务清单(见附件)部署的22项新增“跨省通办”事项,严格按照明确的应用场景、责任分工和完成时限抓好落实;要主动加强与国务院有关部门的沟通衔接,按照国家层面统一部署要求,规范事项名称、办理流程等要素,同步指导市级行业部门将相关政务服务事项纳入本级政务服务中心办理。各市(州)、兰州新区要聚焦关中平原、兰州—西宁等城市群、都市圈一体化发展、主要劳务输入输出地协作、毗邻地区交流合作等需求,积极与兄弟城市开展政务服务“跨省通办”合作,科学推动医疗、养老和市场主体登记注册等更多与企业发展、群众生活密切相关的高频政务服务事项“跨省通办”;要继续加强与相关省份对接协作,扩大“丝路通办”、黄河流域省会城市商事登记“跨省通办”等合作范围。
二、统筹优化线上线下“跨省通办”服务。省大数据中心要会同各地各有关部门,依托全国和甘肃省一体化政务服务平台,加快整合网上办事入口,进一步统一身份认证、电子印章、电子证照、数据共享等体系,减少页面跳转,简化政务服务“跨省通办”网上办理环节和流程,在显著位置提供网上办事指引,拓展智能客服功能;要继续完善甘肃省一体化政务服务平台“跨省通办”服务专区功能,将更多“跨省通办”事项纳入专区办理;要加快提升“甘快办”APP政务服务能力,汇聚高频“跨省通办”事项,推动实现“掌上办”。省、市、县级政务服务中心要持续推进“跨省通办”窗口建设,在加快实现“全覆盖”的基础上,组织协调“跨省通办”业务相关入驻部门建立完善收件、办理协同联动工作机制,为全程网办提供业务咨询、申报辅导、沟通协调等服务,同步推行帮办代办、引导教办和特殊群体等服务,切实解决线上好办、线下难办问题。省、市级政务服务中心要依托全国和甘肃省一体化政务服务平台,继续加强政务服务“跨省通办”业务受理系统建设,完善异地代收代办、多地联办服务功能,主动与相关省、市建立线上审核、视频会商等工作联络机制,切实减少“跨省通办”事项受理、收办件审核和补齐补正次数及资料传递、审查、核验、送达时长,推进“跨省通办”高效协同;省、市级业务主管部门要结合工作实际,加强相关业务指导和培训。各市、县政务服务中心要组织乡镇(街道)便民服务中心、村(社区)便民服务站发挥省级统一配备的政务服务一体机作用,实现“跨省通办”“就近办”。
三、持续提升“跨省通办”服务支撑能力。省直有关部门、中央在甘有关单位要加强与国务院有关部门的沟通衔接,及时了解全国统一的政务服务事项基本目录和实施清单编制工作进展情况,按国家有关部门制定的政务服务“跨省通办”事项标准和业务规则,同步更新“跨省通办”事项名称、编码等基本要素,统一受理条件、服务对象、办理流程、申请材料、办结时限、办理结果等,完善全程网办、异地代收代办、多地联办等业务标准和流程,对申请表单、材料和办事指南等进行规范。省大数据中心要组织各地各有关部门进一步加强政务服务“跨省通办”平台和系统建设,持续提升甘肃省一体化政务服务平台对“跨省通办”业务的支撑能力,加快与国务院部门垂直管理业务信息系统和省直有关部门自建业务信息系统的深度对接联通,探索开发完善政务服务自助终端“跨省通办”功能。同时,要组织各地各有关部门加快推进甘肃省一体化政务服务平台数据汇聚共享,在做好数据信息保密和安全保障工作的基础上,将更多直接关系企业群众异地办事、应用频次高的医疗、养老、住房、就业、社保、户籍、税务等领域数据纳入共享范围,依法依规有序推进电子证照、电子印章、电子签名应用和共享互认,更好发挥数据赋能作用。除现行法律法规另有规定或涉及国家秘密和安全等外,省直有关部门一律面向市州提供履行职责需要的数据共享服务。
四、切实加强“跨省通办”组织保障工作。省政府办公厅(省大数据管理局)负责全省政务服务“跨省通办”的统筹协调,并将“跨省通办”工作落实情况作为“放管服”和行政审批制度改革督查、考核、评估的重点内容,及时发现问题并督促整改。省大数据中心要做好省级平台系统建设、技术支撑和业务咨询、指导、培训等工作,会同省直有关部门、中央在甘有关单位实时监测分析,运用特别呈报和全省网上政务服务综合监督管理平台等及时通报全省“跨省通办”工作进展情况,指导解决实际困难和问题。省直有关部门、中央在甘有关单位要按照国务院有关部门部署要求,认真做好主管行业领域相关“跨省通办”工作,建立跨部门协同联动机制,在业务、数据、信息系统等方面相互支持、密切配合。各地要继续统筹推进本地区“跨省通办”和“省内通办”工作,做好本级业务咨询、指导和培训等工作,加强与省大数据中心等省直有关部门、中央在甘有关单位的沟通衔接。各级政务服务管理机构要会同本级业务主管部门,加强对“跨省通办”具体事项办理的日常监测管理,强化审管协同。
各地各有关部门要持续加强“跨省通办”宣传工作,总结推广好的经验做法,对推进工作中形成的典型经验、遇到的突出问题和提出的重要建议,要及时向省政府办公厅(省大数据管理局)和省大数据中心反馈。
甘肃省人民政府办公厅
2022年11月7日
来源:甘肃省人民政府网站
监审:杜国亮 审核:李淑娟
责编:杜丽珍 编辑:柳叶

