
6月6日,钢材现货市场有涨有跌,期货市场主要品种冲高回落,主要受以下因素影响:
NO.1
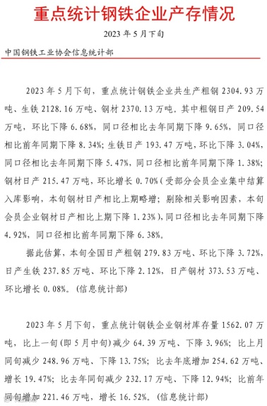
中钢协:5月下旬重点钢企粗钢日产209.54万吨
中钢协数据显示,2023年5月下旬,重点钢企粗钢日产209.54万吨,环比下降6.68%;钢材库存量1562.07万吨,比上一旬下降3.96%,比上月同旬下降13.75%。

中国煤炭运销协会:后期煤炭市场价格或将继续下行
NO.2
中国煤炭运销协会发文,预计我国宏观经济对煤炭需求的支撑有望延续,经济基本面稳定恢复、季节性煤炭需求逐步回升、水电出力不佳等因素将拉动我国煤炭需求保持增长,在煤炭产能继续释放、煤炭进口持续快速增长情况下,我国煤炭供应总体将比较充足,煤炭供需关系可能呈现相对宽松局面,煤炭市场价格或将继续下行。
NO.3
5月新增信贷或环比改善,CPI同比或将温和回升
财联社“C50风向指数”结果显示,5月新增人民币贷款有同比少增的可能,市场机构的预测中值约为1.49万亿元,但环比上月有一定改善;受信贷投放节奏调整影响,5月新增社融或也低于上年同期(2.79万亿元),机构预测中值为2.08万亿元。对于物价数据,多数机构预计,随着食品价格对CPI的拖累暂时结束,5月CPI同比或小幅温和回升,预测中值为0.3%;但另一方面,由于需求转弱叠加基数走高,PPI同比降幅或进一步扩大至-4.3%左右。
以上因素对钢材市场影响如下:
01
当前吨钢利润仍处于较低水平,钢厂生产积极性不高,部分地区顺势推出了环保减产政策。从需求端来看,现货市场步入需求淡季,预计终端需求将持续维持偏弱状态,现货成交量仍然是钢价变化的重要参考。综合来看,钢厂粗钢日产下降,钢材库存下降,供应端收缩,利好钢价走势。
02
现货主流煤价已进入长协限价区间,贸易商开始对继续降价出现抵触心理。此外,国内煤价已经远低于国际价格,近期港口市场低迷,到港市场煤数量下降。不过,虽然焦炭价格已累计下调十轮,但市场情绪依旧低落,加上铁水出现回调,在焦炭供应偏宽松且成材需求难有起色的情况下,焦炭仍有下行压力,利空钢价。
03
5月高频原油价格下跌,国内钢铁、水泥等价格下跌,再考虑基数因素,市场普遍预计PPI同比降幅或进一步扩大。由于近两个月经济数据表现偏弱,市场对于政策托底预期不断强化,帮助修复市场情绪。综合来看,终端需求难见起色,市场再度进入预期交易主线,宏观预期转好,推动钢价反弹。
今日国内钢材市场有涨有跌,成交量变化不大,截止发稿时间,国内主要品种价格涨跌如下:

期货方面,截止收盘,螺纹主力收涨0.08%至3641元,热卷主力收平至3765元,铁矿主力收涨1.32%至766.5元,焦煤主力收跌0.59%至1273.5元,焦炭主力收涨1.25%至2079.0元。

据不完全统计,今天有11家钢厂调整建材出厂价格,其中4家上调,7家下调,幅度在20-100元/吨。具体如下:
上调:
1.福建三钢:螺纹、线材和盘螺价格上调50元/吨。
2.福建三宝:螺纹、线材和盘螺价格上调100元/吨。
3.南钢:螺纹价格上调30元/吨。
4.昆钢:螺纹、线材和盘螺价格上调30元/吨。
下调:
5.玉田金州:线材价格下调20元/吨。
6.唐山东华:线材价格下调50元/吨。
7.九江:线材价格下调20元/吨。
8.东华:线材价格下调30元/吨。
9.永锋:螺纹和盘螺价格下调20元/吨。
10.石横:螺纹和盘螺价格下调20元/吨。
11.国鑫:螺纹、线材和盘螺价格下调30元/吨。
以上调整均含税。
今日进口矿:进口铁矿主流品种市场价格上涨10左右。铁矿石供应节奏正常,钢厂维持低库存水平,补库积极性较差。铁水产量见顶回落是铁矿面临的主要压力,终端需求表现低迷引发钢厂产量维持低位。不过,近期铁矿石期货强势反弹,铁矿预期交易再度拉开帷幕,预计明日铁矿价格窄幅震荡。
今日焦炭:全国主要市场焦炭价格暂稳运行。焦煤现货市场的实际状况尚未改变,供应端压力仍在,下游焦化企业开工率维持低位,平均吨焦利润处于微利状态。在需求端,由于吨钢利润的压缩,高炉产能利用率不高,焦炭需求仍较弱。综合来看,以及明日焦炭价格弱稳运行。
今日废钢:主流钢厂废钢采购价格稳中个涨,幅度10-30。钢厂利润虽稍有好转,但短流程钢厂仍处于亏损阶段,对于废钢需求整体不强,废钢基地库存仍在探底。从市场情绪来看,市场各方心态呈现乐观变化趋势。综合来看,钢材需求淡季下预期对于废钢价格的影响加大,近期市场开启预期交易,预计明日废钢价格主稳个调。
今日钢坯:唐山迁安普方坯资源出厂含税报3470元/吨。全国钢坯市场价格涨跌互现,下游成材价格互有涨跌,整体成交一般,预计明日钢坯价格窄幅震荡运行。
近两个月经济数据表现偏弱,市场对政策托底预期不断强化,帮助修复市场情绪。从中钢协发布的数据来看,5月钢企粗钢产量明显下降,厂库止升下降,钢市供需基本面出现改善,对钢价反弹提供支撑。但从需求来看,现货市场步入需求淡季,终端需求表现难见起色。
综合来看,市场再度进入预期交易,但本次钢价经过大幅上涨,下游终端采购有所放缓,钢价上涨势头不足;且淡季价格涨幅越大,矛盾积累越大,预计明日钢价偏弱运行,幅度10-30。
特别鸣谢:西本资讯、兰格钢铁网、我的钢铁、中钢协、中国煤炭运销协会、鄂尔多斯煤炭网、财联社等。
免责声明:本文由淘钢网整理发布,仅供客户决策参考,客户做出的任何决策与淘钢网无关。
关注“淘钢网”新媒体矩阵
和200000+人讨论每日钢铁行情


