
4月8日,国家发展改革委等六部门对外发布了修订后的《基础设施和公用事业特许经营管理办法》(以下简称《管理办法》),自2024年5月1日起施行。原《基础设施和公用事业特许经营管理办法》(国家发展改革委等6部委2015年第25号令)同时废止。
国家发改委法规司负责人表示,《管理办法》在制度设计上体现了PPP新机制的改革精神,包括鼓励民营企业参与。将特许经营最长期限延长到40年,鼓励民营企业通过直接投资、独资、控股、参与联合体等多种方式参与特许经营项目,并应遵守《关于规范实施政府和社会资本合作新机制的指导意见》有关支持清单关于民营企业项目领域和股比的规定,明确特许经营者改善经营管理和改进技术获得的收益归其所有。
为在基础设施和公共服务领域引入民间资本和外商投资,中国于上世纪80年代借鉴国际经验引入PPP模式。在政策支持下,国内PPP市场自2015年起快速扩张,但由于被中央认定存在偏离制度初衷、管理机制失灵、新增隐性债务等问题,PPP在2023年末迎来重大调整。当年10月和11月,国家发改委和财政部先后联合发文,明确PPP新机制聚焦使用者付费项目、全部采取特许经营模式,同时要求地方分类处置PPP存量项目。
据国家发改委法规司有关负责人答记者问,《管理办法》对特许经营领域突出存在的问题作出有针对性的制度设计,着力解决民企入场难、项目实施不规范、政府履约诚信低等问题,并进一步强化制度执行效力。
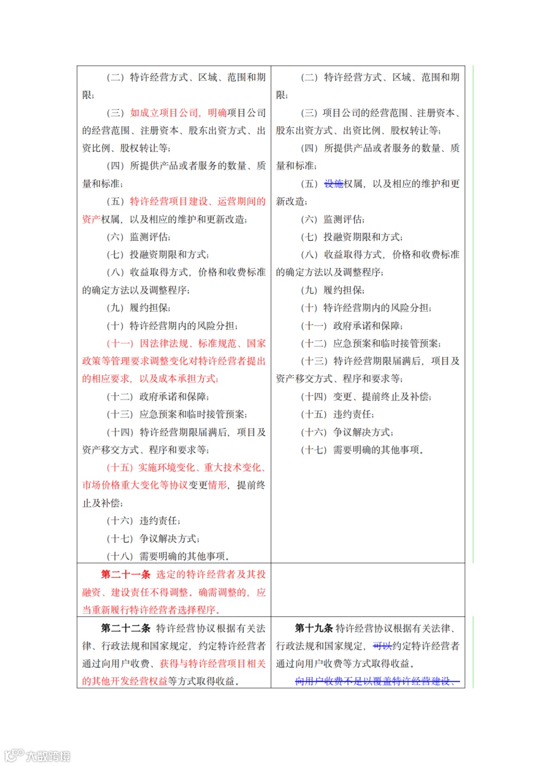
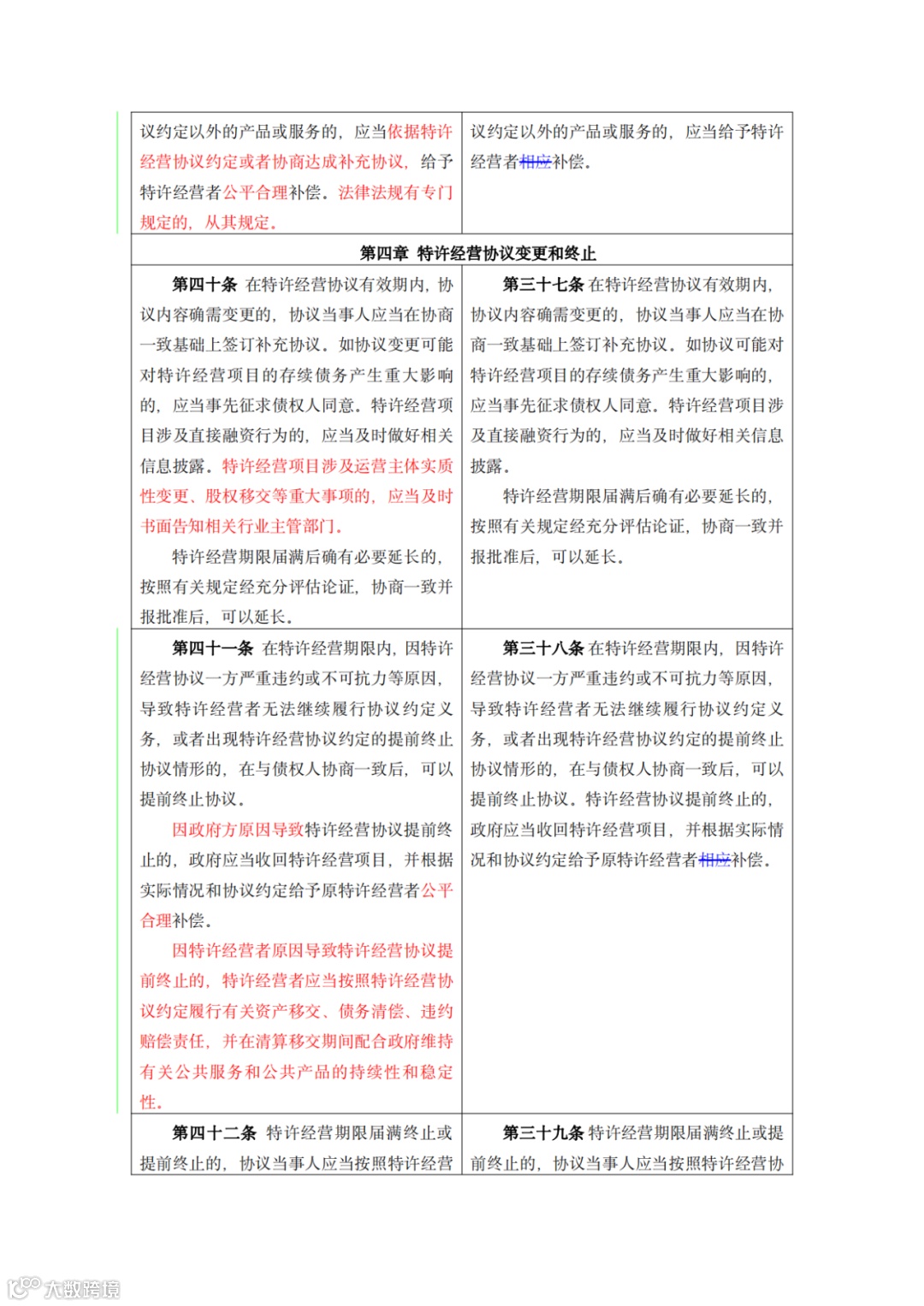
以下是《基础设施和公用事业特许经营管理办法》对比表,其中红色字体为新增内容、蓝色带删除线为删除的条款或文字。




















信息参考:国家发展改革委、财新网、国浩银川等。
关注“淘钢网”新媒体矩阵
和220000+人讨论每日钢铁行情

声明:本文由淘钢网整理发布,文章内容仅供参考并不构成投资及应用建议。若需转载或复制本文章,须注明来源。如有侵权请联系删除。


