搜索
首页
大数快讯
大数活动
服务超市
文章专题
出海平台
流量密码
出海蓝图
产业赛道
物流仓储
跨境支付
选品策略
实操手册
报告
跨企查
百科
导航
知识体系
工具箱
更多
找货源
跨境招聘
DeepSeek
首页
>
新必看招募指南 | 答应我,一定要仔细阅读
>
0
0
新必看招募指南 | 答应我,一定要仔细阅读
壹脑云测评圈
2023-10-07
3
导读:招募指南更新啦~仔细阅读,方便你我他~
亲爱的主试和被试朋友们,大家好,我是喵妹~
打工人第一天上班,多多见谅~
被试招募平台转眼间已经发布了400多篇招募啦!我们很荣幸能陪大家度过毕业季,帮助主试们招募到足够的被试,也能让被试们在了解各种实验研究的同时可以“全款拿下”想喝的奶茶~
在被试招募的发展过程中,我们遇到了很多有爱的瞬间,比如:
不定期复盘 | 什么?70多人被提示没有一元酬金,还是填了问卷
,但是也遇到很多问题,这些问题不仅降低了小助手们的工作效率,也耽误了主试们招募的发布进程。
因此为了平台自身得以持续不断的发展,为主试发布招募提供更为快捷有效的方式,提升数据
质量
;也为被试参与者可以避免刷问卷者,更加便捷参与实验,获得奶茶自由,
平台决定从
此篇推文发布之日起(即2022年12月3日)
,
主试每投
稿发布一篇招募需缴费10元
。一经付款,概不退还。
同时后期平台计划建立被试和主试社群,更好的为小伙伴们提供
服务
~
所以,无论你是主试还是被试,这份新的招募指南都要认真阅读哦~
PART1 发布规
则(主试必看)
1.
本招募平台为收费平台,平台接收招募信息之前需要将“
壹脑云测评圈互推
”推文发出后转发到朋友圈1天以上,并截图给小助手,同时添加小助手后扫码支付被试费,
如不想转发可再付费10元
。
2.
主试需保证招募的被试数据仅用于科研,不可商用,不可私自泄露任何被试信息。本平台仅作分享之用。
3.
发布招募文章需要3-4天,请主试们预留好
时间
,从发送招募信息起3-4天没有小助手与您联系请添加小助手微信询问详情,避免招募信息被遗漏。
4.
若发布招募文章几天后,主试仍想重新发布原来的推文,需在原来基础上多支付一半的费用(有转发朋友圈的支付5r,无转发10r)
3.
提交方式
发送到
邮箱
:
miaojunjiejie520@outlook.com
(请按照提交模板提交,不要遗漏信息)
发送完
邮件
后请添加小助手企业微信并发送转发推文截图或付费10元,小助手会安排后续排版等事宜
注意!请不要在后台发送招募信息,以免小助手查看不及时错过实招募信息
4.
提交模板(请按照提交模板提交)
【实验任务】
(取个有趣的名字可以吸引更多的被试)
【实验时长】
(符合实际)
【实验时间】
(
XX
年
XX
月
XX
日
XX
时
- XX
年
XX
月
XX
日
XX
时)
【实验地点】
【实验报酬】
(是否有报酬,发放的方式,无报酬可以添加相关的资料,无报酬将不进行推送)
【实验要求】(尽量详细和真实)
【被试要求】
【招募人数】
【预约方式】(线上问卷请留问卷二维码以及链接)
【安全声明】
(阐述用了何种仪器,及其影响)
【联系方式】
(
必须留下可以添加的微信号码或微信二维码
,其他联系方式可以自主选择)
5.
提交形式
邮箱以文字/文档的方式提交。
文档提交时请以
“姓名
+
学校/
单位”
命名(注:切勿用图片)
6.
联系方式
请留下
主试的的个人基本信息
,包括
“姓名、学校
/
单位、专业、电话号码及可以添加的微信”
等,以便公众号进行后台审核。
如果你有任何反馈意见,欢迎添加小助手微信:
zhy_psy
7.
审核规则:本公众号审核时间一般为两天,请耐心等待
1)
审核通过:
我们会在通过后与您协商可发布的时间尽快发布,
发布之后不删推文,如已招满自行关闭问卷并在公众号文章内留言告知被试;因为公众号只能更改20个字,在发布招募信息前请仔细确认您的信息是否正确;
2)
审核未通过:
我们会告知您审核失败的原因,并请您在1天之内及时修改,再次提交,直到审核通过为止。
8.
申明:考虑到时间有效性,请提前一周提交招募信息。
9.
考虑到不同地区
/
学校被试费可能有些许差异,具体视个人情况而定,禁止恶性竞争。
如果你有任何反馈意见,欢迎添加小助手微信:
zhy_psy
PART2 被试必看
1. 近期,我们收到很多反馈,我们平台出现恶意刷问卷及乱填写问卷骗取报酬的情况,希望被试能够自觉遵守被试招募平台规定,一经发现我们将永久拉黑。
2.被试在参与实验过程中如遇到相关的违规行为(见下文),可向平台举报,我们会及时处理。
3.被试请及时关注参与实验的相关推文,如有人数招满的情况可以停止实验,以防拿不到相关报酬。
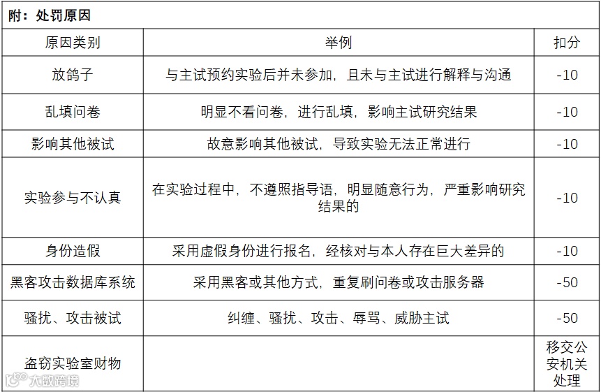
PART3 举报机制
1. 主试监督机制
2. 被试监督机制
我们将建立主试及被试黑名单,一经发现上述行为将永久拉黑。
如果你感觉在实验过程中,对方有以上问题,侵犯了你的权益。那么你可以与下方负责人进行联系,进行问题的反馈,我们将会尽力帮你解决问题。
欢迎参加我们的问卷调查:
231招募线上被试 | 你做过主试或被试吗?
参与实验的过程中,希望大家在文章留言区参与互动讨论,如果你有任何反馈意见,欢迎添加小助手微信
【声明】内容源于网络
0
0
壹脑云测评圈
被试招募平台,有趣心理游戏和心理测试等你来玩。有偿被试招募,方便主试发布,我们是最纯粹的实验被试招募平台~
内容
888
粉丝
0
关注
在线咨询
壹脑云测评圈
被试招募平台,有趣心理游戏和心理测试等你来玩。有偿被试招募,方便主试发布,我们是最纯粹的实验被试招募平台~
总阅读
546
粉丝
0
内容
888
在线咨询
关注