
个人股权转让惨案,补缴个税超1800万!税务局明确了!个人转让股权需要缴什么税?税率是多少?这10个常见问题都有答案了!
惨案!个人股权转让被查!
补缴个税超1800万!

一、违法事实:
1、2017年11月30日,伍某与潘某签订《股权转让协议》,转让广州市泽锋投资有限公司15%股权,股权转让价格110,000,000元。2017年12月5日、2018年1月8日,潘某共支付伍某股权转让价款50,000,000元。2018年1月股权变更办理完成,伍某未按规定申报缴纳财产转让所得个人所得税。
2、《股权转让协议》未按规定申报缴纳印花税。
二、证明依据:
1、《广东省广州市中级人民法院民事判决书》((2020)粤01民终19686号)、《广州市白云区人民法院民事判决书》((2019)粤0111民初4336号)及相关证据材料;
2、对你授权代理人进行调查询问的《询问笔录》;
3、从“国家企业信用信息公示系统”打印的《企业信用信息公示报告》;
4、你出具的《关于股权转让事项的说明》(2022年4月29日)、《关于股权转让事项的补充说明》、《关于股权转让事项的说明》(2022年6月24日);
5、《股权转让协议》复印件;
6、税务征管系统导出个人所得税、印花税申报情况;
7、经你授权代理人确认的《税务稽查工作底稿》。
三、处罚决定
1、追征个人所得税,按照“财产转让所得”项目,依20%税率,追征个人所得税18,689,000元[(110,000,000元-16,500,000元-55,000元)×20%]。
2、追征印花税,按照印花税“产权转移书据”税目,依所载金额万分之五税率,应追征印花税55,000元(110,000,000元×0.0005)。
3、加收滞纳金,对其上述未按规定期限申报缴纳的个人所得税18,689,000元、印花税55,000元,从滞纳税款之日起,按日加收滞纳税款万分之五的滞纳金。
四、案例启示
1、个人以分期收款方式转让股权,不能分期缴纳个人所得税,应当将整个股权转让行为视为一次,一次性计缴个人所得税。案例中纳税人实际收到股权转让款50,000,000元,追征个人所得税时,仍应按照《股权转让协议》约定的转让价格110,000,000元,作为财产转让收入,按照“财产转让所得”项目计算缴纳个人所得税。
2、纳税人转让股权的印花税计税依据,按照产权转移书据所列的金额(不包括列明的认缴后尚未实际出资权益部分)确定。
3、个人股权转让所得个人所得税,以股权转让方为纳税人,以受让方为扣缴义务人。
4、扣缴义务人、纳税人应当依法在次月15日内向主管税务机关申报纳税。
个人转让股权要缴什么税?税率多少?
10个常见问题,统统明确!
一、个人转让股权需要缴什么税?税率是多少?
1、个人所得税
个人转让股权,按“财产转让所得”缴纳个人所得税,应纳税额 = (股权转让收入–股权原值–合理费用) × 20%。
个人股东转让公司股权(非上市)个税处理一览表

注意:个人股东以分期收款方式转让股权,不能分期缴纳个人所得税,应当将整个股权转让行为视为一次,一次性计缴个人所得税。
2、印花税
纳税人转让股权的印花税计税依据,按照产权转移书据所列的金额(不包括列明的认缴后尚未实际出资权益部分)确定。产权转移书据,税率为价款的万分之五。
3、增值税
个人转让所持有的非上市公司股权,不需要缴纳增值税。
二、股权转让所得如何计算?
股权转让所得=股权转让收入-股权原值-合理费用
合理费用是指股权转让时按照规定支付的有关税费。比如印花税,评估费等。
三、股权转让收入就是买卖双方签订转让合同上标明的转让价?
不完全是。一般情况下是转让合同上标明的价格,但也有例外的情况,比如转让价格明显偏低且没有合理理由,税务机关会核定征收;再比如转让人除了取得合同标明的股权转让收入之外,还有一些合同未列明但与转让股权相关的收入,也应当一并征税。
四、什么是与股权转让相关的收入?
股权转让收入是指转让方因股权转让而获得的现金、实物、有价证券和其他形式的经济利益。

小贴士:
1、股权转让收入应当按照公平交易原则确定。
2、通常情况下股权转让收入可以根据股权转让协议据实确认,但有时候其他与股权转让相关的收益也要一并计算征税。同时,也存在主管税务机关核定收入的情形,以下表列式。

五、什么算股权转让收入明显偏低?
股权转让收入应当按照公平交易原则确定。符合下列情形之一,视为股权转让收入明显偏低:
(一)申报的股权转让收入低于股权对应的净资产份额的。其中,被投资企业拥有土地使用权、房屋、房地产企业未销售房产、知识产权、探矿权、采矿权、股权等资产的,申报的股权转让收入低于股权对应的净资产公允价值份额的;
(二)申报的股权转让收入低于初始投资成本或低于取得该股权所支付的价款及相关税费的;
(三)申报的股权转让收入低于相同或类似条件下同一企业同一股东或其他股东股权转让收入的;
(四)申报的股权转让收入低于相同或类似条件下同类行业的企业股权转让收入的;
(五)不具合理性的无偿让渡股权或股份;
六、只要股权转让收入明显偏低就会被税务机关调整吗?
不完全是。如果符合下列条件之一,即使收入偏低也视为有正当理由,税务机关不会调整。
(一)能出具有效文件,证明被投资企业因国家政策调整,生产经营受到重大影响,导致低价转让股权;
(二)继承或将股权转让给其能提供具有法律效力身份关系证明的配偶、父母、子女、祖父母、外祖父母、孙子女、外孙子女、兄弟姐妹以及对转让人承担直接抚养或者赡养义务的抚养人或者赡养人;
(三)相关法律、政府文件或企业章程规定,并有相关资料充分证明转让价格合理且真实的本企业员工持有的不能对外转让股权的内部转让;
(四)股权转让双方能够提供有效证据证明其合理性的其他合理情形。
七、税务机关会怎样核定股权转让收入?
首要的,也是最主要的核定方法就是“净资产核定法”。也就是股权转让收入按照每股净资产或股权对应的净资产份额核定。
如果被投资企业的土地使用权、房屋、房地产企业未销售房产、知识产权、探矿权、采矿权、股权等资产占企业总资产比例超过20%的,主管税务机关可参照纳税人提供的具有法定资质的中介机构出具的资产评估报告核定股权转让收入。
举例来说,如果被转让企业的净资产是2000万元,个人股东转让50%的股份,转让合同价格是800万元,税务机关是不认可的,需要按1000万元核定转让收入。另外如果该企业的资产总额中房屋的比例是30%,那么还需要参考中介机构出具的评估价,很可能评估价大于入账价,如果按评估价算下来企业净资产是3000万元,那么转让50%的股份,转让收入会核定为1500万元。
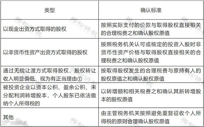
八、股权的原值该如何确定?
个人股东转让公司股权(非上市),股权原值的确认标准如表所示:

小贴士:
对个人多次取得同一被投资企业股权的,转让部分股权时,采用“加权平均法”确定其股权原值。
举例:A公司的个人股东张三将其持有的A公司股权转让给李四,转让价是3200万元,已办理工商登记。如果税务局认为价格不公允,调整计税价为10000万元。问:李四以后再卖A公司股权,计算个税时,如果不考虑合理费用,成本是按当时购买股权时支付的股价3200万元扣除,还是按照计税价10000万元扣除?
答复:股权转让人已被主管税务机关核定股权转让收入并依法征收个人所得税的,该股权受让人的股权原值以取得股权时发生的合理税费与股权转让人被主管税务机关核定的股权转让收入之和确认。应该按10000万元扣除。
九、应该什么时候缴纳税款?

个人股东转让公司股权(非上市),具有上述列表情形之一的,纳税人、扣缴义务人应当依法在次月15日内向主管税务机关申报缴纳个人所得税。
请注意:上述任何一个条件符合均构成个人所得税的纳税义务发生时间。
十、应该在什么地方缴纳个人所得税?
请注意:纳税地点不是纳税人所在地,也不是扣缴义务人所在地,而是被投资企业所在地的税务机关。
警惕!股权转让6大风险点!
即日起,一定注意排查!
一、注册资本实缴0元,股东0元转股也是要缴税
对此有人有疑问了,根据规定,应纳税所得额=收入-财产原值-合理费用,我的转股收入是0元,财产原值也是0元,就不用缴纳个税了。
这种想法是错误的,如果股权对应的净资产份额大于0,则对于0元转股,也是需要缴税的。根据国家税务总局公告2014年第67号文规定,申报的股权转让收入明显偏低且无正当理由的,主管税务机关可以核定股权转让收入。
二、解除转让合同并收回股权,已缴纳的个税不退回

所以,股权转让不是儿戏,纳税人一定要正确评估,如果转股不合适,一定要及时止损。
三、股权转让完成,即使未收到转让款,也要缴税
根据《股权转让所得个人所得税管理办法(试行)》规定,只要股权转让完成,即使没有收到转让款项也要缴纳个税,并非是收到转让款才缴税。
四、个人转股过程中收到的违约金,征收个税
根据国税函〔2006〕866号文规定,股权转让后,转让方个人因受让方人未按规定期限支付价款而取得的违约金收入,应按照“财产转让所得”项目计算缴纳个税。
五、个人以股权投资,也应缴纳个税
根据财税〔2015〕41号文规定,个人以非货币资产投资,属于个人转让和投资同时发生,对个人非货币资产转让所得,按“财产转让所得”项目,依法计算缴纳个税。
六、股东撤资应按“股权转让”缴纳个税
根据国家税务总局公告2011年第41号文相关规定,个人因撤资从被投资企业取得的款项,属于个税应税收入,应按“财产转让所得”计缴个税。当然如果取得款项低于股权对应的净资产份额,视为股权转让收入偏低,税务机关有权核定征收。
注:本文由梅松讲税出品。梅松讲税,为税台网旗下致力于打造税务精品内容的团队,服务内容包括:文章、课程、图片、图书等。

注:本文由梅松讲税出品。梅松讲税,为税台网旗下致力于打造税务精品内容的团队,服务内容包括:文章、课程、图片、图书等。


