提到气溶胶,大家并不陌生,但往往都是较为负面的印象。气溶胶研究是一种成熟而应用广泛的科学。气溶胶的生成以及长大机制是大气气溶胶科学家不断探索研究的目标,另一方面,气溶胶技术却也为科研工业做出了较大的贡献。因此,标准的气溶胶生成技术是开展气溶胶科学研究必不可少的条件。
长久以来,气溶胶生成技术均局限在微纳米尺度,对于 100nm 以下甚至 23nm 以下的纳米粒子,大部分气溶胶生成技术均望尘莫及。但纳米技术的快速发展对制备技术的变革提出了新的要求,纳米材料的安全性以及自然条件中的纳米气溶胶研究都离不开全新的气溶胶技术开发。
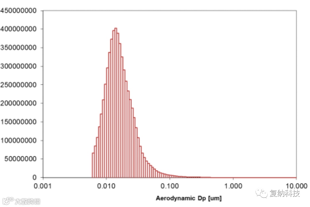
VSParticle 是一家荷兰的初创公司,创新地使用电火花烧蚀技术,可产生包括 60 余种元素在内的单质,氧化物,合金等纳米气溶胶,输出气溶胶初始粒径可稳定在 0-20nm 之间,浓度最高可达 10^8/cm^3。是一种清洁,方便,高稳定性的纳米气溶胶技术。
本次研讨会将邀请 VSParticle 公司的 CTO 介绍 VSParticle 的独特技术以及相关应用案例,包括:纳米毒理学,排放超细颗粒物研究,气溶胶催化等。
碳气溶胶的粒径分布(1.3kV,8.1mA,5SLM)
报告将以转播的形式进行,观众可下载腾讯会议,输入链接或会议号进入会议即可观看,期间会有专门的工程师解答相关问题。欢迎您的参与。
会议时间|2020/12/1 16:00
扫描左侧二维码加入会议
或登录腾讯会议客户端
会议 ID:127 702 899
点
“阅读原文” 参加会议,了解更多精彩内容

