现在教育估计是每个家庭的重中之重
没人愿意自己的孩子输在起跑线上
2020年来了
招生制度也要改变了
您知道了吗?
从2020年秋季入学的七年级学生开始实施
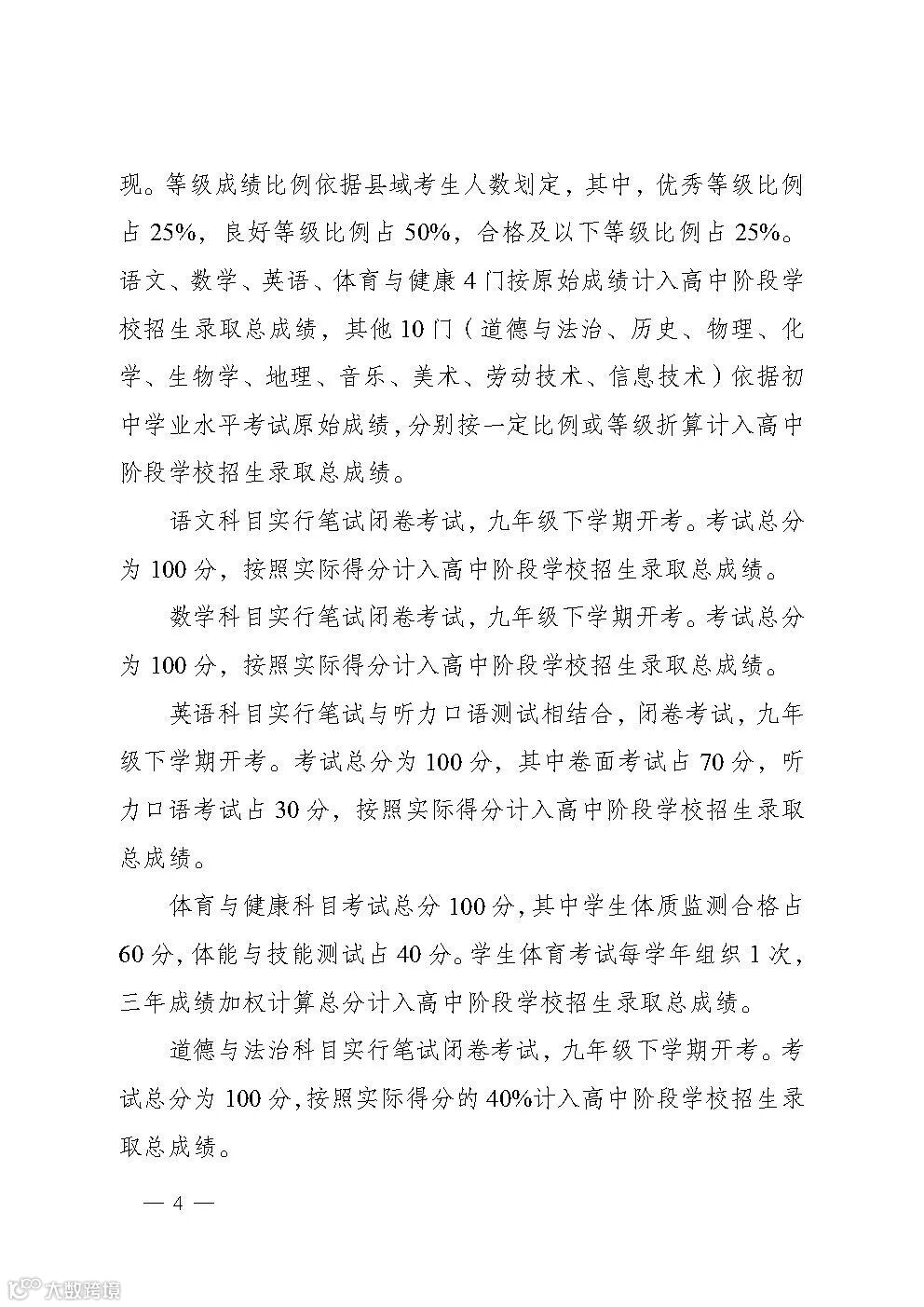
中考满分700分
语文、数学、英语、体育各100分
物理50分
政治、历史、生物学各40分
化学、地理各30分
音乐、美术、劳技各20分(优秀20分,良好15分,合格10分,不合格零分)
信息10分(合格10分,不合格零分)
生物、物理、化学要考实验操作,首次计入中考成绩
详细内容如下














苏宁易购 跨年狂欢开始啦

普洱苏宁现在教育估计是每个家庭的重中之重
没人愿意自己的孩子输在起跑线上
2020年来了
招生制度也要改变了
您知道了吗?
从2020年秋季入学的七年级学生开始实施
中考满分700分
语文、数学、英语、体育各100分
物理50分
政治、历史、生物学各40分
化学、地理各30分
音乐、美术、劳技各20分(优秀20分,良好15分,合格10分,不合格零分)
信息10分(合格10分,不合格零分)
生物、物理、化学要考实验操作,首次计入中考成绩
详细内容如下














苏宁易购 跨年狂欢开始啦
