上海颜钛实业有限公司主营的R-900和HR990系列,硫酸法和氯化法金红石型钛白粉系列产品,选择放心产品,选择合格供应商,选择一站式服务,选择“颜钛”。
临近春节,零担与整车物流几乎停运,运费更是漫天要价、高得离谱,且不保证时效。颜钛自有车辆,依然保持高效物流配送服务,运输半径内可实现当日送达,品种齐全、货源充足、供应稳定,选择“颜钛”。
供应:颜钛授权代理产品和品牌较全,优势货源供应稳定;
价格:部分生产商根据任务量梯度定价,颜钛拥有明显价格优势;
物流:颜钛自有车辆,高效物流服务团队,运输半径内可实现当日送达。
1、 产品图片
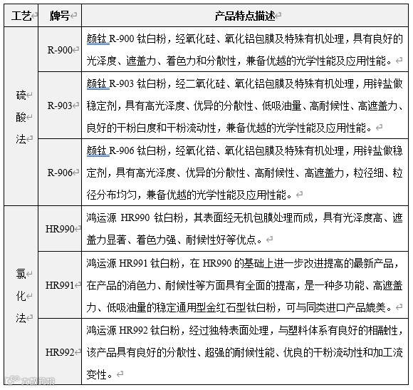
2、 产品特色描述
3、 技术指标
4、 应用领域
5、 包装说明
颜钛R-900和HR990系列钛白粉产品可根据客户需要提供25kg/袋、1000kg/袋。
6、 储存运输
产品应分类、分批存放在通风干燥处,不能直接存放在地面上,须用托盘或塑料布等物品隔开,注意防潮、防晒。严禁与产品可发生反应的物品接触。运输装卸时要轻装、轻卸,同一批号产品应集中摆放,防止包装污染和破损。产品在运输中应防止雨淋和日光曝晒。
颜钛集团全球总部
地址:上海市青浦区沪青平公路3938弄26号楼
邮编:201703
全国服务热线:400-0218-700
电话:021-39876888
传真:021-39876276
邮箱:info@titanos.com.cn
往期精选
颜钛云商
掌握新鲜原材料资讯
长按扫码关注我们

