搜索
首页
大数快讯
大数活动
服务超市
文章专题
出海平台
流量密码
出海蓝图
产业赛道
物流仓储
跨境支付
选品策略
实操手册
报告
跨企查
百科
导航
知识体系
工具箱
更多
找货源
跨境招聘
DeepSeek
首页
>
红领巾系法变更?官方说明来了!
>
0
0
红领巾系法变更?官方说明来了!
绚丽漳县
2024-06-09
2
导读:关注“绚丽漳县”微信公众号!
点击上方
“绚丽漳县”
可以订阅哦!
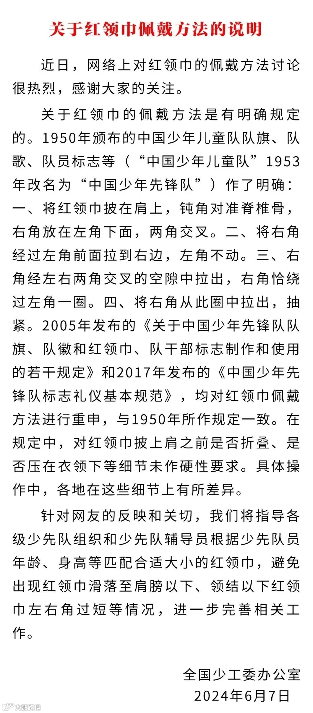
6月7日,全国少工委微信公号回应关于“红领巾系法变更”传闻,发布《关于红领巾佩戴方法的说明》。
说明中称,近日,网络上对红领巾的佩戴方法讨论很热烈。
关于红领巾的佩戴方法是有明确规定的。
1950年颁布的中国少年儿童队队旗、队歌、队员标志等(“中国少年儿童队”1953年改名为“中国少年先锋队”)作了明确。2005年发布的《关于中国少年先锋队队旗、队徽和红领巾、队干部标志制作和使用的若干规定》和2017年发布的《中国少年先锋队标志礼仪基本规范》,均对红领巾佩戴方法进行重申,与1950年所作规定一致。
在规定中,对红领巾披上肩之前是否折叠、是否压在衣领下等细节未作硬性要求。具体操作中,各地在这些细节上有所差异。
红领巾“披肩式”戴法在网上引发热议。图源网络
针对网友的反映和关切,全国少工委表示将指导各级少先队组织和少先队辅导员根据少先队员年龄、身高等匹配合适大小的红领巾,避免出现红领巾滑落至肩膀以下、领结以下红领巾左右角过短等情况,进一步完善相关工作。
以下为回应全文:
来源:
人民日报客户端、中国新闻网、全国少工委
监 审:
杜国亮
审 核:
李淑娟
责 编:
张 强
编 辑:
周亚芸
【声明】内容源于网络
0
0
绚丽漳县
定期发布漳县新闻,漳县文化,漳县人物,图说漳县,精彩美文等优质内容,打造最受欢迎的新媒体平台!
内容
3273
粉丝
0
关注
在线咨询
绚丽漳县
定期发布漳县新闻,漳县文化,漳县人物,图说漳县,精彩美文等优质内容,打造最受欢迎的新媒体平台!
总阅读
10.2k
粉丝
0
内容
3.3k
在线咨询
关注