地产大佬碧桂园又上热搜!不是因为造房,而是因为公款挪用案件。
最近济南一封刑事判决书爆出,碧桂园山东区一名内部员工利用监管不力的漏洞。
在不到一年半的时间,挪用公司资金4800余万,用于给主播打赏、玩游戏、娱乐消费、交女朋友等等。
金额之大,令人瞠目结舌。

根据判决书显示,员工李某仅仅是一名27岁的出纳,2018年12月至2020年4月,担任珠海碧优管理咨询服务公司济南大区的出纳,为山东泰安碧桂园提供财务核算服务。
因为是财务人员,所以李某可以直接接触到当地碧桂园的财务系统,还管理着公司银行账户的u盾。
然后利用职务之便,不断虚假申请,虚假上报,篡改信息……
将「泰安市碧桂园、碧桂园地产集团有限公司」两个账户资金约4800万元转到自己的个人账户。
那他具体是怎么操作的,竟然能挪用长达1年之久,最后又是如何被发现的,一起来看案件的详细报道。
手握4个网银U盾,自由转账
此案中,被告用来转账的两个公司账户,均由山东泰安碧桂园开设,一个银行账户两个U盾,那这里就有四个。
在大公司做过财务的都知道,为了避免贪污发生,公司的u盾一般都不会全在一个人手里,都是分开管理的,有负责制单、有负责复核或管理之类的。
只有每一个U盾都通过了,才能完成转账的全部流程。
但是,被告却有4个网银U盾。这为私自挪用款项创造了天然的温床。
据公司方陈述:账户是其他同事去开的,至于两个账户的4个U盾为什么会全落在一个小出纳手里,碧桂园现在也查不清楚。

而据李磊自述,这4个网银U盾是上任出纳交接工作时,给自己的。

按照要求,李磊应该将其中的复核盾邮寄给泰安碧桂园项目财务,但是他没有邮寄,领导部门也并没有追问。
手握4个U盾,被告悄悄干起了瞒天过海的大事。主要可以分成三个阶段。
第一个阶段,2019年5月份之前。李磊发现使用这两个网银U盾通过“珠海碧优”公司的SAP企业管理系统向集团资金池申请资金,系统自动审批,没有金额限制,也不需要“珠海碧优”领导的审批。
于是他就开始了疯狂转账.......也不用走审批,直接把钱转到齐鲁银行账号,再把钱转到自己名下建行账户。
第二个阶段,2019年5月份之后,资金划转的流程改了,刚才所说的资金划转流程来挪用资金行不通了。
他就开始以付监管资金的名义来做资金划转,具体流程是:登入SAP企业管理系统,以付监管资金的名义发起资金划转流程。
监管资金账户是“泰安市碧桂园”名下浦发银行账户,资金划转流程经田某和姜洪旺审批通过后,“泰安市碧桂园”基本户的钱会到其名下浦发银行账户,但是其将监管资金的收款账户私自更改为了“泰安市碧桂园”齐鲁银行账户。
而手握U盾的他,又可以偷偷地把齐鲁银行账户中的钱转到自己的银行账户中。
第三个阶段,他发现“泰安市碧桂园”基本户里面没有钱了,已经无法挪用。
所以,他开始打起了其他账户的主意。据悉,李磊负责十余个碧桂园旗下项目公司的资金结算工作,总计117个账户。
“泰安市碧桂园”基本户的干涸让他把目光转向了这些小金库。
具体流程是:登入SAP企业管理系统,查看碧桂园地产集团有限公司其它子公司的对外付款流程,这个对外付款流程不是其操作的,是子公司自己操作完成的。
一个对外付款流程会生成相对应的一个资金下拨流程,其点击“申请下拨”按钮后,SAP企业管理系统就会自动打开填写收款单位、账户和金额的链接。
这个链接上面会显示原申请对外付款流程的公司名称、对应账户和申请的金额,这时其再将收款单位和账户私自更改为“泰安市碧桂园”和其齐鲁银行账户,将金额也篡改为大项金额。
其将收款单位、账户私自篡改后,相对应的原申请对外付款流程的子公司就收不到碧桂园集团资金池下拨的资金。
其篡改是不超过5万的资金下拨单,每个子公司基本账户里面大多都有很多钱,集团资金池少下拨5万块钱不会引起关注。
果然,碧桂园还是有钱,5万块钱的拨款不见了,都跟没事人一样,完全没有人找上门。
银行核实公对私转账,事情败露
听到这儿,很多人会疑问,就算申请拨款方不在意,但是公司内部每个月对财务应该会有一个基本的审核呀,账户只出不进,难道不应该追责吗。
的确,碧桂园每月月底会对出纳所管理的每个账户进行核对。
主要核对账户余额,每个出纳在月底时,将各自负责的对公账户的网上银行余额进行截图,其他出纳再将网上银行余额同SAP企业管理系统上显示的账户余额进行核对。
正常情况账户的网上银行余额和SAP企业管理系统上显示的账户余额能够相符。
其挪用公司公款后,只操作了向账户内进钱,而没有操作向外转钱,所以两个余额是对应不起来的。
但是,被告偷偷利用PS等技术,将账户余额截图进行了篡改,并将篡改后的余额截图给了领导检查核对,所以领导没有发现余额不一致的问题。。。

就一样,一直瞒了一年多。
直到2020年4月30日,其用泰安碧桂园公司渤海银行账户的网银U盾在财务系统里面申请了61万元资金,因为是公对私转账,渤海银行致电泰安碧桂园公司进行核实。
这笔贪污账,被渤海银行在不经意间爆了出来。
公司查到这笔钱被转入李磊名下银行账户,要求其配合公司进行核实。经问李磊,他撒谎说建行账户不是他的账户,并谎称网银U盾丢失了。
公司要求其提供银行流水,他谎称把身份证和银行卡丢失了。
5月6日公司派人和其一同到沂水补办身份证,并打印银行流水,发现有大量从公司转入的钱。
李磊见无法再隐瞒下去了,就向公司同事承认了其挪用公司4800余万元的事。在公司陪同下,到沂水县公安局城区派出所投案自首。
判决书中,根据山东德永会计师事务所《专项审计报告》证明:
2018年12月26日至2020年5月9日期间,李磊涉嫌挪用公司资金4826万元。其中,
主播打赏2303万元
游戏充值1511万元
娱乐消费、借款给他人等961万元
日常小额支出49万元
截止至案发,李磊已将涉案资金全部挥霍。
有人戏谑到:有4800万何必拿来打赏拿来那些主播,要是19年买了深圳房子,现在都能“合法”赚个几百万。

碧桂园财务监管漏洞
多次出事,或“不是个例”
话说回来,这次内部员工挪用巨款,再次爆出碧桂园的监管漏洞问题。
其实碧桂园以前就不断有内部员工贪腐问题被爆出来。
就在今年1月份,碧桂园内部就流出一封“举报信”,大概内容就碧桂园高管作风不正,而且以权谋私等经济违纪行为。

里面同样说到,碧桂园的员工“搞钱很容易”,以前我还以为是吃回扣之类的,现在才发现,原来真的很容易,直接转账就可以!
还有2020年8月份,碧桂园自己就发出两份监察通报,都是有关高管贪污受贿的案件。

2019年碧桂园贵州区域那个贪腐案才惊人,一些高管竟然偷偷以“团购”名义低首付向大客户包销13个项目的房源,并通过黄金券的形式向大客户返现。

企业做大了,管理难度确实也会加大,这次内部员工挪用巨款,更是把碧桂园的管理漏洞暴露的淋漓尽致。
只有真正认识到内审的重要性
才能避免同类事件发生
对于个人来说,抵挡诱惑,需要一辈子的修炼。对于企业来说,财务监管绝不能依靠员工个人遵纪守法,每个企业都应该有一套完整的内控体系。
公司的内控和内审作为风险把控者,将一切风险和损失降到最低,是每个公司最应该重视的。而碧桂园的财务漏洞,则暴露出对于内审的不重视!
出纳挪用4800万,作案时间超一年,竟无人发现?或许在碧桂园看来,内审是可有可无的存在,但是上述的案件恰恰证明,审计在公司运转中不可或缺!不重视的结果,就是巨大的财务损失和名誉损失!
今天,我们再来重新认识一下内审:
1. 内部审计的定义:

2. 内部审计的内容:

3. 内部审计的职权:

4. 内部审计的三个层次

5. 内部审计工作的一般流程:


6. 初步调查报告:

7. 审计通知书:

8. 审计工作底稿的内容:

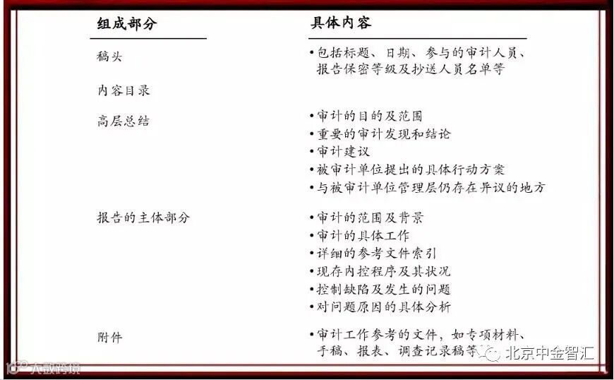
9. 审计报告的结构与内容:

10. 内部审计工作的制定——流程



在企业中应该拥有着绝对的地位。但是现实中,却不是如此。
内审大多由外审转岗而来,相较于外审,内审的工作相对轻松。但是不管怎样,做的都是审计工作,在很多人看来,审计和会计一样都是相当辛苦而得罪人的工作:

内审经常因为得罪人而被其它部门误会,这是由于很多人和企业并没有意识到内审的重要性!但很多人还是对内审有着相当正确而公正的看法的:



企业内审并不是简单地查查账,它更包括合规性审计、经济责任审计、内部控制审计、财务收支审计等。
碧桂园正是在内部财务体系、内审方面出了严重问题,才会导致这种“出纳”挪用4800万的惊人事件出现。所以说,企业只有真正能意识到内审和注册会计师的重要性,企业才能真正健康地发展!

