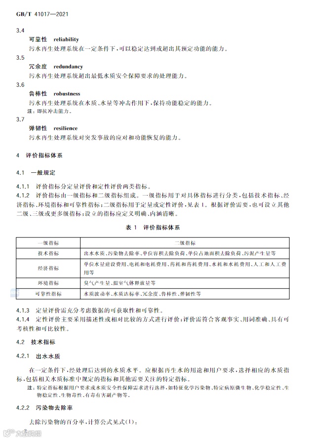
▼ 推 荐 阅 读
泓济动态 | 齐心协力,抗击疫情我们再出发
泓济动态 | 助力疫情阻击战,泓济环保在行动
助力村镇污水治理,来看泓济这些年的村镇污水处理项目集锦
泓济案例丨仁者乐水,与乐业县居民同乐
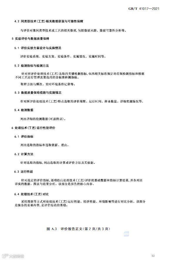
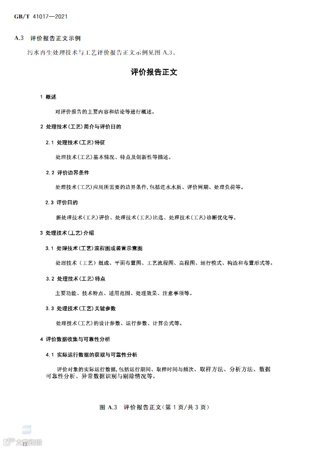
泓济案例丨八百里巢湖,水波轻荡
泓济案例丨UC工艺助力苏州甪直污水厂扩建工程
巧用一体化设备处理高难工业废水
工业园区治污升级,服务客户不辱使命