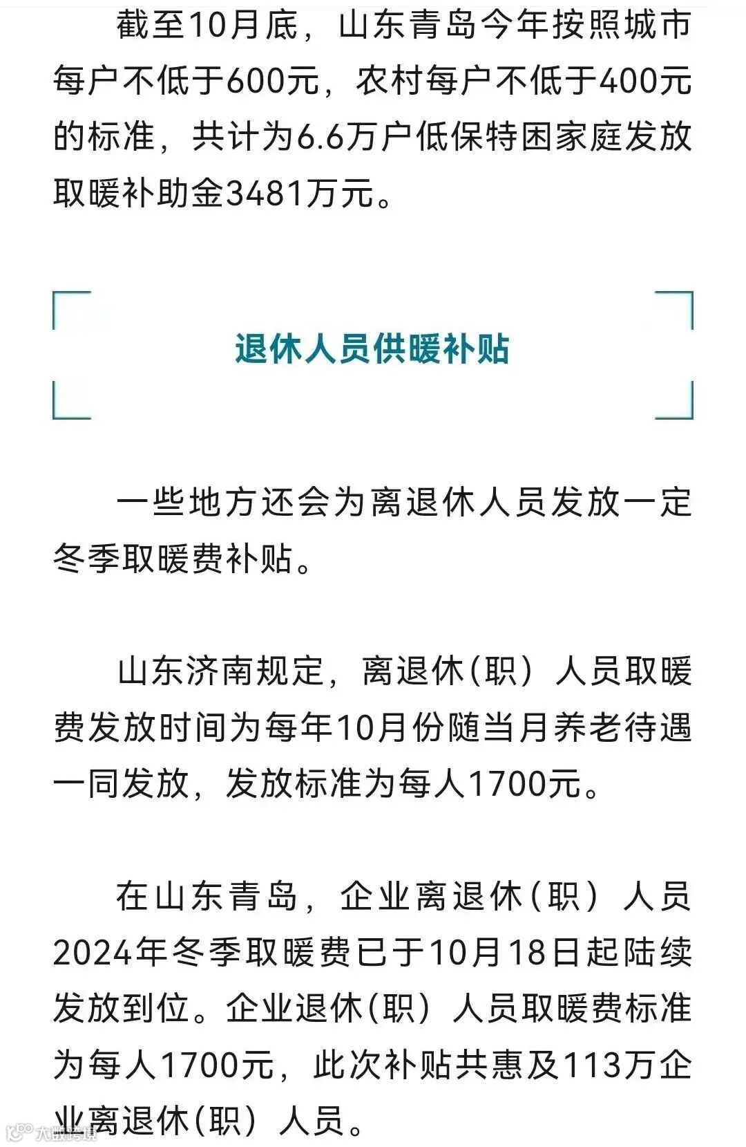
搜索
首页
大数快讯
大数活动
服务超市
文章专题
出海平台
流量密码
出海蓝图
产业赛道
物流仓储
跨境支付
选品策略
实操手册
报告
跨企查
百科
导航
知识体系
工具箱
更多
找货源
跨境招聘
DeepSeek
首页
>
事关福利!你的账户或多这笔钱
>
0
0
事关福利!你的账户或多这笔钱
绚丽漳县
2024-11-18
1
导读:关注“绚丽漳县”微信公众号!
点击上方
“绚丽漳县”
可以订阅哦!
来源:
工人日报客户端
监 审:
杜国亮
审 核:
李淑娟
责 编:
杜丽珍
编 辑:
尹 宁
【声明】内容源于网络
0
0
绚丽漳县
定期发布漳县新闻,漳县文化,漳县人物,图说漳县,精彩美文等优质内容,打造最受欢迎的新媒体平台!
内容
3273
粉丝
0
关注
在线咨询
绚丽漳县
定期发布漳县新闻,漳县文化,漳县人物,图说漳县,精彩美文等优质内容,打造最受欢迎的新媒体平台!
总阅读
1.7k
粉丝
0
内容
3.3k
在线咨询
关注