大数跨境
0
0

2025年第二季度和上半年胶粘剂和胶粘带行业进出口数据

2025年第二季度和上半年胶粘剂和胶粘带行业进出口数据 颜钛云商
2025-07-24
0
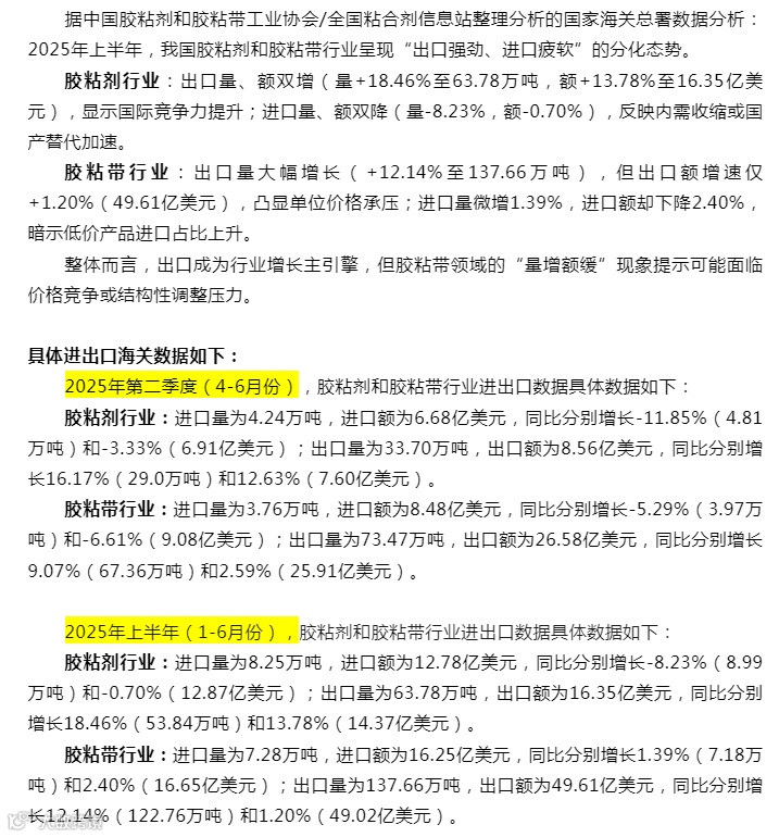
导读:2025年上半年,我国胶粘剂和胶粘带行业呈现“出口强劲、进口疲软”的分化态势,具体数据如下:
2025年上半年,我国胶粘剂和胶粘带行业呈现“出口强劲、进口疲软”的分化态势,具体数据如下:

图片

【免责声明】本公众号所载内容来源于互联网及业内人士投稿,微信公众号等公开渠道,我们对文中观点保持中立,文中观点不代表本公众号观点,所有文章仅供参考,交流之目的。转载的稿件版权归原作者和机构所有,如有侵权,请联系我们删除。


往期回顾

颜钛:防腐三件套 水性树脂和固化剂优势产品推荐

颜钛:梳理一下颜钛在售哪些产品

颜钛:超细滑石粉 涂料 塑料 医药等行业好用

颜钛总部联系方式

地址:上海市青浦区沪青平公路3938弄26号楼

邮编:201703

全国统一客户服务热线:400-0218-700

电话:021-39876888

传真:021-39876175

邮箱info@titanos.com.cn



颜钛联系方式
办事处:杭州宁波,湖北,湖南,南京徐州,江西,河南,安徽,沈阳
项目 联系方式
钛白部 杨先生 15026480728
矿产部 朱女士15067045462
特化部 郑女士13651801062
颜料部 张女士13381666296
填料部 李先生13916285618
铝银浆部 曾女士13917764965
办事处 吴先生13918607505
投诉建议 金先生13916999406
备注:特化部包含水性助剂和水性树脂。


【声明】内容源于网络
0
0
颜钛云商
颜钛云商专业提供涂料,辅料,助剂,颜填料等化工品销售,是涂料原料行业咨询服务和电子商务信息化平台
内容 3868
粉丝 0
颜钛云商 颜钛云商专业提供涂料,辅料,助剂,颜填料等化工品销售,是涂料原料行业咨询服务和电子商务信息化平台
总阅读700
粉丝0
内容3.9k