大数跨境
0
0

关于道路安全,这些你要知道

关于道路安全,这些你要知道 绚丽漳县
2025-04-17
0
导读:关注“绚丽漳县”微信公众号!
点击上方“绚丽漳县” 可以订阅哦!

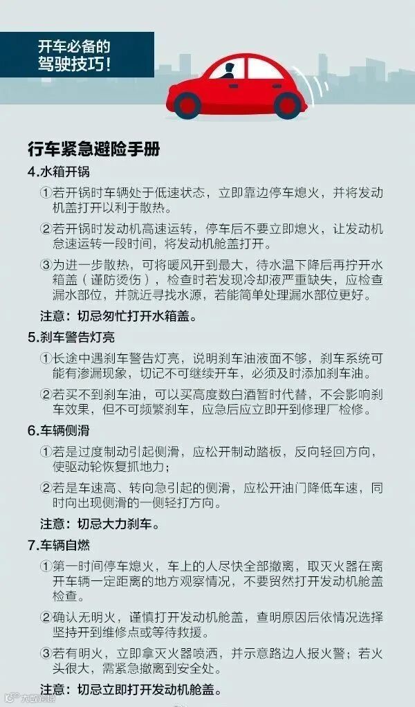
驾车时,哪些坏习惯要避免?

遇到紧急状况应当如何避险?

关于道路安全,这些你要知道


来源:人民日报  

监 审:杜国亮                审 核:李淑娟  

责 编:杜丽珍                编 辑:郭凤菊

【声明】内容源于网络
0
0
绚丽漳县
定期发布漳县新闻,漳县文化,漳县人物,图说漳县,精彩美文等优质内容,打造最受欢迎的新媒体平台!
内容 3273
粉丝 0
绚丽漳县 定期发布漳县新闻,漳县文化,漳县人物,图说漳县,精彩美文等优质内容,打造最受欢迎的新媒体平台!
总阅读6.2k
粉丝0
内容3.3k