大数跨境
0
0

株洲政府工作报告出炉,重点促进长株潭一体化发展

株洲政府工作报告出炉,重点促进长株潭一体化发展 86集商
2020-01-12
2
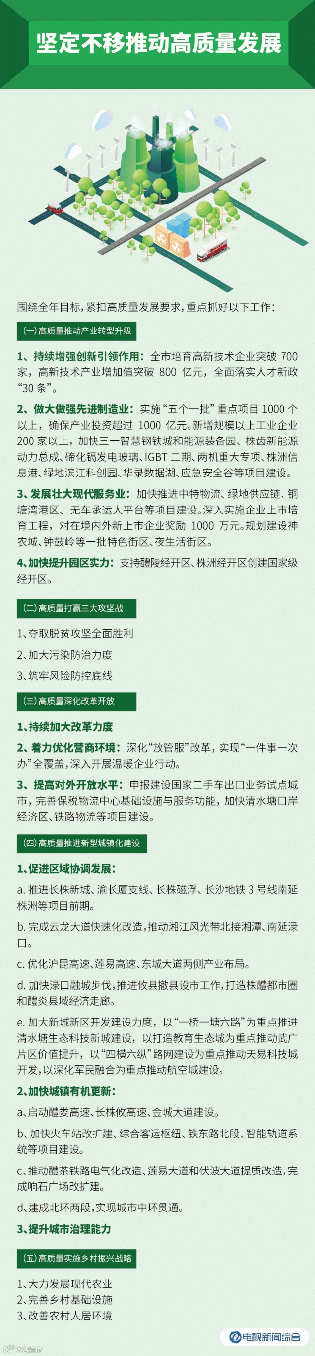
导读:株洲两会,政府工作报告新鲜出炉,看2019年成绩单,2020年株洲将从五大方面坚定不移推动高质量发展。



从最新出炉的政府工作报告
来看经济、城市建设、交通
一系列内容


      2020年株洲将从五大方面坚定不移推动高质量发展,重点推进株洲经开区、清水塘生态科技新城、武广片区、航空城等区域的开发,通过长株新城、渝长厦支线、长株磁浮、长沙地铁3号线南延株洲等项目促进长株潭区域协同发展。



新闻来源、图片版权:株洲市广播电视台


【声明】内容源于网络
0
0
86集商
云数字园区建设者;助力园区全域数字化转型;构建全球园区互联、产业互通和低碳绿色可持续发展的生态。
内容 276
粉丝 0
86集商 云数字园区建设者;助力园区全域数字化转型;构建全球园区互联、产业互通和低碳绿色可持续发展的生态。
总阅读33
粉丝0
内容276