这几天全民热议“滴滴案”暂告一段落,警方通告凶手在作案后投江自尽。
就在全民都在讨论的时候,有这样一条新闻,网友同样展开了他们的辩论。
这是一条关于男性被家暴的新闻。
当事人朱先生长期遭受妻子何某家暴,十年间他被妻子用酒瓶砸头、菜刀劈头。直到最近一次因琐事争吵后,妻子竟驾车将他撞飞,并且在视频中可以看到在撞倒朱先生后还有明显的碾压动作。
评论区里某些网友话风是这样的,当然这是少部分,绝大多数的网友,还是以积极正向的心态在讨论这件事。
看到这些评论让我想起了以前看到的另一条微博。
在评论里绝大多数的评论是在说鞋子,我觉得这是一件很奇怪的事情,这张图片的重点不应该是那个被家暴的男人吗?
在热度最高的评论里,画风是这样的。
全是哈哈哈哈哈。也许有人要说这是开玩笑,但玩笑的定义是让人感到,相信受害者看到这些“玩笑”,并不会笑出来。
且不说这张图的背景是什么还不知道,看着一个伤者很惨这样调侃不合适,就算是夫妻吵架,被这样打了,也不该得到这样一面倒的嘲笑声。
或者换个讲法会更明白一些,如果一个男的用他一两千英镑的GazianoGirling或是Riccardo Bestetti的靴子打破了妻子的头,甚至扎到女生的头里了,然后评论都是调侃说鞋子重要的。
我估计这种评论一发出去,怕是马上就要被人肉了。
我没有想要讨论女权,或男权。
我只想指出一个问题,这个时代,我们大多数人,看到男性对女性的暴力时,会比较敏感。
而对女性对男性的暴力,却往往不当回事,觉得可笑,而且完全理解不了当事人的心情。
为什么我们一提到家暴,首先想到的就是女性受害呢?
有这样一个故事,在二战时,由于金属的大量消耗,飞机的制造用料需要更加合理的匹配,于是请了一帮科学家,这些科学家做了一个统计,机翼中弹能返航的飞机占30%,机尾中弹能返航的飞机占20%,经过对成功返航的机型各种受损部位的统计,科学家们决定为飞机的机翼,加装金属保护材料,以提高战机的返航率以及飞行员的生还率。
这个故事好像并没有什么问题,但被忽视的问题是,那些没有能够成功返航的飞机,都是引擎部位中弹的,给引擎部分加装保护,才是从根本上提升生还率的办法。
统计,不能只看能看到的,看不到的那部分也同样重要。
在中国,受传统思想的限制,男性被家暴是一件不能被别人知道的事,这是一件丢脸的事,所以,绝大多数的男性被家暴者,都是选择忍受或者离婚。大部分被害者没有想要维权的意识,或寻求帮助的行为。
这也是身处在家庭暴力中的男性,所面临的困境。
超过百分之40的家暴受害者,是男性。
著名的NBA球星基德,就是受害者之一。别看基德在篮球上风光无限,在家依然要被家暴,但像他一样敢说出来,摆到公众面前的人,少之又少。
家暴,不只是拳脚。

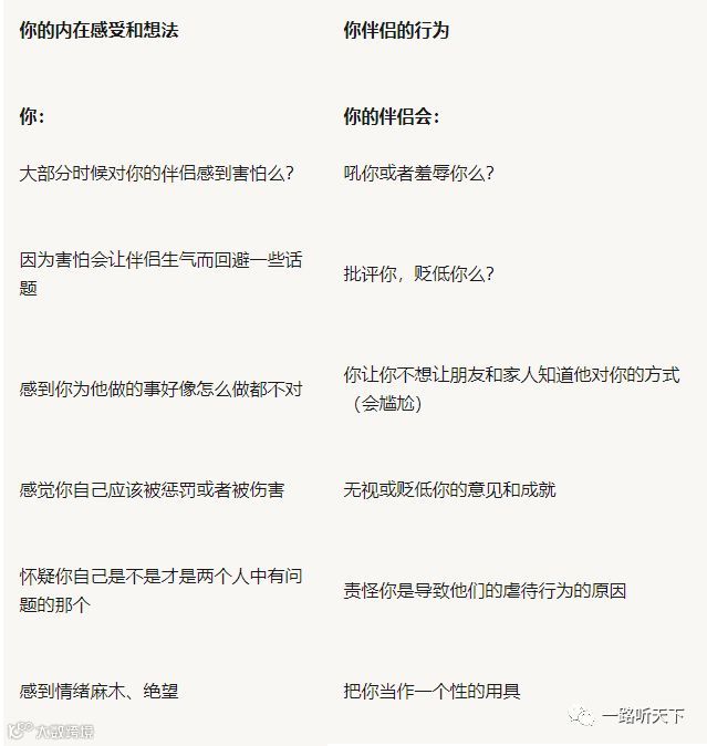
下面是另一个公众号中对于确定“你是否在一段虐待性关系”中的表格,用来教姑娘们判断自己是否处在“精神暴力”中。
如果照这个标准,中国很大一部分男性都在承受着“精神虐待”。
诸如下面的“冷暴力”存在于我们日常的所有生活中。
比如极强的占有欲:
“你为什么不敢给我看你的手机?你那么紧张干什么?”
“你对我还有隐私?”
然后删光你所有女性联系人。
比如无视或贬低你的意见和成就,羞辱你:
“你怎么这么没有用啊!”
“你是不是个男人啊?!?”
“要你何用?”
比如控制你的经济,孤立你:
“钱归我管”
“你是爱我还是爱你妈?爱我还是爱你那帮朋友。还敢去见他们?!”
还有不断拿你和她的朋友/前任/以前追过她的同学相比,让你怀疑你才是有问题的那个。
还有动辄一两天天,甚至长达一两周不联系的冷暴力。
还有控制洗脑:我打你骂你是我爱你的表现,如果我不爱你,我怎么会打你骂你攻击你?我是女人,女人不就应该被宠的吗?
抖音上各种教你怎么藏私房钱的视频,点赞破10万,还有各种电视剧电影里对男女关系的刻画(想想河东狮吼),都在告诉你,女性使用暴力是理所应当的。
这不是爱情,这就是货真价实的虐待,就是畸形的亲密关系价值观。这是一种绑架,以爱为名义的绑架,但很多时候人们并没有意识到这是一件错误的事。
这不对。
2015年12月,《反家庭暴力法》正式颁布。其中头两条为:
第一条 为了预防和制止家庭暴力,保护家庭成员的合法权益,维护平等、和睦、文明的家庭关系,促进家庭和谐、社会稳定,制定本法。
第二条 本法所称家庭暴力,是指家庭成员之间以殴打、捆绑、残害、限制人身自由以及经常性谩骂、恐吓等方式实施的身体、精神等侵害行为。
暴力不关乎性别
暴力不关乎形式
暴力就是暴力
处在家暴中的女孩有了法律的保护,让那些暴力的男人不敢再施暴。
处在家暴中的男性,懂得使用法律武器保护自己,不再沉默。
也希望无论是孩子还是老人,成年人还是残疾人,都能远离暴力,远离家庭暴力。

