搜索
首页
大数快讯
大数活动
服务超市
文章专题
出海平台
流量密码
出海蓝图
产业赛道
物流仓储
跨境支付
选品策略
实操手册
报告
跨企查
百科
导航
知识体系
工具箱
更多
找货源
跨境招聘
DeepSeek
首页
>
【营销】农资电商大战,能活下来有几家?你来预测!
>
0
0
【营销】农资电商大战,能活下来有几家?你来预测!
云河化肥
2015-07-20
2
导读:作者:张冉 来源于《农资与市场》
原以为农资离电商很远。突然发现,离互联网越远,势能越大。于是,农资行业都在做电商。
说句玩笑话,目前,主流农资企业只有三种状态:已经做电商的,正在做电商的,准备做电商的。
在农资电商时代,谁也不想落后。领先者想保住优势,落后者想借势赶超。
让人大跌眼镜的是,农资企业的规模与其它行业相比,规模不大,但野心不小。比如,
海尔
都是借助淘宝平台做电商,而农资企业一上线,就是自己独立做垂直电商。
每个农资企业都在做电商,这个行业养得起这么多电商吗?更不要说淘宝等平台也在涉足农资电商。
如果说传统农资行业是分散的,农资电商还会是分散的吗?
这么多农资电商,到底能活几家?
农资行业,电商的到来,到底是会更加分散,还是加速集中?
农资行业,说了那么多次“洗牌”,仍然那么分散,难道会因为电商的出现加速“洗牌”吗?
这是一个天大的疑问!
对这个问题的回答,直接影响到农资企业的命运。
模式、方法可能各有不同,但归根到底都是企业独立来做,都想做自己独有的农资电商。
放眼全球,农资电商能否独立行走
在中国,电商大致分为两类:一类是平台式的电商,比如马云的淘宝,不同的厂家在平台上都开有店铺,淘宝只是“收房租”的,这是中国电商的主流;另一类是垂直式的电商,比如
京东
,自己进货后自己卖,即京东自营产品,当然,京东目前也在扩张自己的业务领域,实现一部分平台电商的功能。
目前为止,在中国还没有一个独立的企业做互联网成功的!即便是像海尔这样的大企业也不例外,但如果一定要找,还真有两个,一个是凡客,已经倒下了;另一个是小米,独立开设网站(尽管“双11”与淘宝有过合作,但不是主体),网上独立销售、成功地成为了台风口上的猪,但其他企业却只能望洋兴叹,难以效仿,可谓一孤例!
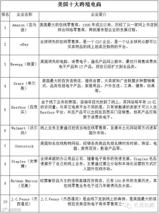
在
美国
,主流的互联网企业多是垂直电商,如
沃尔玛
,其本身就是一个商业机构,顺带就把电商做了,也有少数是以垂直电商为主,以平台为辅,如
亚马逊
、
eBay
。前十名的电商企业中,除了Amazon、eBay、
Newegg
、Overstock这四家是纯在线零售商外,其余均是传统实体零售商出生,线上线下业务同时进行。但却没有很成功的企业独立电商。
所以,纵观国内外,全世界绝大多数行业几乎没有做独立电商成功的,笔者认为,农资企业想要独立做电商,难!
农资电商,有五大形态
在中国,未来的农资行业的互联网格局可能是下列五种形态:
第一种形态,农资厂商借助“社会化电商大平台”做电商
,比如,厂家在淘宝上开店。随着淘宝在农村电商领域的探索,未来可能会有很多企业去借助淘宝来做农资电商,农资电商作为农村电商的一部分,这是有可能的。
第二种形态,做农资行业平台电商,即做农资行业的淘宝,为农资企业提供买卖平台
。据我了解,目前有这种想法的人还真不多,难道是做平台电商的机会点错过了?
第三种形态,做农资行业垂直电商,类似京东,自己采购农资产品,通过自己的平台来销售
。目前虽然没有企业有这个实力在做,但有这个想法的不少。先把垂直电商做起来,然后去整合上游农药、种子、化肥、农机具。
第四种形态,厂家独立做农资电商,没有非份之想
。即企业仅通过自己的电商平台销售自有产品,是目前农资圈最常见的形态。
第五种形态,起步于厂家独立电商
,最后扩展为行业平台电商,类似京东,从“3C”产品逐步向家电、甚至现在向全品类扩张一样。
说到这,好象没有O2O啥事?也没有提现在风行的农资电商O2O?
别急!后面会讲这个问题
激烈角逐:最后能余几家?
传统企业的成功者,大致分为两类:一类是品牌驱动;另一类是渠道驱动。
品牌驱动,实际是广告驱动,打“钱海战术”。主要靠央视这材料厂的垄断资源,不断抬高广告门槛,最后成为行家寡头。
渠道驱动,实际上是打“人海战术”。因为渠道是高度分散的,只有打人海战术。
两类驱动模式,说不上谁好谁坏,都有成功者。
电商时代,这两种驱动模式都失效了。那么,电商靠什么驱动呢?
电商时代,说更高一点,是信息文明,区别于工业文明。
信息文明,就是信息驱动。信息文明的特点,就是信息去中心化。比如,每个人都可以在微信、微博中发信息,也都有可能传播出去。央视广告在这个时代传播信息的能力大打折扣。
不要轻视这个信息的去中心化,越是去中心化,越容易营造新的中心。
很多人想不明白这个问题,其实很简单:去中心化时代,人们越容易围观,即看热闹。毕竟手机的屏幕就那么大,一定是大家最感兴趣的信息才能被围观。所以,信息文明时代,淘宝、微信、百度这些企业都是高度垄断的。
农资电商时代,刚好又赶上了土地集中时代。土地集中,对农药、种子、化肥和农机具的整合要求提高了。电商恰好又是上游整合的极好
工具
。
电商整合,除了上游整合外,还有农业金融、品牌农业的融合,甚至还有电信运营、
保险
等的参与,毕竟农资是与农户黏性最高的产品。
因此,我判断,因为农资电商的出现,农资企业整合
速度
会加快。现在的农资电商,多数会在短期内死亡。
未来农资电商,大约会是“1+n”的格局,“1”是指一家大型农资电商,“n”是指3-5家小型电商。
有人可能会问:那么多农资企业怎么办?
我的答案是:要么成为电商的供应商,要么消亡。美国的农资生产商和
服务
商是分离的,边界不可侵犯。像中国这样生产和服务一体化,才是另类。
这也意味着,未来的农资电商,必须同时也是服务商。
它同时意味着,其它平台电商,如淘宝,如果想在农资电商里占有较大份额,改造的难度相当大。
精准把脉,谁会成为最终赢家?
谁会成为最后的赢家?我认为决定于下列两方面。
一、是谁能做好O2O
。农资电商的痛点是O2O,不是B2B,也不是B2C。因为土地越集中,农业的高技术含量越明显。
农资销售,单纯的低价不行,农资服务必不可少。所以,只有有强大的“地推”能力,才能做好O2O。而传统龙头企业无疑有这样的能力。
二、是谁能整合资源
。既有上游资源的整合,如农药、种子、化肥和农机具;也有下流资源的整合,如品牌农业;还是相关资源的整合,如农业金融。
如此看来,未来的赢家大致有下列两个特点:
一、是传统行业龙头
。毕竟他们做O2O的基础较好。这也说明外行入农资,或者屌丝逆袭的可能性比较小。
二、是起步于垂直电商,然后整合资源成为“垂直+平台”的综合电商
。先通过O2O把电商做起来,然后资源逐步集中,形成平台。平台一旦形成影响力,就会有更多的资源集中,形成平台延伸。
【声明】内容源于网络
0
0
云河化肥
与客户紧密联系、推动品牌宣传,为广大消费者提供专业的咨询与服务!!!
内容
2760
粉丝
0
关注
在线咨询
云河化肥
与客户紧密联系、推动品牌宣传,为广大消费者提供专业的咨询与服务!!!
总阅读
303
粉丝
0
内容
2.8k
在线咨询
关注