“年收入10万元以下个人基本不交个税?”怎么回事?一起来看看!
01
国务院:年收入10万以下个人基本不交个税
9月7日,国务院新闻办公室举行国务院政策例行吹风会,财政部、国家税务总局的有关负责人介绍了相关税费政策。

重点内容提取:
1、目前年收入10万元以下的个人基本不缴纳或者仅缴纳少量的个人所得税。
2、三项专项附加扣除标准提高以后,纳税人税收负担将进一步降低,尤其是中等收入群体减税幅度更大。
3、今年已填报过三项专项附加扣除(3岁以下婴幼儿照护、子女教育、赡养老人)的纳税人,本人无需再做任何操作。
4、根据2022年数据,大约七成小微企业和个体工商户不需要缴纳税收。
5、允许企业提前享受研发费用加计扣除政策。
6、今年把政府部门及下属单位、金融和公用企业三个领域作为涉企违规收费整治的重点。
在六项内容中,最受网友关注的就是“年收入10万以下个人基本不交个税”,并一度冲上了微博热搜:

更是收获了一众网友的吐槽:



如何做到“年收入10万以下个人基本不交个税”?
关于这个问题,财政部副部长王东伟表示:
自8月31日,国务院宣布将赡养老人、3岁以下婴幼儿照护和子女继续教育三项专项附加扣除标准提高以后,纳税人税收负担将进一步降低,尤其是中等收入群体减税幅度更大,我们国家有四亿多中等收入群体,这个群体受益最大。比如,纳税人有两个小孩,他的父亲或母亲年满60岁,按照新的扣除标准测算,这个纳税人每个月都可以多扣除3000元,一年就能多扣36000元。如果这个纳税人的年收入是20万元,那他的减税幅度就达到54%;如果这个纳税人的年收入是50万元,那他的减税幅度就达到14%。
举例说明:
一、居民个人小松,税前年收入10万元,全年个人承担的三险一金为1万元,有两个上小学的孩子,父母均已年满60周岁。
假设小松全年无其他收入,按公式计算的个税的应纳税所得额=
100000-60000-10000-2000×2×12-3000×2×12=-90000元(即为0元),根本无需缴纳个人所得税。
如果小松还有住房贷款的利息支出等其他附加扣除,应纳税所得额只会更低。
上述案例列举的是大部分家庭的个税情况,但如果纳税人本身未结婚,也未生育子女,父母也未年满60周岁的话,情况可能稍微不太一样。
居民个人小松,税前年收入10万元,全年个人承担的三险一金为1万元,未结婚,无子女,父母也未年满60周岁,仅有住房租金支出。在小松全年无其他收入的情况下:
个税的应纳税所得额=100000-60000-10000-1500×12=12000元;
应纳税额=12000×3%=360元。
因此,很多网友也笑称个税是“变相的单身税”:

难道国家提高三项个税附加扣除的初衷是鼓励结婚、提高生育率吗?
这个小编就不做过多揣测了,还是带大家多学学个税的知识吧~
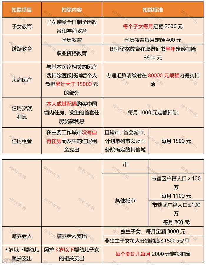
实用!个税税前扣除项目,
一次说清!
1.基本减除费用

2.专项扣除

3. 专项附加扣除

4.其他扣除

5. 公益性捐赠

如何计算申报缴纳增值税?
一、计算和申报

二、适用税率表



