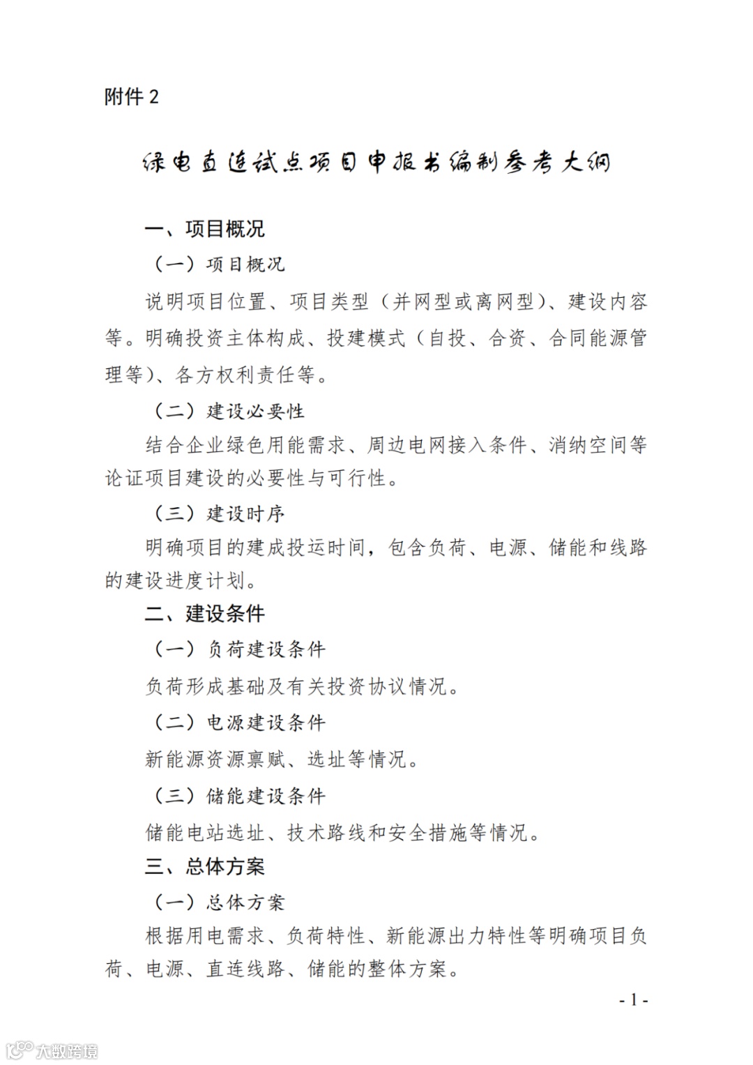
NEWS
近日,陕西省发展和改革委员会发布《关于组织开展绿电直连试点工作的通知》,正式启动绿电直连试点项目申报工作。
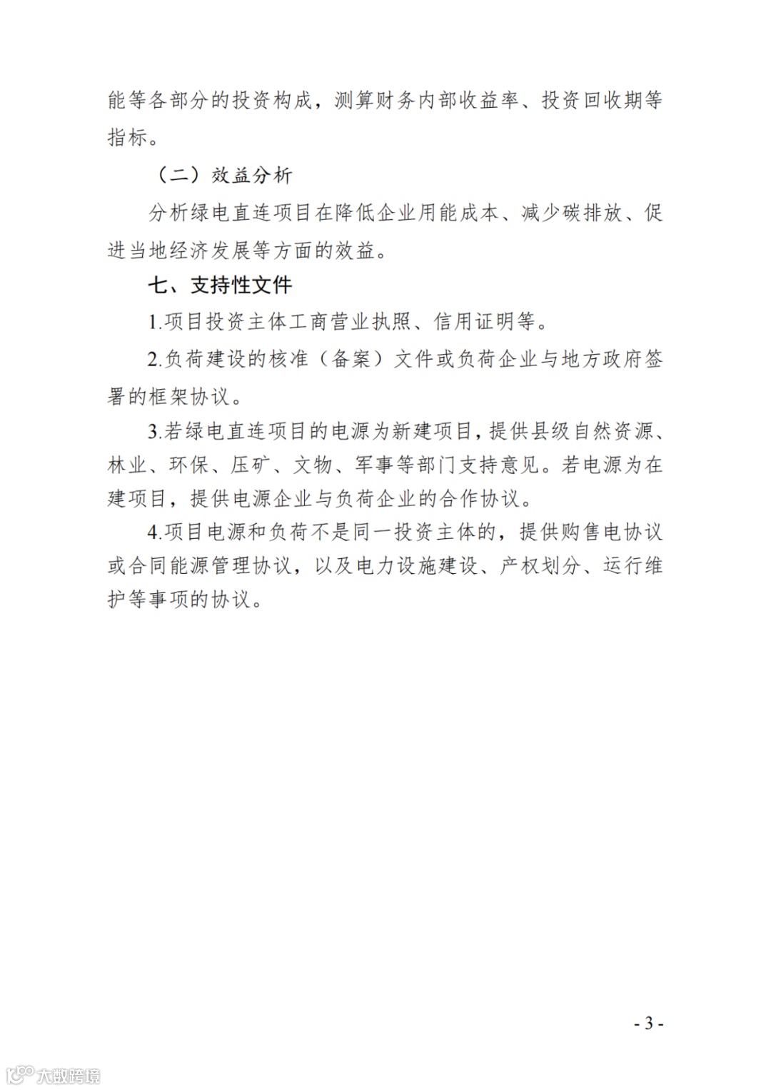
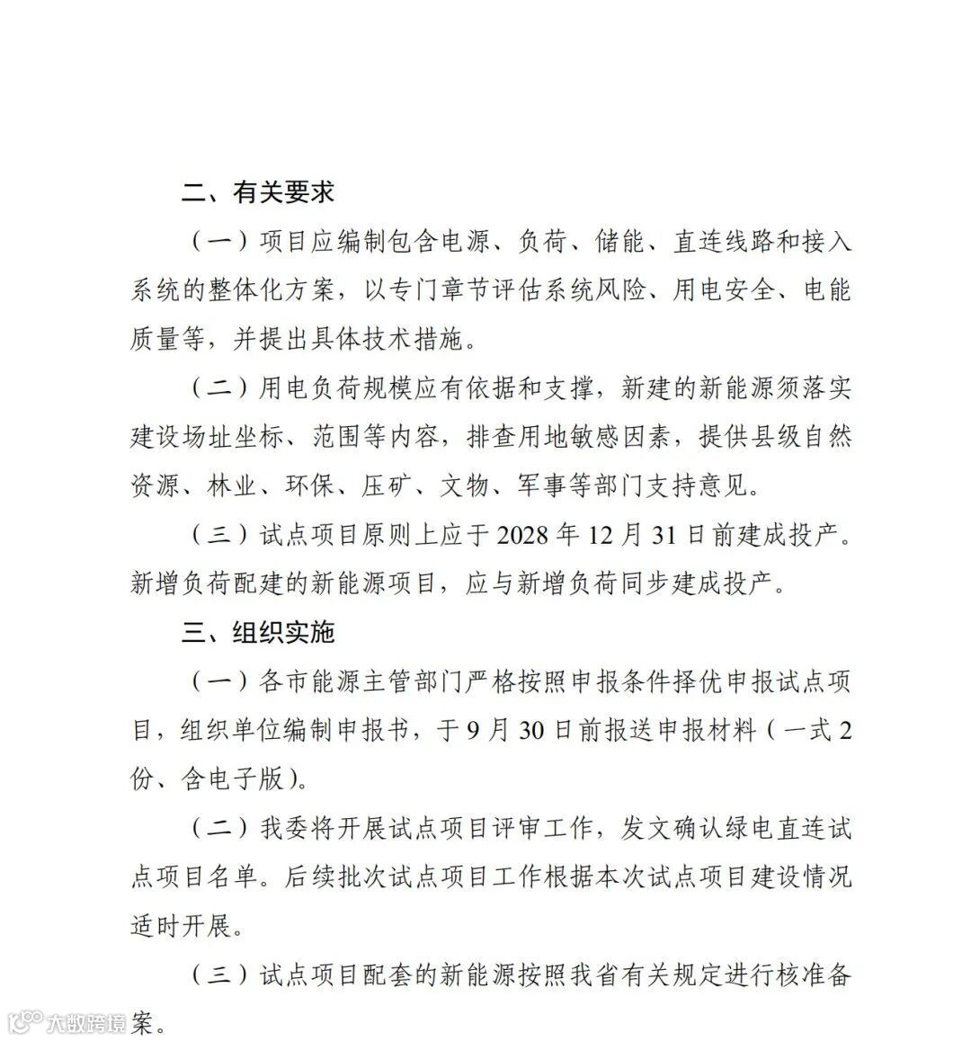
根据《通知》,各市能源主管部门需严格按照申报条件,组织单位编制申报书并择优申报试点项目,申报材料需于9月30日前报送。陕西发改委将开展评审,发文确认试点项目名单,后续批次将视本次建设情况适时开展。
试点项目原则上应于2028年12月31日前建成投产,新增负荷配建的新能源项目须同步建成。
《通知》指出,绿电直连项目以满足企业绿色用能需求、提升新能源就近就地消纳水平为目标,按照安全优先、绿色友好、权责对等、源荷匹配原则建设运行,公平合理承担安全责任、经济责任与社会责任。
项目按负荷是否接入公共电网分为并网型和离网型。
并网型项目整体接入公共电网,与公共电网形成清晰物理和责任界面,电源接入用户和公共电网产权分界点的用户侧;
离网型项目电源、用户和线路均与公共电网无电气连接,作为独立系统运营。
负荷方面:
一是新增负荷可配套建设新能源项目;
二是已有燃煤燃气自备电厂足额清缴可再生能源发展基金的存量负荷可开展绿电直连,通过压减自备电厂出力实现清洁能源替代;
三是有降碳刚性需求的出口外向型企业可利用周边新能源资源探索开展存量负荷绿电直连。
电源原则上为在建、新建项目,支持尚未开展电网接入工程建设或因新能源消纳受限无法并网的新能源项目,履行相应变更手续后开展绿电直连。直连电源为分布式光伏的,按相关政策执行。
绿电直连项目原则上由负荷作为主责单位。电源可由负荷投资,也可由发电企业或双方合资公司投资,直连专线原则上由负荷、电源主体投资。若电源和负荷投资主体不同,需签订多年期购电协议或合同能源管理协议,支持民营企业等各类经营主体(不含电网企业)投资。
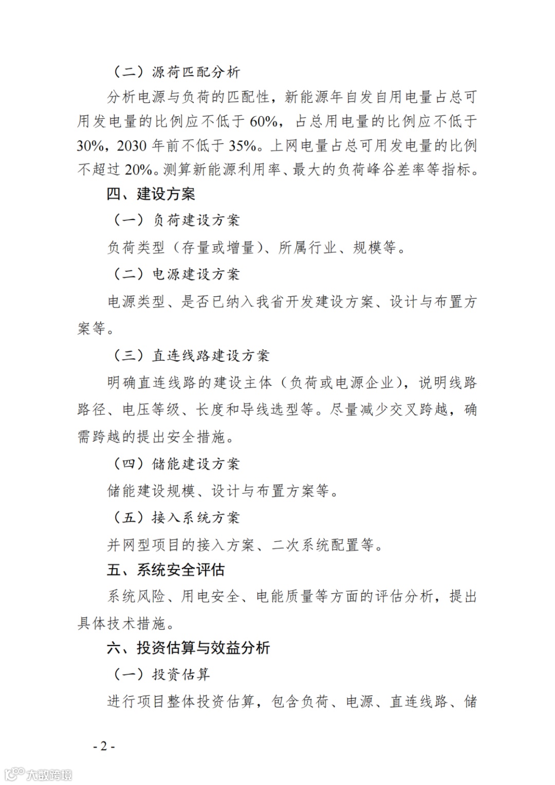
并网型项目应按“以荷定源”原则确定新能源电源类型、装机规模和储能规模,以自发自用为主、余电上网为辅。项目电源年自发自用电量占总可用发电量比例不低于60%,占总用电量比例不低于30%,2030年前不低于35%,上网电量占总可用发电量比例不高于20%。
项目接入电压等级不超过330千伏,确有必要接入的,需开展电力系统安全风险专项评估。
消纳距离上,直连线路长度暂不做限制,但负荷、电源原则上在同一市级行政区域范围内,且线路应尽量减少交叉跨越,确需跨越的要做好安全措施。
原文如下:

