点击关注:危化头条
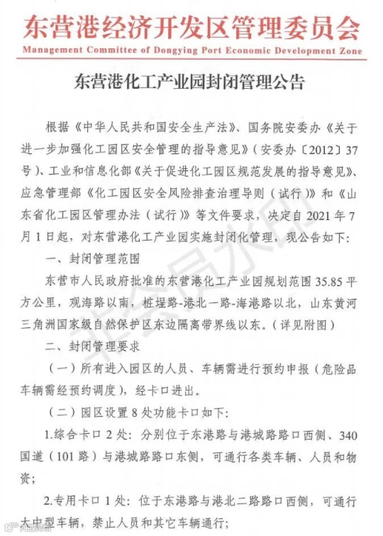
近期,山东东营港经济开发区管理委员会发布公告,东营港化工产业园将采取封闭管理措施,将从2021年7月1日起正式实施。
文件指出,所有进出园区的工作人员、车辆需要进行预约申报(危险品车辆需经预约调度),经卡口进出。

园区共设置8个卡口,危化品车辆进入园区可关注公众号智慧东营港进行预约。
详细内容及港口卡口详情请看下图内容。



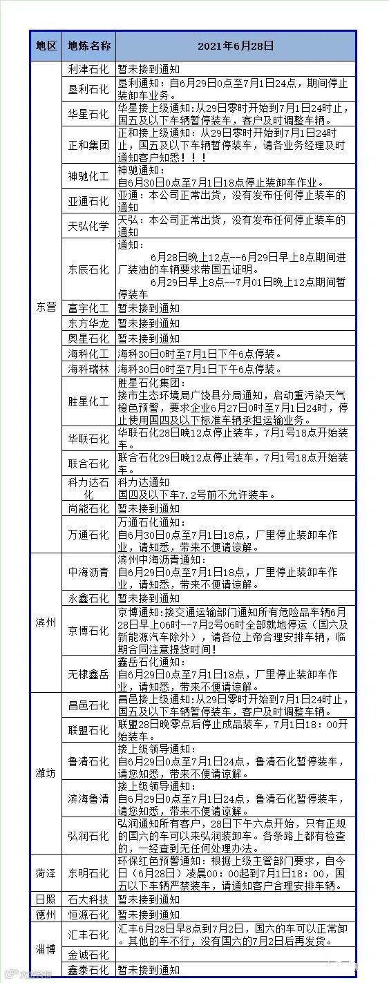
以下是各化炼厂暂停装车情况:

危化头条:聚焦全国各省限行禁行、高速路况、交通检查、政策法规解读、电子运单、蒸洗罐信息、行业案例等信息,为危化品行业从业人员提供安全高效的信息服务(扫码添加小编微信即可)

部分资料参考:卡友推荐。
拓展阅读
【运单】电子运单免费加章教程!(附:交管教你填写电子运单详情)
【政策】交通运输部:《交通运输执法领域突出问题专项整治行动方案》
【政策】交通部印发《道路运输驾驶员应急驾驶操作指南(试行)》的通知
山东易罐云物流有限公司是一家互联网实体物流企业,2006年开始从事化工物流的信息化建设,主要服务于化工企业,化工贸易和运输公司,易罐云的三款产品,易罐TMS+易罐APP+易罐安全监管平台的协同连接,提升整个化工行业的运输效率。2018年易罐云被评为新旧动能转换示范工程企业。2020年建立了全国最大的电子运单系统,用物联网+数据分析做支撑,正逐步打造化工物流行业的安全运输综合管理云平台。
↓↓↓ 对你有用,欢迎分享

