点击关注:危化头条
01
暴涨十倍 无人接单
试问哪个司机会不想赚这钱?但是防控力度一天不减,就一天无法接单!接了,会有无穷的麻烦
申请码,排长队,做核酸,赋黄码、赋红码,要隔离,强行劝返…
02
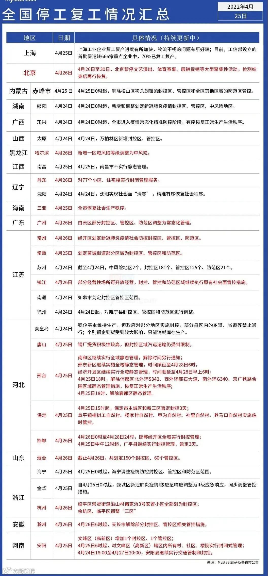
前路艰难险阻,复工之路漫长
虽然有新增封控,但是大部分地区正在逐步复工复产,这对于正在封控停产中,如同热锅上的蚂蚁一般的企业而言无疑是巨大的利好,但这些复工通知真的能带来切实可见的作用吗?
真实的现状却是:从原料运输到生产,从生产到销售再到运输这整条产业链的“开工”依旧困难重重!
聚焦全国各省危化资讯、危化政策、危化头条、化工生产交易、危化干货技术等信息,为危化品行业从业人员提供安全高效的信息服务
全国各省
化工资讯、疫情路况、政策法规、蒸罐洗罐、电子运单等
行业资讯+卡友互助群▼▼▼
关注【危化头条】扫码进群
【运单】电子运单免费加章教程!(附:交管教你填写电子运单详情)
【政策】交通运输部:《交通运输执法领域突出问题专项整治行动方案》
【政策】交通部印发《道路运输驾驶员应急驾驶操作指南(试行)》的通知
点个在看,运费过万 ↓↓↓

