
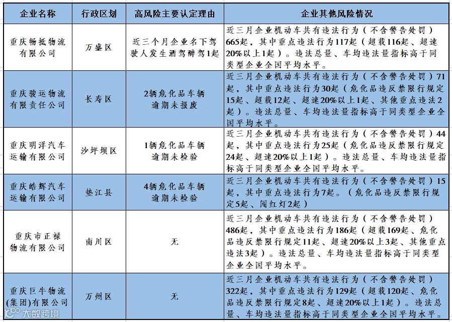
为持续强化道路交通安全管理,全力预防和减少道路交通事故,重庆交巡警对9月全市“五类重点违法(超速、疲劳驾驶、违法停车、不按规定车道行驶、违反禁限行规定)”行为突出的高风险运输企业进行曝光,涉及危化品运输企业、源头安全隐患突出的货运企业6家,并对相关企业被认定为高风险的主要理由及机动车、驾驶人的违法、事故等其他风险情况予以公布。
交巡警总队相关部门负责人介绍,开展高风险运输企业隐患曝光,是为了督促相关企业落实交通安全主体责任,全力抓好道路交通安全和事故预防工作。希望我市所有危化品运输、客货运运输企业行动起来,积极落实交通安全主体责任,加强驾驶人安全管理,及时消除风险隐患,严防发生交通事故。
山西
为消除道路交通安全隐患,确保道路交通安全畅通,日前,省公安厅交管局对高风险危险货物运输车辆及所属企业进行曝光。
忻州市晨峰运业有限公司有危化品运输车100辆,驾驶人179名,其中有6辆机动车(晋HVN94挂、晋HY2382、晋HU1228、晋HR848挂、晋HTH51挂、晋HBG83挂)逾期未检验,1辆机动车(晋H46835)未报废,3辆机动车有三条以上违法未处理。近三个月企业机动车共有286起交通违法,其中重点违法行为19起(危化品违反禁限行规定11起、疲劳驾驶3起、超载3起、其他重点违法2起)。驾驶人中有1人逾期未审验,驾驶证当前记分9分至11分有7人。企业名下驾驶人发生酒驾醉驾1起。
请相关企业责任人高度重视,加强内部安全风险管控,及时整改问题隐患,扎实落实安全主体责任。
重庆
为有效减少危险化学品运输车辆违法,坚决遏制危险化学品运输车辆发生重特大交通事故,切实加强源头安全管理,督促企业落实主体责任,宁夏公安厅交警总队对10月全区风险评定等级得分较低的危险化学品运输企业及车辆名单进行了梳理分析,并由自治区道路交通安全委员会办公室将风险评定等级得分较低10家企业通报自治区交通运输部门,要求加强管理力度,督促企业落实安全主体责任,确保危化品运输车辆交通安全。
经统计,2022年10月全区得分较低的企业有:宁夏盈安达运输有限公司、吴忠市恒运物流有限公司、宁夏晟泰运输有限公司、宁夏全顺物流有限公司、宁夏云航油品经销有限公司、中国石油运输有限公司宁夏分公司、吴忠市昊泰运输有限公司、宁夏东来能源运输有限公司、宁夏战友运输有限公司、吴忠市银军运输有限公司;得分较低的车辆有:宁AG7106、宁AJ1057、宁AJ8190、宁AK5825、宁AK9217、宁AL9853、宁B31766、宁B76907、宁CE9501、宁D60222。
山东菏泽
为进一步加强危险化学品交通运输车辆的安全管理,根据省交管局《2022年道路交通事故预防“减量控大”工作综合情况通报制度》的工作要求,现对我市10月份危化品运输车辆交通违法量较多排名前五的运输企业“六类重点违法”相关情况进行通报:
截止2022年10月31日为止,我市本月存在“六类重点违法”违法量较多的运输企业如下:
下一步,交警部门将联合交通运输部门和应急管理部门加强对危化品运输企业的管理,加强宣传教育,督促企业严格落实安全主体责任,落实企业管理制度,以人民群众生命财产安全为出发点,共同创造一个安全、有序、畅通的道路交通环境。

