
中秋限行:2022年9月10日0零时至9月12日24时
国庆假期:2022年9月30日0时至10月2日24时,2022年10月6日0时至10月7日24时
常规限行:广东省境内高速公路0时至6时禁止危险货物运输车辆通行。

中秋限行:2022年9月9日0零时至9月10日24时;2022年9月12日0时至9月13日24时
国庆假期:2022年9月30日0时至10月2日24时,2022年10月6日0时至10月8日24时
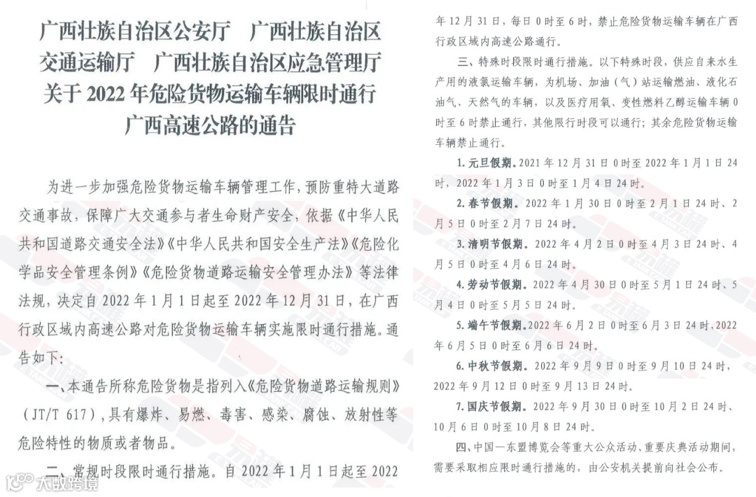
常规限行:自2022年1月1日起至2022年12月31日,每日0时至6时,禁止危险货物运输车辆在广西行政区域内高速公路通行。

中秋限行:2022年9月10日0时至9月13日6时
国庆限行:2022年10月1日0时至10月8日6时
常规限行:每日凌晨0时至6时禁止危险品运输车在山东省境内高速公路通行,0时前已经驶入的危险品运输车应提前从就近收费站驶离,严禁在服务区或收费站广场停留。遇有冰雪雨雾等恶劣天气和节假日、重要活动时,禁止危险品运输车通行山东省境内高速公路。

中秋限行:2022年9月10日0时至9月13日6时
国庆限行:2022年10月1日0时至10月8日6时
常规限行:禁行时段每日0时——6时及全国公众假日期间,禁止危险化学品运输车辆在全省高速公路上行驶。
中秋限行:2022年9月10日0时至9月13日6时
国庆限行:2022年10月1日0时至10月8日6时
常规限行:全省高速公路每日0时至6时禁止危险货物运输车辆通行。已在高速公路上行驶的危险货物运输车辆,应当就近驶离。
以下路段全天禁止危险货物运输车辆通行:
(一)呼北高速(G59)河南境内全段
(危险货物运输车辆可绕行二广高速(G55]等路段)
(二)晋新高速(G5512)豫晋界至焦作西站(K33.5-K46)
(危险货物运输车辆可绕行二广高速(G55)等路段)
(三)南林高速(S22)豫晋界至安阳开发区站(K103-K185.4)
(危险货物运输车辆可绕行234国道、341国道等路段)。
三、元旦,春节、清明节、劳动节、端午节,中秋节、国庆节等法定节假日,全天禁止危险货物运输车辆在全省高速公路通行。
四、遇有重大活动或冰、雪、雨、雾等恶劣天气,公安交通
管理部门采取临时交通管制期间,禁止危险货物运输车辆在采取管制措施的高速公路通行。

中秋限行:2022年9月10日0时至9月13日6时
国庆限行:2022年10月1日0时至10月8日6时
常规限行:每日0时一6时禁行危险品运输车。元旦节、春节、清明节、劳动节、端午节、中秋节、国庆节假日期间,全天禁止危险物品运输车在高速公路通过。

中秋限行:2022年9月10日0时至9月13日6时
国庆限行:2022年10月1日0时至10月8日6时
常规限行:每日0时--次日6时及全国性公众假日期间,禁止在高速公路通行。(2022年山西省高速危险品运输路况汇总,关注危化品物流公众号,加群主微信获取)
中秋限行:2022年9月10日0时至9月13日6时
国庆限行:2022年10月1日0时至10月8日6时
常规限行:每日0时至6时禁行危险品运输车。元旦节、春节、清明节、五一国际劳动节、端午节、中秋节、国庆节等法定节假日期间,剧毒、爆炸品、放射性物品的危险货物运输车辆一律停止运输经营行为。
中秋限行:2022年9月10日0时至2022年9月12日24时。
国庆限行:2022年10月1日0时至10月8日6时
国庆节假期:2022年9月30日12时至2022年10月7日24时。
2022年元旦、春节、清明节、劳动节、端午节、中秋节、国庆节期间,禁止危险货物运输车辆(含持有《剧毒化学品道路运输通行证》的危险货物运输车辆)在重庆市行政区域内高速公路行驶。高速公路服务区加油站供油供气或其他应急保障类危险货物运输车辆,经申请并批准后可在指定时段就近驶入和驶出高速公路。

中秋限行:2022年9月10日零时至9月12日24时
国庆限行:2022年10月1日0时至10月8日6时
元旦、清明、五一、端午、中秋、十一、春节等全国性公共假日期间,全天禁止驶入危险品运输车。
易罐危化品物流,一直秉承着“尊重安全、诚信合作、简单正直、激情敬业、敦本务实、拥抱变化”的企业文化,坚守化工物流行业职业道德,热爱化工物流行业这份事业,为大家提供行业最实用、最高效的政策、限行资讯,欢迎大家关注我们~
关注【危化品物流】公众号
未出官方公告的省份
小编会持续关注
第一时间给大家推送!
京津冀:
中秋假期:2022年9月10日0时至2022年9月12日24时。
江苏:
中秋假期:2022年9月10日0时至2022年9月12日24时。
安徽:
中秋假期:2022年9月10日0时至2022年9月12日24时。
安徽境内所有高速公路0时至次日6时禁止危化品运输车辆通行(其中,济广高速岳潜段、岳武高速安徽段全天禁止危化品运输车辆通行)。0时前已经驶入的危化品运输车辆应当提前从就近出口驶离,严禁在服务区或收费站广场停留。遇有冰、雪、雨、雾等恶劣天气和法定节假日、重要活动时,公安机关交通管理部门采取临时交通管制期间,禁止危化品运输车辆在安徽境内高速公路通行。
湖北:
中秋假期:2022年9月10日0时至2022年9月12日24时。
湖北沪渝高速长阳至利川全天禁行,其他路段夜间0点至6点禁行。
黑吉辽:
中秋假期:2022年9月10日0时至2022年9月12日24时。
陕西:
10月1日到次年3月底,22时至5时禁行;
4月1日到10月底不禁行。
宁夏:
中秋假期::2022年9月10日0时至2022年9月12日24时。
江西:0时至6时禁行
上海:
中秋假期::2022年9月10日0时至2022年9月12日24时。

点个在看,运费过万 ↓↓↓

