点击关注:危化头条
危化品具有易燃、易爆等属性,因此,危化品运输对车辆、人员等具有较高的要求,今天小编就围绕《危险货物道路运输安全管理办法》以及《道路危险货物运输管理规定》两大部门规章,给大家讲解危运企业/驾驶人在运输危化品中需要关注的五个重点。
一、培训
1、针对所有从业人员;
2、岗前安全教育培训(考核合格人员方可上岗作业),考核记录保存至相关从业人员离职后12个月 ;
3、定期安全教育,培训记录保存期限不得少于12个月;
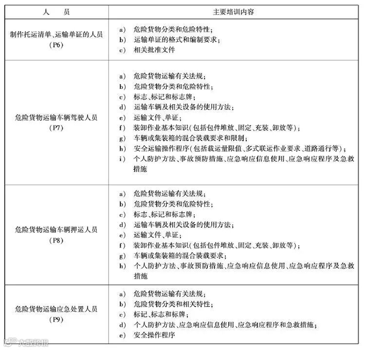
4、培训内容(见下图)

二、标志
1、起运前检查运输车辆按要求安装、悬挂标志(《道路运输危险货物车辆标志》(GB 13392));
2、运输爆炸品和剧毒化学品的,检查确认车辆安装、粘贴符合要求的安全标示牌(《道路运输爆炸品和剧毒化学品车辆安全技术条件》(GB 20300))。
三、管理
1、承运人在车辆运行期间通过定位系统对车辆和驾驶人进行监控管理;
2、监控数据应当至少保存3个月,违法驾驶信息及处理情况应当至少保存3年;

3、加强安全生产管理,制定突发事件应急预案,配备应急救援人员和必要的应急救援器材、设备,并定期组织应急救援演练,严格落实各项安全制度;
4、委托具备资质条件的机构,对本企业的安全管理情况每3年至少进行一次安全评估,出具安全评估报告;关注危化镖局,学习更多危运安全知识。
5、不得使用罐式专用车辆或者运输有毒、感染性、腐蚀性危险货物的专用车辆运输普通货物;
6、其他专用车辆可以从事食品、生活用品、药品、医疗器具以外的普通货物运输,但应当由运输企业对专用车辆进行消除危 害处理,确保不对普通货物造成污染、损害;
7、不得将危险货物与普通货物混装运输。
四、在途
1、配备押运员;
2、随车携带应急处理器材和安全防护设备;
3、危险货物运输车辆在高速公路上行驶速度不得超过80km/h,在其他道路上行驶速度不得超过每小时60 km/h。
道路限速标志、标线标明的速度低于上述规定速度的,车辆行驶速度不得高于限速标志、标线标明的速度;关注危化镖局,学习更多危运安全知识。
4、严格按照官方规定的路线、时间行驶;
5、需在高速公路服务区停车的,驾驶人、押运人员应当按照有关规定采取相应的安全防范措施。
五、文件
1、运单——固定模板(电子或纸质均可);
2、运单要求承运人制作,驾驶人随车携带;
3、运单保存期限不得少于12个月;
4、运输危险废物的企业还应当随车携带危险废物转移联单(电子或纸质均可);
5、随车携带《道路运输危险货物安全卡》;
6、车组人员随车携带从业资格证。
文章内容及图片均来源于网络,版权归属于原作者,如有侵权,联系删除。文章仅用于一般信息交流,不构成对任何产品或服务的商业推广或广告宣传。
危化头条开通抖音号啦!
政策法规、交通新闻、物流趣事
社会热点、行业资讯
抖音扫一扫
关注我

【运单】电子运单免费加章教程!(附:交管教你填写电子运单详情)
点个在看,运费过万 ↓↓↓

