
北京时间12月15日凌晨,美联储宣布加息50基点,联邦基金利率区间由此上调至4.25%——4.50%,创2006年6月以来新高。此外,美联储预测明年联邦基金利率将达到5.1%的峰值,预计到2024年底利率降至4.1%,到2025年底降至3.1%。

2022年以来美联储共加息七次,累计加息425基点,联邦基金利率现在已经升至十五年来的最高水平。本次之前的6次加息分别是2022年3月17日,加息25基点;5月5日,加息50基点;6月16日,加息75基点;7月28日,加息75基点;北京时间9月22日,加息75基点;11月3日,加息75个基点。

2020年新冠肺炎疫情爆发以来,为了应对疫情冲击,包括美国在内的很多国家频频“放水”,结果是经济虽有起色,通货膨胀却水涨船高。根据美国银行的统计,全球主要央行今年已加息约275次,超过50家央行今年曾进行过单次75个基点的激进加息,其中一些央行紧随美联储的步伐,进行了多次激进加息。
美联储利用美元世界货币的优势,大幅度提高美元利率。进入2022年以来,美元指数持续走强,期间累计上涨19.4%。美联储带头激进加息,大量发展中国家面临本币对美元贬值、资本流出、融资和偿债成本攀升、输入型通胀、大宗商品市场波动等巨大压力,市场对其经济前景的悲观预期加剧。
美元加息使得全世界的美元回流,美元增值,其他国家货币贬值,人民币也不会例外。今年以来,人民币经历了大幅贬值,人民币兑美元汇率最低时贬值了近15%。
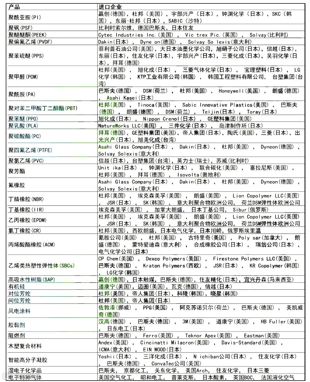
按照以往经验,人民币贬值后,石油石化、有色金属、房地产等行业会迎来短暂低谷。据工信部数据,我国32%的品种仍为空白,52%的品种仍依赖进口。如高端电子化学品、高端功能材料、高端聚烯烃等,难以满足经济与民生需求。
来源:化工平头哥
2021年我国化工品进口量超过4000万吨,其中氯化钾进口依赖度高达57.5%,MMA对外依存度超60%,PX、甲醇等化工原料2021年进口量超过1000万吨。

在涂料的细分领域中,也有不少原材料选用的是海外的产品。比如环氧树脂行业的帝斯曼,溶剂行业的三菱、三井;消泡剂行业的巴斯夫、日本花王;固化剂行业的西卡、威士伯;润湿剂行业的杜邦、3M;填料行业的瓦克、罗地亚、德固赛;钛白粉行业的科慕、亨斯迈、康诺斯;颜料行业的拜耳、朗盛等。
人民币贬值必然导致进口化工材料成本上升,压缩多个行业领域企业盈利空间。进口成本增加的同时,疫情的不确定因素作祟之下,想要拿到进口的高端原料更是难上加难。
不少人认为,货币贬值有利于刺激出口,对于出口型企业是个利好消息。以美元定价的大宗商品,例如石油、大豆等将会“被动”涨价,进而提高全球的生产成本;因为美元值钱了,相应的我国出口的物质会显得比较便宜,出口量会增多。但实际上,这波全球的加息潮也带来了多种货币的争相贬值。
据不完全统计,全球36种货币至少贬值十分之一,土耳其里拉贬值95%。越南盾、泰铢、菲律宾比索、韩元等多国汇率均创下多年新低。人民币对非美元货币在升值,人民币的贬值只是相对于美元,从日元、欧元、英磅等币种来看,人民币还是“升值”。对于韩国、日本等出口型国家而言,本币贬值意味着出口方面的利好,而人民币的贬值显然没有这些货币那么有竞争力,取得的利好也并非是实质性的。
经济学家指出,当前全球关注的货币收紧问题,主要以美联储的激进加息政策为代表。美联储持续收紧货币政策对全球都将产生外溢影响,冲击全球经济。导致一些新兴经济体出现资本外流、进口成本上升、本国货币贬值等破坏性影响,并推升了高负债新兴经济体出现大规模债务违约的可能性。而2022年末这波加息或将使得国内的进出口贸易受到双向压迫,化工行业更是影响深重,至于2023年能否缓解,将取决于全球多个经济体的共同行动,而非个体表现。
文章内容及图片均来源于网络,版权归属于原作者,如有侵权,联系删除。文章仅用于一般信息交流,不构成对任何产品或服务的商业推广或广告宣传,未获取任何收益。

