
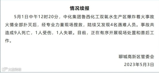
5月1日中午12时20分,中化集团鲁西化工双氧水生产区爆炸着火事故火情全部扑灭后,经专业力量现场搜救,陆续又发现4名遇难人员。事故共造成9人死亡,1人受伤,1人失联。目前,正在有序开展现场处置和善后工作。

1、发生在5.1,影响恶劣;
2、发生世界500强企业;
3、可能是今年第二起重大事故,加剧了恶化态势;
4、约谈企业和地方政府。
深刻反思:
一、思想麻痹大意,没有风险意识
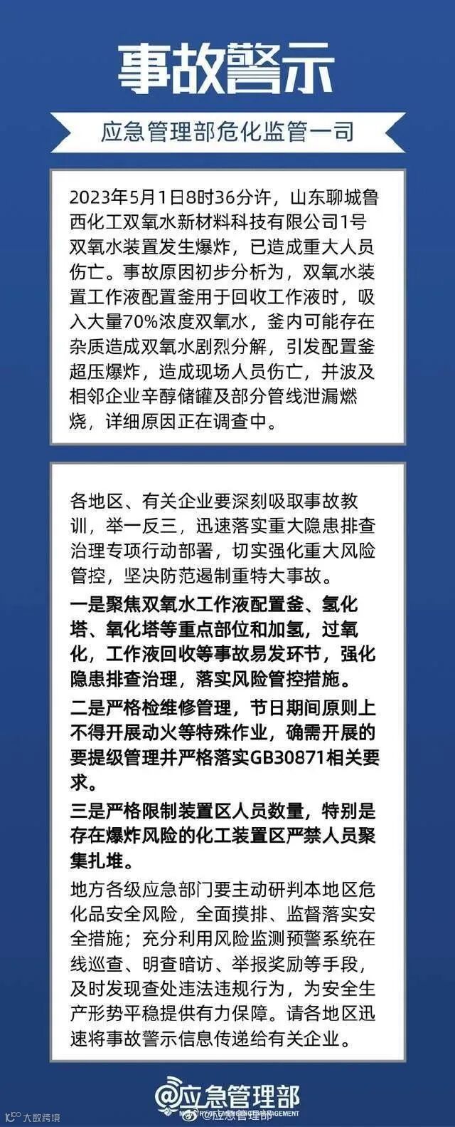
双氧水事故多起,没有吸取教训,好了伤疤忘了疼。双氧水性质活泼、危险性高,加氢、过氧化、工作液回收等环节都曾发生过大事故。2010年大连中石油国际储运公司“7·16”事故,在卸油管道内违规加入含85%双氧水的脱硫化氢剂,引发爆炸和原油泄漏火灾,教训惨痛。
二、说一套做一套,说做不一致:
一些事故的发生是即使风险“想到了”,但是行动上也没有“做到”
鲁西双氧水全国最大,70%双氧水回收为全国首创,在5.1将A套变更到B套,“五一”当天一大早,安排数人集聚到高危装置现场研究检维修事宜,而爆炸中死亡失联的主要就是这些人。
峻辰新材料公司在4月29日,“五一”假期第一天,实施RTO项目改造的动火作业,停用苯罐氮封措施,导致空气进入与苯挥发气体形成爆炸性混合气体,这个企业当天的风险承诺里就没有动火作业;
三、抓落实上仍然浮于表面。
有的地区和企业对部里部署的工作,不及时做、不认真做,措施跑不到前面,事故就会跑到前面。我们实施的高危细分领域“2+X”治理,经实践证明对防控重大风险发挥了重要作用,今年4月14日,部里就印发了《过氧化企业安全风险隐患排查指南》,如何落实的?
四、安全管理上仍然“只包不管”。
鲁西双氧水“5·1”事故发生后,现场人员和伤亡人数都搞不清楚,上级部门几次过问清查没有进展,最后还是企业员工家属反映2名员工事发后一直处于失联状态,才又重新核实。
接下来将采取以下行动:
1、严查全国99家双氧水企业,前期严查硝化企业50家中责令停产27家。
2、对动火要进行一次专项排查。
3、严查重大事故隐患。第一次重大危险源单位排查要立即开始。
4、主要负责人要亲力亲为,真抓实干。把责任落实到最小单元。
5、对RTO项目纳入重点管控。
6、重大隐患要省厅督办。
7、作好夏季安全管理。
2023年4月30日15点29分,重庆桥都桥梁技术有限公司(施工单位)在对黄花园大桥2号墩防撞浮箱进行浮箱内箱底打磨施工时失火。事故造成施工人员1人死亡,2人受伤(已在医院救治中),黄花园大桥2号墩表面烟熏受损。具体起火原因及损失情况正在调查中。

2023年4月29日11时08分,乌鲁木齐市米东区铁厂沟镇金田路艾美克石油科技有限公司油罐车起火,消防、公安部门迅速到达现场处置救援,11时47分,现场火已扑灭,事故造成2名司乘人员死亡,一人受伤,火灾原因正在调查中。

文章内容及图片均来源于网络,版权归属于原作者,如有侵权,联系删除。文章仅用于一般信息交流,不构成对任何产品或服务的商业推广或广告宣传,未获取任何收益。

