大数跨境
0
0

过路费追溯至1年前!浙江省出台补缴新规

过路费追溯至1年前!浙江省出台补缴新规 危化头条
2023-08-05
2


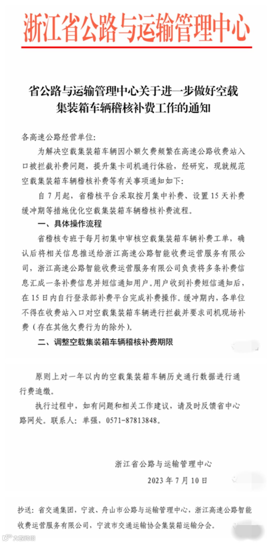
近日,浙江省公路与运输管理中心发布《关于进一步做好空载集装箱车辆稽核补费工作的通知》,表示:自7月起,省稽核平台采取按月集中补费、设置15天补费缓冲期等措施优化空载集装箱车辆稽核补费流程。




并表示,原则上对一年以内的空载集装箱车辆历史通行数据进行通行费追缴,也就是说,追缴时限追溯时限至2022年7月10日左右。

文章内容及图片均来源于网络,版权归属于原作者,如有侵权,联系删除。文章仅用于一般信息交流,不构成对任何产品或服务的商业推广或广告宣传,未获取任何收益。

【声明】内容源于网络
0
0
危化头条
聚焦大化工大宗产品生产、销售、贸易;安全政策;国际形势;原油;化工技术等,为化工行业人员提供安全高效的信息服务
内容 902
粉丝 0
危化头条 聚焦大化工大宗产品生产、销售、贸易;安全政策;国际形势;原油;化工技术等,为化工行业人员提供安全高效的信息服务
总阅读8
粉丝0
内容902