近日,辽宁省交通运输厅多部门就涉及的“车辆检测超期”处罚问题研讨交流。针对此问题从方式优化、制度优化、系统优化三个方面进行深入研究,多措并举坚决杜绝“以罚代管”,现将相关事宜通知如下:
一、进一步优化执法方式,做好预警提示工作
坚持执法为民原则,秉承柔性执法理念,推进说理式执法方式,在营运客、货车辆检验检测期限到期前,各级交通运输主管部门应按省运政系统车辆检验检测超期风险提示,将超期风险信息通知该企业,提醒经营者及时对相关车辆进行检验检测,普通货运车辆在车籍地外的应立即就近开展异地检验检测并上传检验检测报告。对此,省运政系统已对超期风险提示进行升级维护,系统首页将按照提前7日、15日、30日分类提醒显示本地区检验检测即将到期的道路运输车辆总数,执法部门工作人员通过“明细查看”按钮进入车辆明细页面,可查看或导出车辆相关信息,提醒经营者按时检验检测后,点击明细页中“已提醒经营者”按钮,记录提醒信息。
二、进一步优化制度依据,规范行政执法行为
根据国家法规、部门规章修改及各地实际情况,省厅对涉及“未按照规定的周期和频次进行车辆检验检测”的包容免罚及自由裁量基准条款进行更新、调整。
(一)法规、规章适用
1.《中华人民共和国道路运输条例》第七十条第一款“违反本条例的规定,客运经营者、货运经营者不按规定维护和检测运输车辆的,由县级以上道路运输管理机构责令改正,处1000元以上5000元以下的罚款。”根据《国务院关于修改和废止部分行政法规的决定》(中华人民共和国国务院令第764号),调整为《中华人民共和国道路运输条例》第六十九条第一款,“违反本条例的规定,客运经营者、货运经营者不按规定维护和检测运输车辆的,由县级以上地方人民政府交通运输主管部门责令改正,处1000元以上5000元以下的罚款。”
2.《道路运输车辆技术管理规定》第三十一条第(三)项“违反本规定”,道路运输经营者有下列行为之一的,交通运输主管部门应当责令改正,给予警告;情节严重的,处以1000元以上5000元以下罚款:(三)未按照规定的周期和频次进行车辆综合性能检测和技术等级评定的。根据中华人民共和国交通运输部令2023年第3号,调整为第三十一条“违反本规定,道路运输经营者未按照规定的周期和频次进行车辆检验检测或者未按规定维护道路运输车辆的,交通运输主管部门应当责令改正,处1000元以上5000元以下罚款。”
(二)包容免罚条款调整
1.《辽宁省交通运输领域适用包容免罚监管事项清单》第45条
(1)事项名称“未按规定的周期和频次进行车辆综合性能检测和技术等级评定的处罚”调整为“道路运输经营者未按照规定的周期和频次进行车辆检验检测的处罚”。
(2)法律依据:《道路运输车辆技术管理规定》第三十一条第(三)项违反本规定,道路运输经营者有下列行为之一的,县级以上道路运输管理机构应当责令改正,给予警告;情节严重的,处以1000元以上5000元以下罚款:
(三)未按照规定的周期和频次进行车辆综合性能检测和技术等级评定的。调整为《道路运输车辆技术管理规定》(2023年4月14日通过,2023年6月1日施行)第三十一条违反本规定,道路运输经营者未按照规定的周期和频次进行车辆检验检测或者未按规定维护道路运输车辆的,交通运输主管部门应当责令改正,处1000元以上5000元以下罚款。
(3)个性适用条件:由“1.以车辆为判别首次的对象;2.超期30日(含)以内没有进行车辆综合性能检测技术等级评定;3.经责令改正,在要求的期限内进行技术等级评定,检验结果符合营运车辆相关安全标准和技术标准;4.车辆未因安全性能和技术等级问题引发交通事故、服务质量事件危害后果。”调整为:“1.首次查处;2.违法行为调查过程中,不存在拒不接受执法部门调查处理、阻碍执法、煽动抗拒执法等妨碍执行公务的行为;3.超期30日(含)以内没有进行车辆检验检测;4.经责令改正,在要求的期限内进行车辆检验检测,检验结果符合营运车辆相关安全标准和技术标准;5.车辆未因安全性能和技术等级问题引发交通事故、服务质量事件危害后果”。
2.《辽宁省交通运输领域适用包容免罚监管事项清单》第45条,包容免罚的对象为道路运输经营者,非道路运输经营者名下的车辆。即包容免罚只针对经营者适用一次,并非对道路运输经营者名下所有的全部车辆均可适用一次。
3.《辽宁省交通运输厅关于印发<关于在交通运输领域推行包容免罚监管机制的实施意见>的通知》(辽交行审发〔2021〕65号)中包容免罚监管机制适用条件:“4.在我省范围内同一年度首次违法;”,该项删除。
(三)《辽宁省交通运输行政处罚自由裁量权基准(道路运输部分)》条款调整
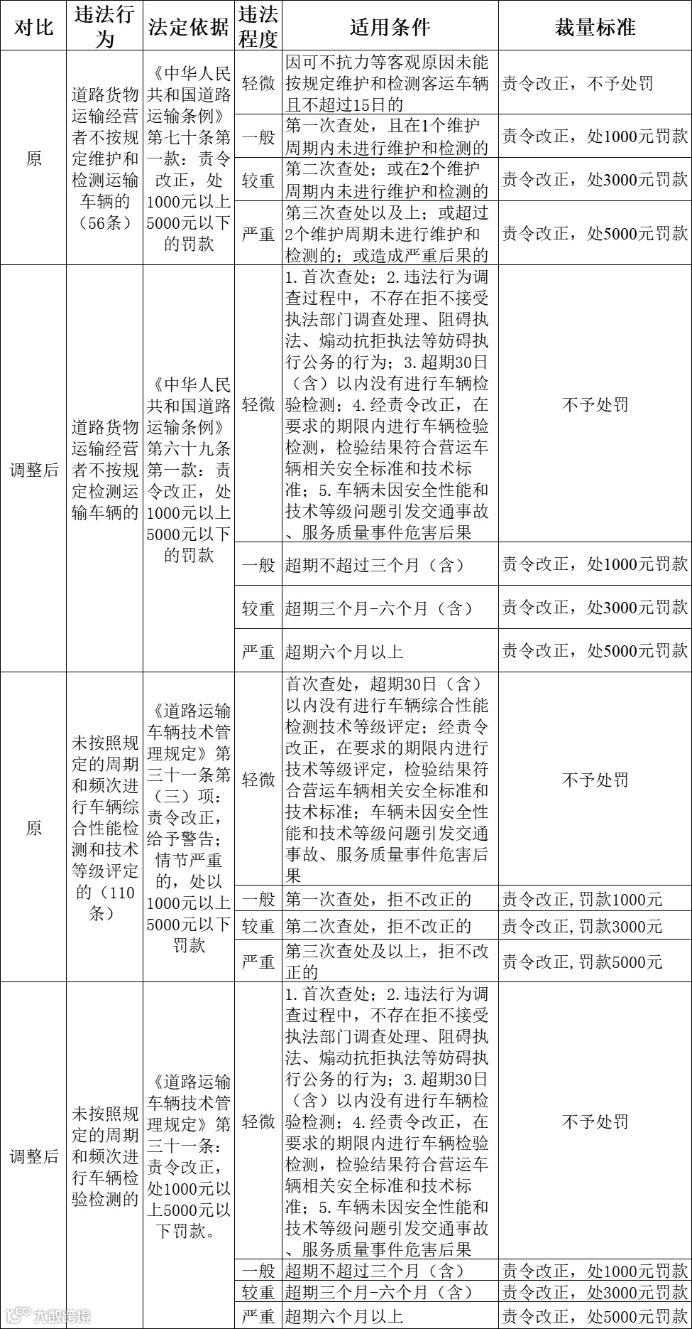
1.第34条和第56条违法行为由“客运经营者不按规定维护和检测客运车辆的”、“道路货物运输经营者不按规定维护和检测运输车辆的”分别调整为“客运经营者不按规定检测客运车辆的”、“道路货物运输经营者不按规定检测运输车辆的”;法定依据由“《中华人民共和国道路运输条例》第七十条第一款:责令改正,处1000元以上5000元以下的罚款”调整为“《中华人民共和国道路运输条例》第六十九条第一款:责令改正,处1000元以上5000元以下的罚款”;违法程度“轻微”档的适用条件调整为“1.首次查处;2.违法行为调查过程中,不存在拒不接受执法部门调查处理、阻碍执法、煽动抗拒执法等妨碍执行公务的行为;3.超期30日(含)以内没有进行车辆检验检测;4.经责令改正,在要求的期限内进行车辆检验检测,检验结果符合营运车辆相关安全标准和技术标准;5.车辆未因安全性能和技术等级问题引发交通事故、服务质量事件危害后果”,裁量标准调整为“不予处罚”;“一般”档的适用条件调整为“超期不超过三个月(含)”,“较重”档的适用条件调整为“超期三个月-六个月(含)”,“严重”档的适用条件调整为“超期六个月以上”。
2.第110条违法行为由“未按照规定的周期和频次进行车辆综合性能检测和技术等级评定的”调整为“未按照规定的周期和频次进行车辆检验检测的”;法定依据调整为“《道路运输车辆技术管理规定》第三十一条:责令改正,处1000元以上5000元以下罚款。”;违法程度“轻微”档的适用条件调整为“1.首次查处;2.违法行为调查过程中,不存在拒不接受执法部门调查处理、阻碍执法、煽动抗拒执法等妨碍执行公务的行为;3.超期30日(含)以内没有进行车辆检验检测;4.经责令改正,在要求的期限内进行车辆检验检测,检验结果符合营运车辆相关安全标准和技术标准;5.车辆未因安全性能和技术等级问题引发交通事故、服务质量事件危害后果”;“一般”档的适用条件调整为“超期不超过三个月(含)”,裁量标准调整为“责令改正,处1000元罚款”;“较重”档的适用条件调整为“超期三个月-六个月(含)”,裁量标准调整为“责令改正,处3000元罚款”;“严重”档的适用条件调整为“超期六个月以上”,裁量标准调整为“责令改正,处5000元罚款”。
3.对道路运输经营者因“未按照规定的周期和频次进行车辆检验检测”事由被处罚3次(含)以上的,当地交通运输主管部门要对该经营者进行约谈。同时加大对该经营者监督管理力度,切实做好预警提示,刚柔并济,重点关注。
三、进一步优化系统模块,确保操作便捷高效。
营运客、货车辆检验检测中的技术等级评定结论是道路运输经营者办理车辆年审业务的必备证明材料。对检测超期的,交通运输主管部门使用省运政系统的“检验检测超期处理”功能对未按时检验检测的道路运输车辆进行处理,处理时应根据实际情况选择“处罚处理”或“免罚处理”两种方式:
1.对当事人实施了行政处罚的,需要在“行政处罚”功能办结案件后,选择“处罚处理”;
2.当事人符合免罚相关规定及情形的,需要说明具体原因,并上传相关辅助证明材料,选择“免罚处理”。
四、相关工作要求
1.各市交通运输主管部门收到《通知》后,应立即组织市执法队及县(区)交通运输主管部门认真学习,并指导相关单位根据职责分工,做好贯彻落实。
2.各级交通运输主管部门收到《通知》后,应立即对相关变更事项,包括法律依据调整、包容免罚条款、自由裁量权基准调整以及省运政系统操作变更、交通运输主管部门事前风险提示等,以适当的方式做好对社会特别是道路运输经营者的公示工作。
3.本《通知》中涉及的包容免罚(车辆检测超期包容免罚“首次”违法的计算时间起点自省运政系统2023年9月11日的违法记录开始计算,之前的违法记录不再计算)、自由裁量权基准调整事项将于9月11日实施,省厅将在下步的制度文件修订中一并按此修改。
4.省服务中心应注意搜集各市、县(区)该项系统升级后产生的效果和问题,进一步跟踪完善。
附件:《辽宁省交通运输行政处罚自由裁量权基准(道路运输部分)》前后对比
文章内容及图片均来源于网络,版权归属于原作者,如有侵权,联系删除。文章仅用于一般信息交流,不构成对任何产品或服务的商业推广或广告宣传,未获取任何收益。

