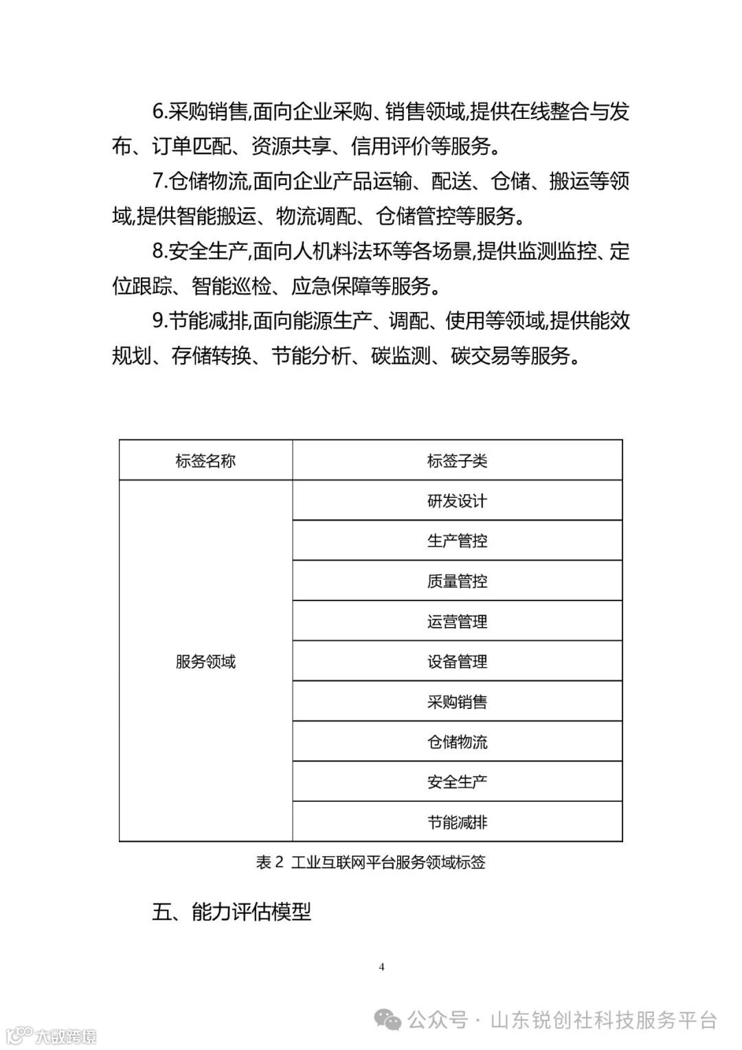
通知全文
为贯彻落实《关于加快推动制造业数字化转型的若干措施》《2025年全省工业互联网赋能制造业数字化转型工作要点》要求,分类分级构建优质平台服务商“供给清单”,精准赋能行业和领域数字化转型,我们会同有关智库基于《工业互联网平台解决方案分类方法》(GBT44281)、《工业互联网平台服务商评价方法》(GBT44405)两项国家标准,制定了《山东省工业互联网平台分类分级评估指南》。根据程序要求,现面向社会公开征求意见,公众可以通过以下途
径和方式提出意见和建议:
一、发送电子邮箱:sjxwxxhtj@
shandong.cn。
二、通过中国邮政EMS快递方式将意见邮寄至山东省工业和信息化厅工业互联网处。邮寄地址:济南市历下区省府前街1号,邮编250011。
三、征求意见时间:2025年3月27日至2025年4月2日。
附件:
1.山东省工业互联网平台分类分级评估指南(征求意见稿).docx
2.《山东省工业互联网平台分类分级评估指南》编制说明.doc
(联系方式:工业互联网处0531-51782669)
川渝政策:
山东政策:
江苏政策:

