通知全文
山东省科学技术厅
关于征求《科技型企业孵化器管理办法(征求意见稿)》意见建议的公告
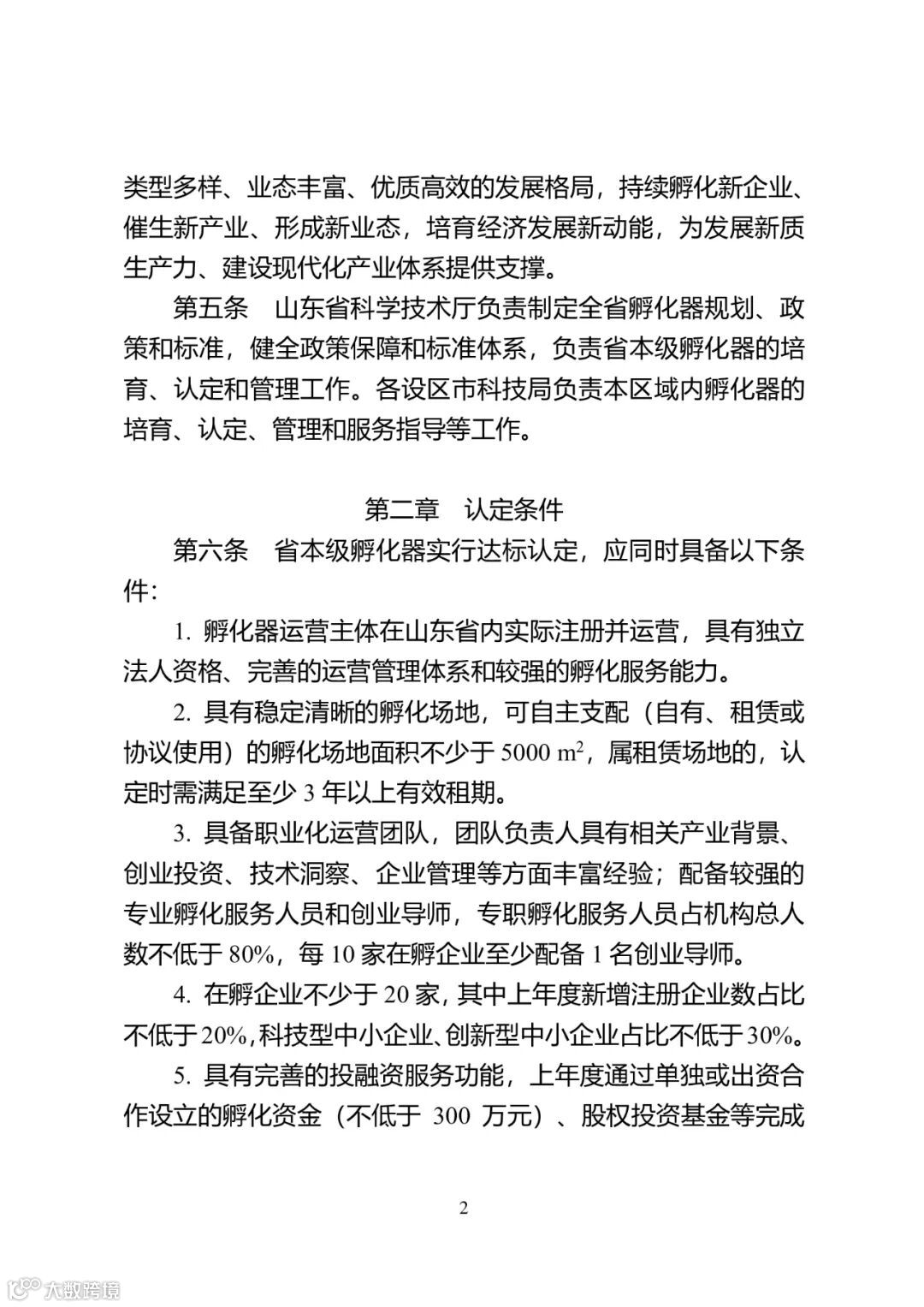
为推动科技创新与产业创新深度融合,促进全省科技型企业孵化器高质量发展,我厅研究起草了《科技型企业孵化器管理办法(征求意见稿)》,现面向社会公开征求意见建议。
一、如有修改意见或建议,请以书面形式将意见建议反馈表通过电子邮箱反馈省科技厅。邮件标题请注明“意见反馈”字样。
二、征求意见截止日期为2025年10月27日。
联系电话:0531-51751263、51751117
联系邮箱:kjtsysptc@shandong.cn
附件:
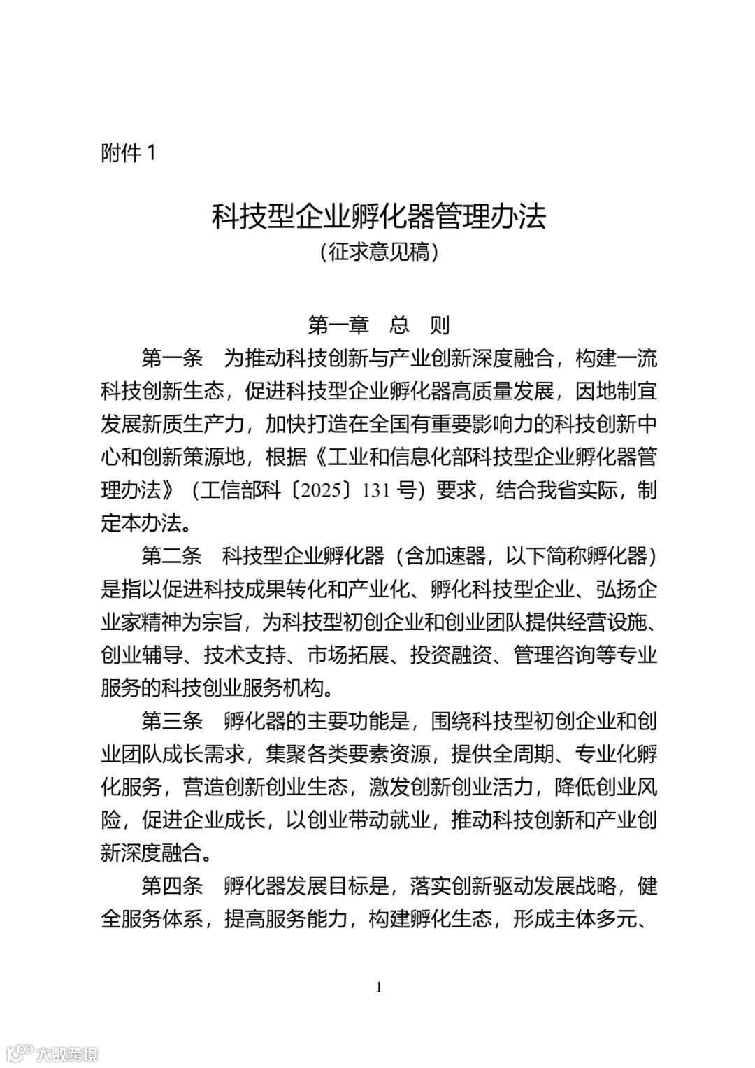
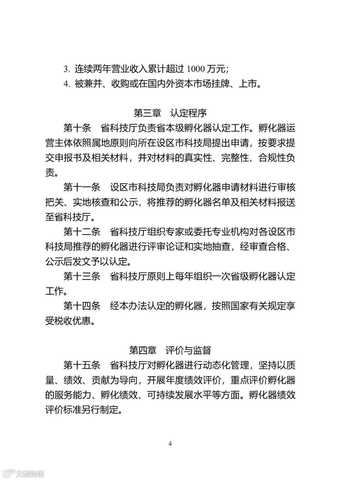
1.科技型企业孵化器管理办法(征求意见稿)
2.意见建议反馈表
山东省科学技术厅
2025年10月17日
川渝政策:
山东政策:
江苏政策:

