公示名单
关于2025年山东省先进级(省级)智能工厂、智能制造优秀场景名单的公示
为认真落实省委、省政府加快推动制造业数字化转型部署要求,根据工信部等六部门《智能工厂梯度培育行动实施方案》等文件要求,省工业和信息化厅组织开展了2025年先进级(省级)智能工厂和省级智能制造优秀场景培育认定工作。经企业申报、地市推荐、专家论证等程序,现将入选名单予以公示,欢迎社会公众进行监督。
公示期:2025年6月26日-7月3日。公示期间如有异议,请及时向省工业和信息化厅反映,单位反映请加盖公章,个人反映请提供真实姓名及联系方式。
联系电话:0531-51782622
电子邮箱:sjxwzbcyc@shandong.cn
邮寄地址:济南市历下区省府前街1号,省工业和信息化厅装备产业处
邮编:250011
附件:
1.原省级智能制造标杆企业、智能工厂通过先进级(省级)智能工厂复核名单
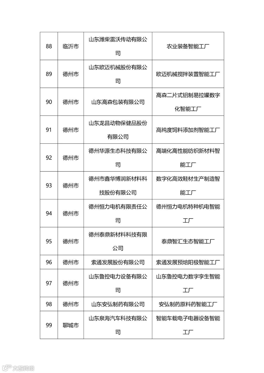
2.新认定先进级(省级)智能工厂公示名单
3.省级智能制造优秀场景公示名单
山东省工业和信息化厅
2025年6月26日
其它公示请点击左下“阅读原文”下载附件查看。
川渝政策:
山东政策:
江苏政策:
征求意见
关于2025年省级现代海洋特色产业集聚区拟认定名单的公示
近期,省发展改革委、省海洋局组织开展了2025年省级现代海洋特色产业集聚区申报评审工作。经申报推荐、会议评审、现场答辩和实地复核等程序,确定了省级现代海洋特色产业集聚区拟认定的名单,现予以公示。公示期自2025年6月23日至6月27日。公示期间如有异议,请以书面形式将意见反馈我们,个人反映请署真实姓名及联系方式,单位反映请加盖公章。匿名异议和超出公示期限的异议不予受理。
联系电话:0531-51783279
地址:济南市历下区省府前街1号
附件:2025年省级现代海洋特色产业集聚区拟认定名单
山东省发展和改革委员会山东省海洋局
2025年6月23日
川渝政策:
山东政策:
江苏政策:

