职称是专业技术人才
学术技术水平
和专业能力的主要标志
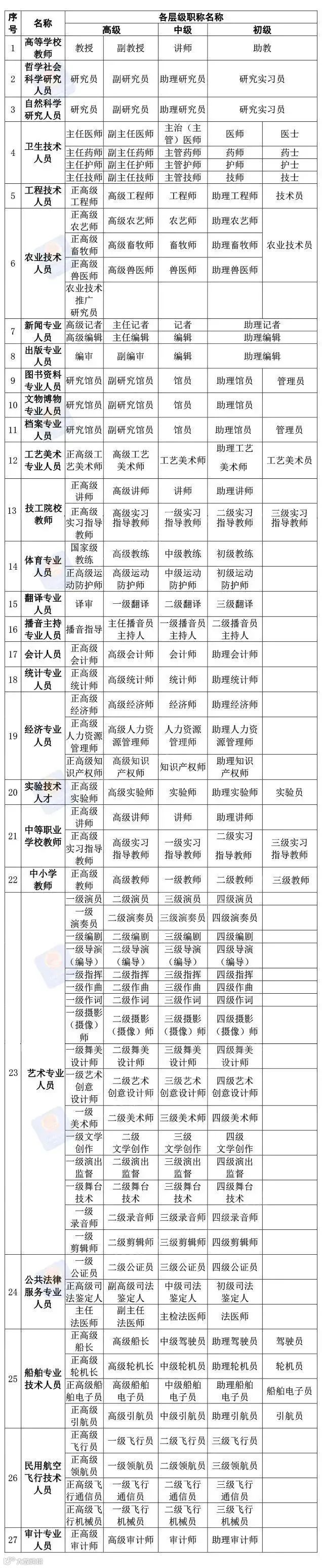
职称都有哪些?各层级名称是什么?
职称评审程序有哪些?
职称申报流程是什么?
不同群体的职称申报流程
各有不同
国有企事业单位专业技术人才
一般情况下
由用人单位对其业绩情况
进行审核、公示、推荐申报
按规定程序
逐级报送相应评审机构
民营企业专业技术人才
一般在劳动关系所在地
自愿参加职称评审
可在创业孵化基地、高新技术开发区、科技园区等地设立的职称申报受理服务点,或通过人才中介服务机构、工商联、行业协会商会、学会等社会组织进行职称申报。
经批准离岗创业或到民营企业兼职的高校、科研院所、医疗机构等企事业单位专业技术人才
3年内可在原单位按规定申报职称,其创业和兼职期间工作业绩作为职称评审的依据。
被派驻外地连续工作一年以上的,可按有关规定在派驻地申报职称评审。
自由职业者
符合条件的自由职业者
也可根据属地原则
申报参加当地人力资源社会保障部门
组织的职称评审
职称评审信息怎么查?
人力资源社会保障部开通了
全国职称评审信息查询平台
面向各地人力资源社会保障部门、
用人单位及个人
提供跨地区职称信息核验查询服务
用户可通过
www.12333.gov.cn网页、
12333手机客户端、
人力资源社会保障部门户网站、
“人力资源和社会保障部”微信公众号
等多种渠道登录使用
可通过“人力资源和社会保障部”微信公众号,菜单栏“证书查询”—“职称查询”,进入查询页面。

