

档即用网www.downjy.com向您分享如下的“六西格玛工具之-头脑风暴、鱼骨图、过程图”的知识。原版文档下载方法参照文章底部说明~
头脑风暴法是鼓励在小组中进行创造性思维的最常用方法。
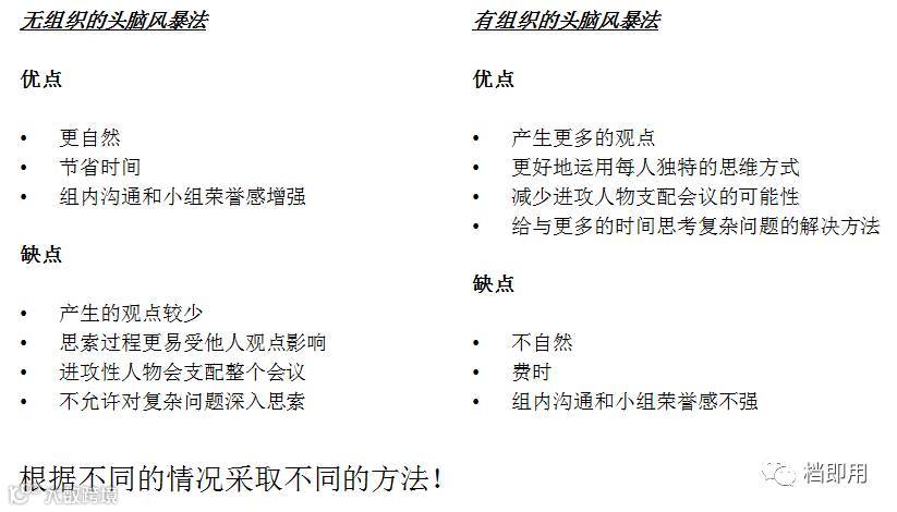
1.头脑风暴法的作用:
•用于产生大量观点或可选方案的方法。与其他方法相比,它激发更多的观点和更好的建议
•尝试充分运用所有员工的创造力
•思维共振的方法
•维持批判精神的群体决策方法
•可以打破群体思维的方法
•保证了群体决策创造性的方法
•提高决策质量的方法
•要求参加者具有较高的联想思维
2.头脑风暴法的实施步骤
•重温头脑风暴法的步骤与规则;
•在活页纸或黑板上记下欲讨论的问题或议项,这样每人都能准确理解会议的中心议题;
•发表意见
这些步骤完成后结束头脑风暴法用其他的分析工具来正式评价这些观点的质量和有效性。

3.头脑风暴的流程

从明确问题到会后评价,头脑风暴法有三个阶段

1.鱼骨图的作用:
•使项目小组能集中于问题的实质内容,而不是问题的历史或组员的不同的个人观点
•使组员了解项目小组在围绕某个问题时产生的集体智慧和意见,有助于找到有效的解决方案
•使项目小组聚焦于问题的原因,而不是问题的症状
2. 鱼骨图的形式:


流程图:将一个过程的步骤用图的形式表示出来的一种图示技术。简单直观的形式提供一个工序的结构。
1.流程图的好处:
•确定流程范围
•确认过程的输入和输出
•确定数据收集点和数据收集系统的差异
•使工序可视化,显露“隐蔽工厂”。
•有助于去除非增值工序或增加必要工序
•确保小组成员和流程日常运作人员对流程有着一致的理解
2.流程图的种类:
依据项目目的的不同和流程结构的不同,流程图可能是很不一样的。
–基本的流程图可能就是从开始到结尾延伸。
–功能流程图可以显示流程运作中各部门的关系。
–具有选择分支的流程图显示出了各分支走向的概率。

3.流程图的层次:
有两个层次的流程图:高层次的和细节的流程图
高层次的流程图(SIPOC)包含了流程的主要步骤和流程的客户及其对流程输出的要求,流程的供应商及流程对其输入的要求。SIPOC源自供应商、输入、过程、输出和客户的首写字母。SIPOC图用来帮助界定过程的范围和关键因素,确定KPIV和KPOV。
绘制SIPOC的步骤:
(1)确定流程界限和主要步骤
(2)确定输出
(3)确定输出的客户
(4)确定客户对输出的要求
(5)确定流程的输入
(6)确定输入的供应商
(7)列出对输入的要求

•细节流程图 包括了流程中各个步骤(包括判断步骤)的详细信息.•通常,我们先从高层次的流程图开始了解流程的概况再往深处挖掘到特定的细节。
一般绘制详细流程图的步骤:
–判定过程的开始点和结束点
–观察从开始到结束的整个过程
–识别过程中的步骤,以及各个步骤或活动的流向和相互关系
–将上述步骤绘制出来,形成流程图的草图
–团队成员就这张草图进行充分沟通并达成一致–形成正式文档
如需浏览完整内容,请下载原版文件
下载方式如下:请登录 [档即用网] www.downjy.com
进入【精益生产/六西格玛】专栏,或搜索【六西格玛工具之-头脑风暴、鱼骨图、过程图】即可下载


