

VMI库存管理策略打破了传统的各自为政的库存管理模式,体现了供应链的集成化管理思想,适应市场的变化的要求,是一种新的有代表性的库存管理思想。档即用网向您推荐如下的“供应商管理库存”的干货文档。小伙伴们万万不可错过,原版文档下载方法参照文章底部说明~
文档整理逻辑如下-->

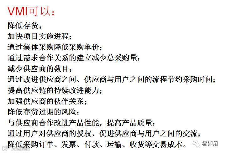
1.VMI管理系统的原则

2.实施VMI的意义
•减少供应链的总库存成本
VMI缓和了需求的不确定性
VMI解决了有冲突的执行标准带来的两难状况
VMI中,补货频率通常由每月一次提高到每周、甚至每天一次
VMI中,整个供应链的协调将支持供应商对平稳生产的需求
VMI将使运输成本减少
•提高服务水平
从零售商的角度看来,服务水平常常由产品的可得性来衡量
在VMI中,在多用户补货订单、递送间的协调大大改善了服务水平
VMI可以使产品更新更加方便
VMI中运用的运输过程更进一步改善了顾客服务

3.实施VMI的方法
VMI策略的实施可以分为以下几个步骤:

4.实施VMI的几种形式
(1)“制造商-零售商”VMI模式

(2)“供应商-制造商”VMI模式
(3)“供应商-3PL-制造商”VMI模式
(4)“供应商-3PL-制造商”VMI模式的优点:
━3PL推动了合作三方(供应商,制造商,3PL)之间的信息交换和整合
━3PL提供的信息是中立的,根据预先达成的框架协议,物料的转移标志了物权的转移
━3PL能够提供库存管理、拆包、配料、排序和交付,还可以代表制造商向供应商下达采购订单

如需浏览完整内容,请下载原版文件,谢谢!
小伙伴们要问了:“原版文件在哪下载?”
下载方式如下:请登录 www.downjy.com
进入【仓储/物流】专栏,或搜索【供应商管理库存】即可下载
往期优秀文章:
Inventory management 丰田汽车零件库存管理
长按二维码加入档即用,更多制造业管理知识享不停


