

档即用网www.downjy.com向您分享如下的“人才九宫格模型建立”的知识。原版文档下载方法参照文章底部说明~
1.人才九宫格——基本知识
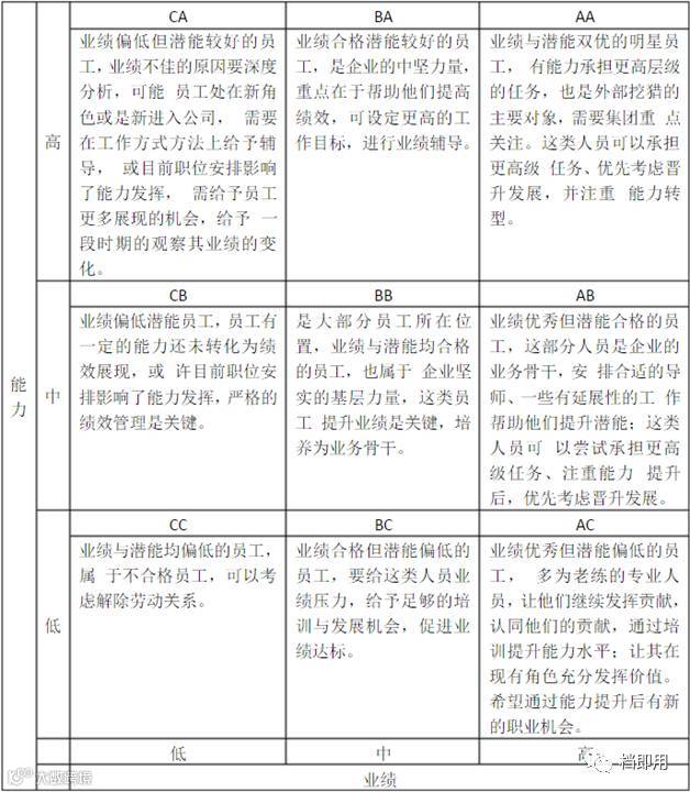
人才九宫格按照业绩和潜能高低,将人才分为九个类别,放入对应的格子中。对不同格子中的人才的管理和使用应该采取不同的方式。如1格人才应尽快提拔使用,9格人才应考虑转岗使用。人才九宫格体现了人才管理的分类原则。
特征:双维度,周期性,流动性,阶梯性,针对性

2.人才九宫格——模型
A.核心骨干
B1.高成长
B2.高影响力
C.中坚力量
D1.高生产力—合格
D2.潜力股—观察
E.淘汰loser

绩效与潜能比列图

3.人才九宫格——评估
人才管理的难题,很多是“评估”的难题
(1)九宫格视角下的人员潜能

(2)九宫格视角下看绩效考核
方法:强制分步法(FDM)为主,360 feedback,目标管理法(GT),KPI等为辅。
目的:发现问题--缩小差距
沟通:互动配合--鼓励式
结果应用——人才发展计划
1、辨识人才,全方位评价各级人才,让高潜浮出水面
2、实战练兵,展示并提升管理者的识人用人水平
3、统一语言,不同管理者用同一把尺子评价人
4、战略链接,真正将人力资源与战略链接在一起
如需浏览完整内容,请下载原版文件
下载方式如下:请登录 [档即用网] www.downjy.com
进入【人力资源/培训/薪资】专栏,或搜索【人才九宫格模型建立】即可下载


